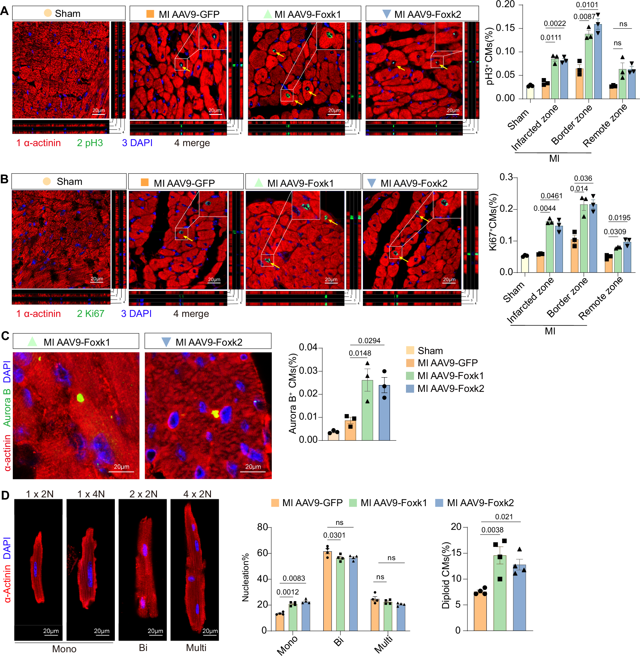
Fig. 5: AAV9-Foxk1 and AAV9-Foxk2 enhance cardiomyocyte proliferation in adult mice after myocardial infarction.
From: Foxk1 and Foxk2 promote cardiomyocyte proliferation and heart regeneration

A–C, Representative images of co-immunostaining and quantitative analysis for α-actinin (red) and pH3 (green) (A), Ki67 (green) (B), and Aurora B (green, indicated by yellow arrows) (C) positive cardiomyocytes after Foxk1 or Foxk2 overexpression at 14 dpi (n = 3 per group). D Representative images and quantification of cardiomyocyte nucleation and ploidy of isolated cardiomyocytes after Foxk1 or Foxk2 overexpression at 56 dpi (n = 4 per group). Data are presented as mean ± SEM. p values determined by two-way ANOVA with Bonferroni multiple comparisons test (A, B, and D (nucleation state)) and one-way ANOVA with Bonferroni multiple comparisons test (C, D (ploidy)), ns: not significant. Source data are provided as a Source Data file.