Fig. 7: Foxk1 and Foxk2 induce cardiomyocyte metabolic reprogramming.
From: Foxk1 and Foxk2 promote cardiomyocyte proliferation and heart regeneration

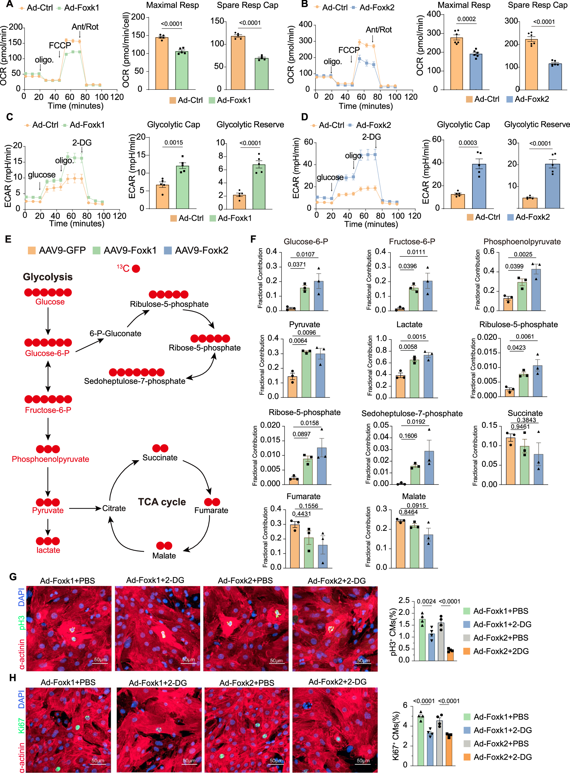
A, B Seahorse analysis detailing maximal respiration and spare respiratory capacity in cardiomyocytes overexpressing Foxk1 (A, n = 5) or Foxk2 (B, n = 6). Oxygen consumption rate (OCR) responses to mitochondrial stressors—oligomycin (Oligo), fluoro-carbonyl cyanide phenylhydrazone (FCCP), and a combination of antimycin A (Ant) and rotenone (Rot)—are depicted. C, D Glycolytic capacity and reserve, as measured by extracellular acidification rate (ECAR) during Seahorse analysis. This analysis assessed the response of Foxk1- or Foxk2-overexpressing cardiomyocytes to glucose, Oligo, and 2-deoxy-D-glucose (2-DG) to evaluate changes in cellular energy metabolism (n = 5 per group). E, F Quantitative results of U-[13C]-glucose-labeled glycolytic metabolites, pentose phosphate pathway metabolites, and TCA cycle metabolites in adult hearts after the treatment of AAV9-GFP, AAV9-Foxk1 and AAV9-Foxk2 at day 14 (n = 3 per group). G Representative images and quantitative results of pH3 positive cardiomyocytes in the indicated group (n = 4 per group). H Representative images and quantitative results of Ki67 positive cardiomyocytes in the indicated group (n = 4 per group). Data are presented as mean ± SEM. p values were determined by two-tailed unpaired t-test (A–D) and one-way ANOVA with Bonferroni multiple comparisons test (F–H). Source data are provided as a Source Data file.