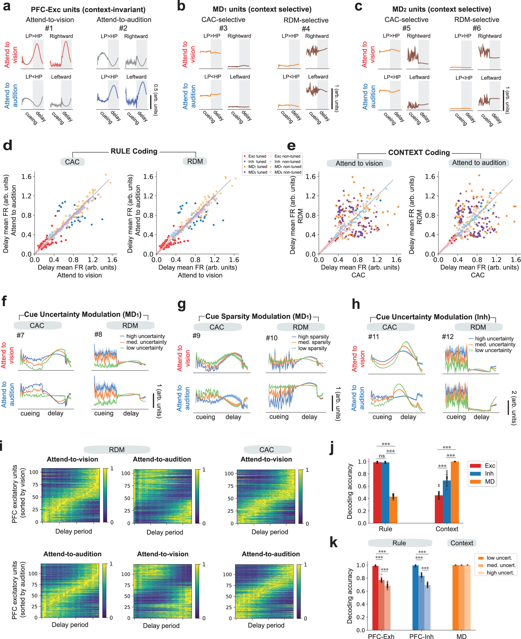
Fig. 2: Emergent neural representations of PFC and MD units from the task-optimized PFC-MD network.
From: Mediodorsal thalamus regulates task uncertainty to enable cognitive flexibility

a Two representative PFC excitatory units encoding two rules under two contexts. These two units were cue invariant units that encoded the same rule. Shaded areas around the PSTH denote the SD. b Two representative MD1 units encoding the cueing context. Shaded area around the PSTH denote the SD. c Two representative MD2 units encoding the cueing context. Shaded areas around the PSTH denote the SD. d Population statistics of mean firing rates (during the task delay period) of excitatory PFC units and MD units for encoding rule. Markers in dark/light color shade represent tuned/non-tuned units, respectively. e Similar to panel d, except for encoding context. f Two representative MD1 units that showed firing rate modulation with respect to cue uncertainty during both cueing and delay periods. Shaded areas around the PSTH denote the SD. g The same MD1 units also showed firing rate modulation with respect to cue sparsity. Shaded areas around the PSTH denote the SD. h Two representative PFC inhibitory units that showed firing rate modulation with respect to cue uncertainty. Shaded areas around the PSTH denote the SD. i Prefrontal neural sequences showed rule specificity and context invariance. Each heatmap shows the normalized peri-stimulus time histogram (PSTH) of selected prefrontal excitatory units of the task-optimized PFC-MD model during the delay period. In the first row, all units of all panels were sorted in the same order according to attend-to-vision tuning. In the second row, all units of all panels were sorted in the same order according to attend-to-audition tuning. The first and second columns demonstrated rule specificity, whereas the first and third columns demonstrated context invariance. j Population decoding analysis showed that the PFC population better encoded rule, whereas the MD population better encoded context. Accuracy is presented by mean ± SD (n = 20 Monte Carlo runs, 50 independent trials per run). ***p < 0.001, Bonferroni-corrected rank-sum test. k Increased in cue uncertainty caused decreased rule decoding accuracy (mean ± SD) for the PFC but did not affect context decoding accuracy for the MD. Error bar denotes SD (n = 20 Monte Carlo runs, 50 independent trials per run). In rule decoding, statistical tests were conducted independently for each group; all paired comparisons were statistically significant. ***p < 0.001, Bonferroni-corrected rank-sum test.