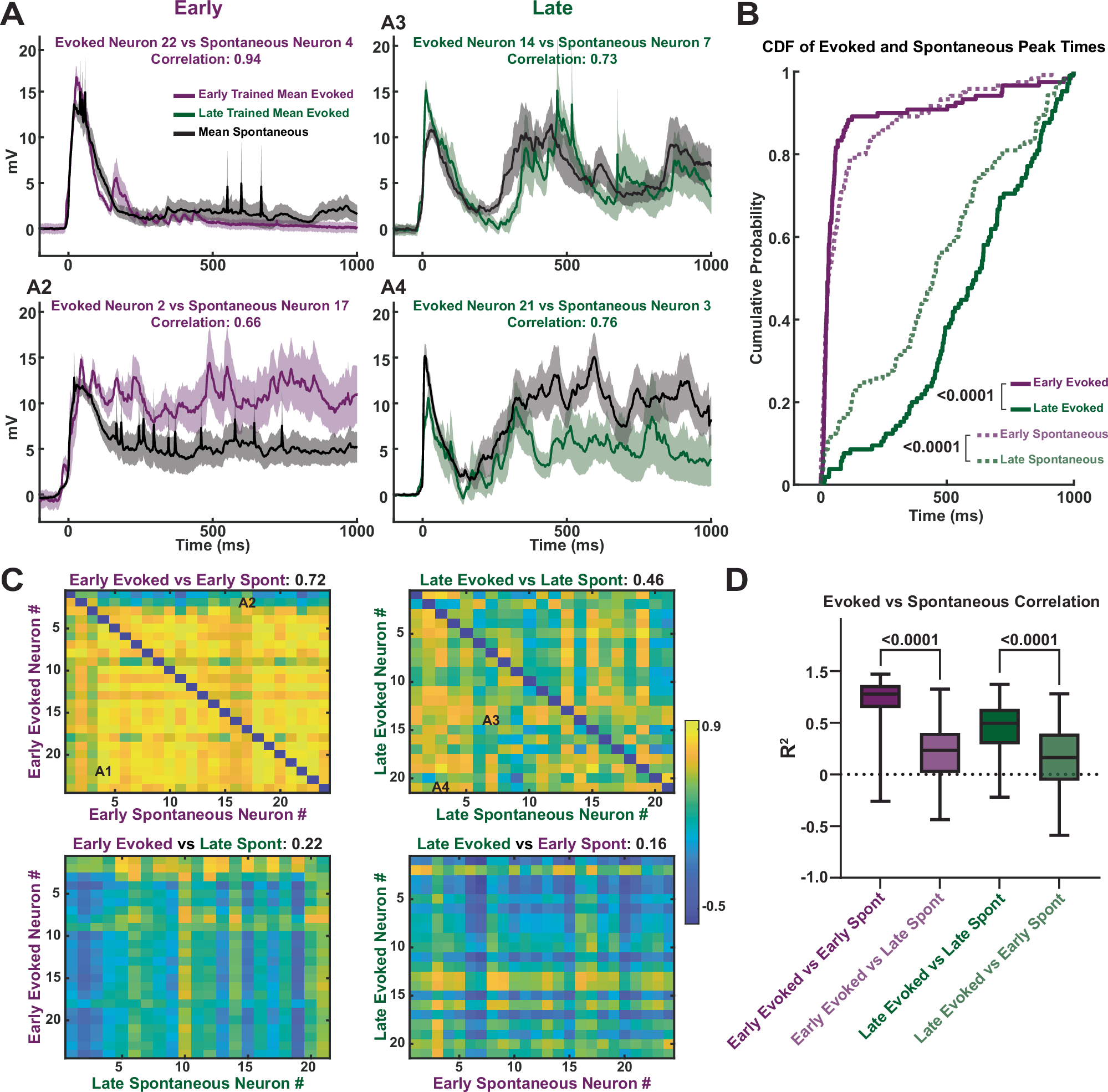
Fig. 4: Training-specific replay demonstrated by the higher correlation between evoked and spontaneous network activity across slices.
From: Ex vivo cortical circuits learn to predict and spontaneously replay temporal patterns

A Sample mean ± SEM (shading) of evoked (Early: purple, Late: green) vs spontaneous (black) network activity from pyramidal neurons in different slices within the same training group. B Comparison of the cumulative distribution of evoked and spontaneous activity peak times across slices between training groups. Early evoked vs Late evoked; p < 10−8, Kolmogorov-Smirnov test. Early spontaneous vs Late spontaneous; p = 10−7, Kolmogorov-Smirnov test. C Correlation matrix of mean evoked vs mean spontaneous activity across neurons within the same training group (top) and across training groups (bottom). D Box plot of correlation values for mean evoked vs mean spontaneous activity across neurons both within and across training groups (median, max, min, 1st, and 3rd quartile displayed). (Early Evoked vs Early Spontaneous) vs (Early Evoked vs Late Spontaneous); n = 552, n = 504; p < 10−10, two-sided Mann–Whitney test. (Late Evoked vs Late spontaneous) vs (Late Evoked vs Early Spontaneous); n = 420; n = 504; p < 10−10, two-sided Mann–Whitney test.