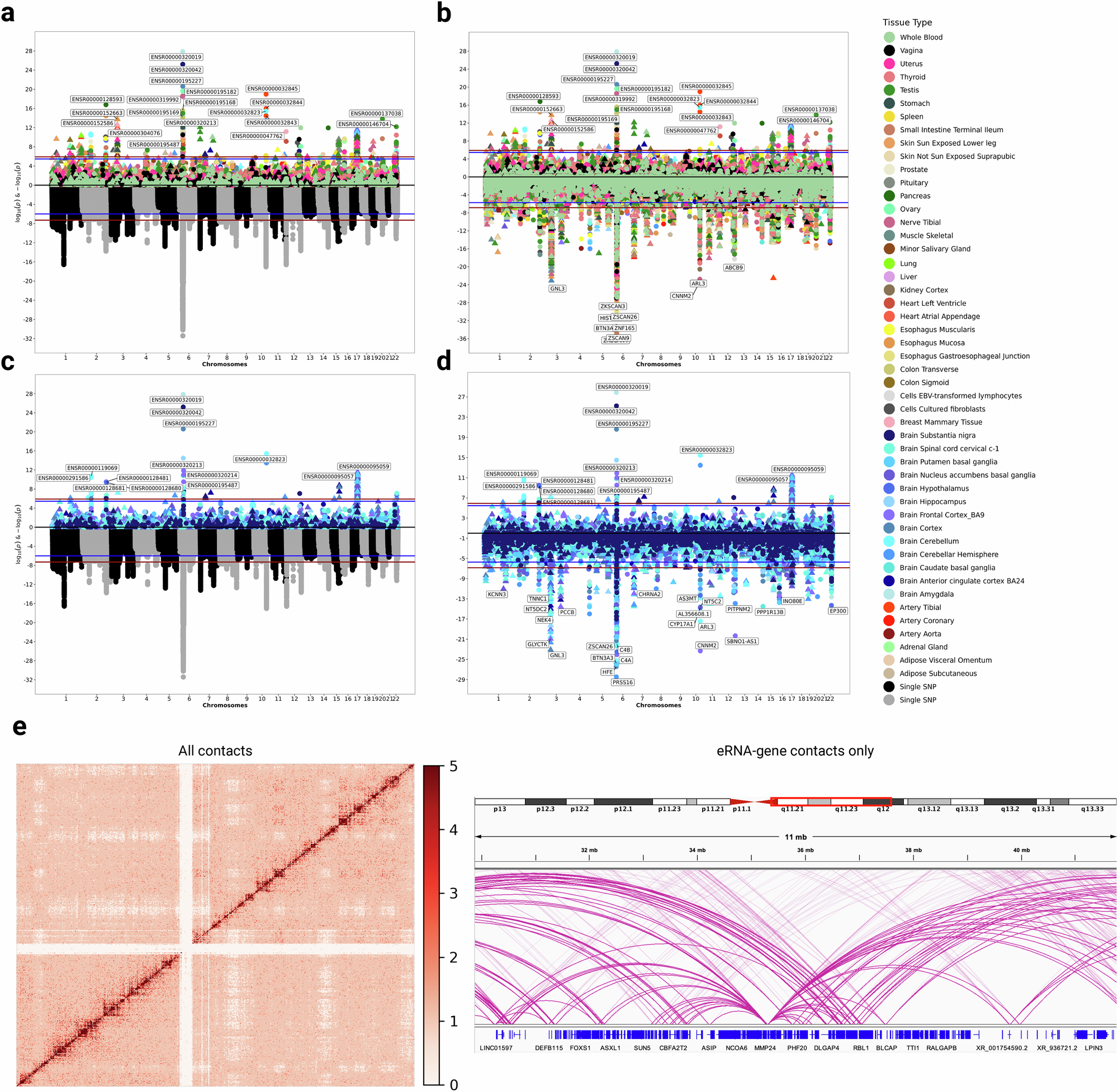
Fig. 4: eRNA-based TWAS of schizophrenia with corresponding GWAS and canonical gene TWAS associations.

TWAS was performed using the summary statistics from a logistic regression-based GWAS of schizophrenia30 (plotted on the bottom half of a and c in grayscale). The red line in these plots indicates the Bonferroni-corrected genome-wide significance threshold (pā=ā5 x 10ā8), and the blue line indicates suggestive significance (pā=ā1 x 10ā6). Because the eRNA-based TWAS (plotted on the upper half of each plot) included 40,749 eRNA-tissue pairs (14,471 unique transcripts), the Bonferroni-corrected p-value threshold used for genome-wide significance was 1.23 x 10ā6 (plotted in red) and 3.46āĆā10ā6 (plotted in blue). Because the canonical-gene-based TWAS (plotted on the lower half of b and d) included 344,814 gene-tissue pairs (26,138 unique transcripts), the Bonferroni-corrected p-value threshold used for genome-wide significance was 1.45āĆā10ā7 (plotted in red) and 1.91āĆā10ā6 (plotted in blue) for suggestive significance. a The full set of eRNA TWAS results for all 49 GTEx tissues plotted to mirror the GWAS results. b eRNA-based and canonical-gene-based TWAS results across all 49 tissues. c The eRNA-based TWAS results from 13 brain-derived tissues plotted against the GWAS results. d Brain-based eRNA and canonical-gene TWAS results. e Hi-C contact data (10ākb resolution) from primary astrocytes of the cerebellum was used to identify enhancer-gene contacts in the brain. Significant transcribed enhancer and canonical gene associations from TWAS in physical contact were tested for putative causality. The heatmap on the left depicts all Hi-C contacts (from chr20) prior to filtering, with the color scale corresponding to normalized contact frequency. The righthand plot shows a subset of those contacts between a transcribed enhancer and canonical gene.