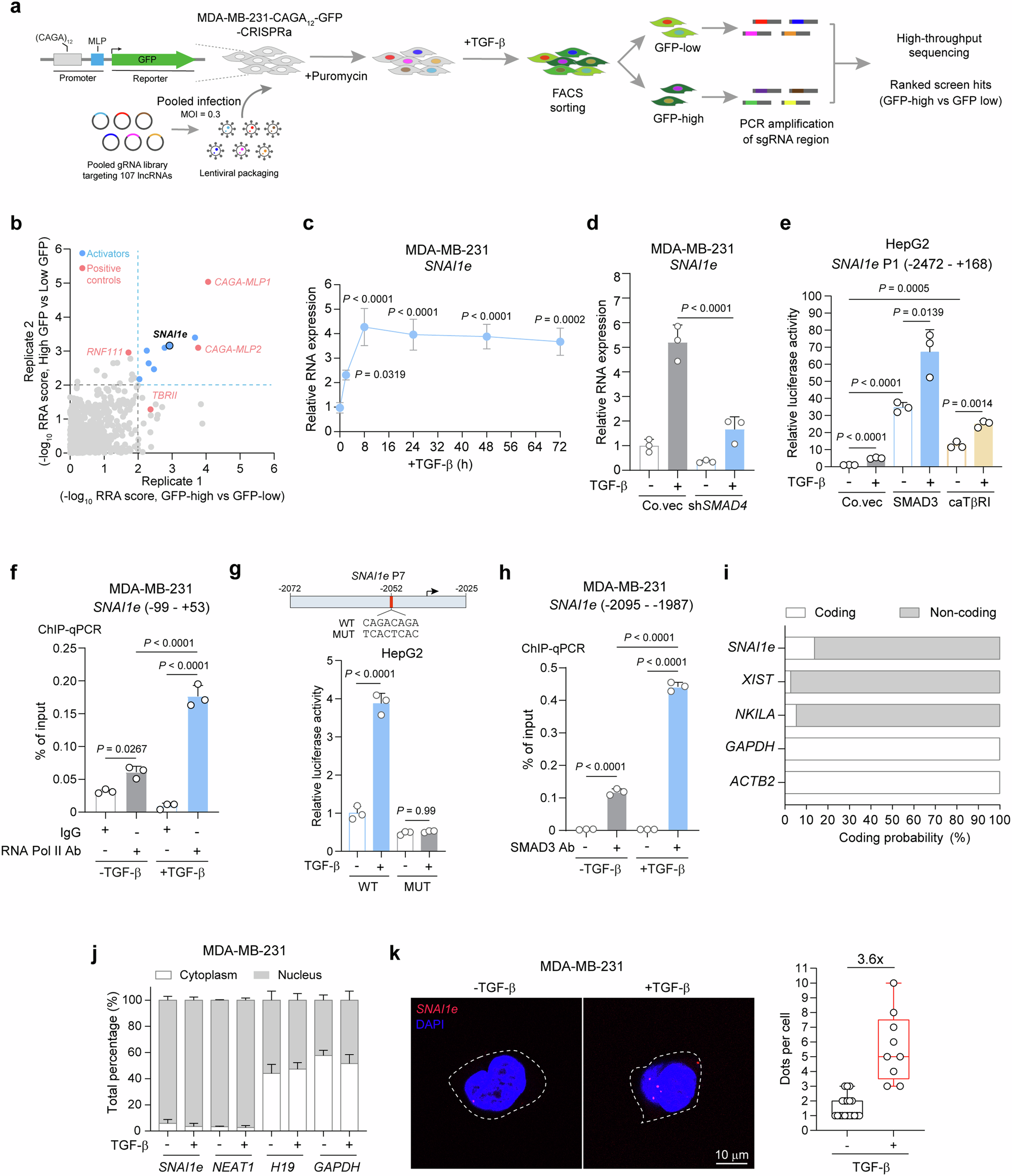
Fig. 1: TGF-β-induced SNAI1e is an enforcer of TGF-β signaling.
From: Identification of a SNAI1 enhancer RNA that drives cancer cell plasticity

a Schematic overview of CRISPRa-mediated lncRNA screen. b Diagram of lncRNA screening results. c RT-qPCR analysis of SNAI1e expression in MDA‐MB‐231 cells upon TGF-β stimulation. The results are presented as mean ± SD from three biological replicates. d RT-qPCR analysis of SNAI1e expression in MDA‐MB‐231 cells upon shRNA-mediated SMAD4 knockdown. Co.sh, empty vector for shRNA expression. The results are expressed as the mean ± SD from three biological replicates. e Luciferase reporter assay to determine the effects of SMAD3 and caTβRI on SNAI1e promoter 1 (P1) activity. The data are plotted as mean ± SD from three biological replicates. Co.vec, empty vector control. f ChIP-qPCR analysis of the SNAI1e transcription start site (TSS) in MDA-MB-231 cells. The results are expressed as mean ± SD from three biological replicates. g Luciferase reporter assay to determine the effects of TGF-β on SNAI1e promoter 7 (P7) activity. The data are presented as mean ± SD from three biological replicates. h ChIP-qPCR analysis of the SNAI1e promoter region (-2095 - -1987) in MDA-MB-231 cells. The results are expressed as mean ± SD from three biological replicates. i Coding probability prediction of SNAI1e with the CPAT software. Protein‐coding mRNAs (GAPDH and ACTB2) and well‐annotated lncRNAs (XIST and NKILA) serve as positive and negative controls, respectively. j Subcellular localization analysis of SNAI1e in MDA‐MB‐231 cells by RT-qPCR. NEAT1 serves as positive control for the nuclear fraction, whereas H19 and GAPDH serve as positive controls for the cytoplasmic fraction. The data are presented as mean ± SEM from three biological replicates. k RNA fluorescence in situ hybridization was performed to evaluate SNAI1e subcellular localization in MDA-MB-231 cells. Representative images from two independent experiments are shown. Scale bar = 10 μm. The results are quantified as a box plot with min to max Whiskers from 19 (−TGF-β) and 9 (+TGF-β) technical replicates (cells) and the fold change is shown. The boundaries of the box indicate the 25th percentile and the 75th percentile, and the center indicates the median. Significance was calculated using two-tailed unpaired Student’s t-test (e), and one-way ANOVA followed by Dunnett’s (c) and Tukey’s (d, f, g, h) multiple comparisons test. gEV gRNA expression vector. Co.vec empty control vector. Ab antibody.