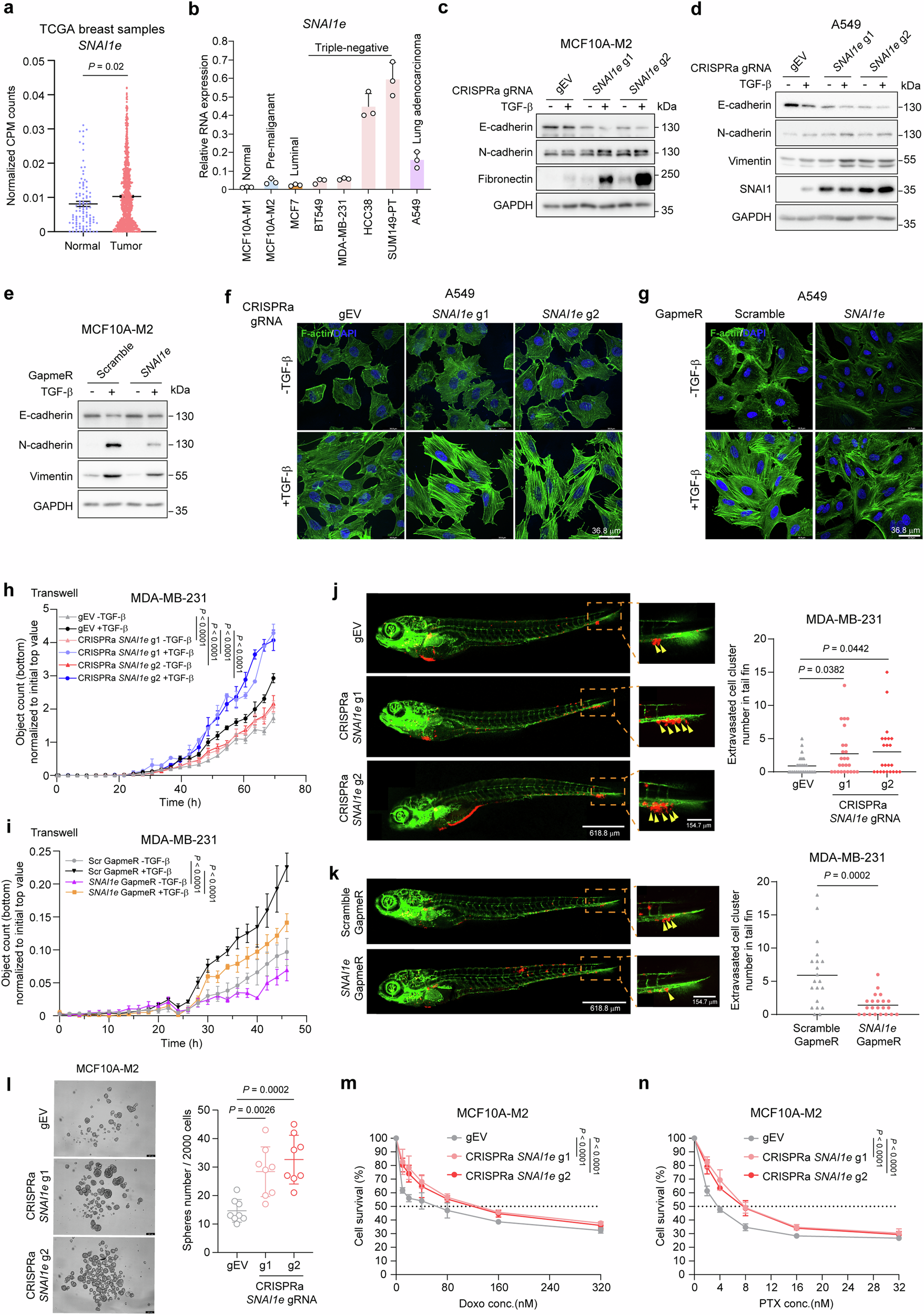
Fig. 2: SNAI1e promotes TGF-β-induced EMT and migration.
From: Identification of a SNAI1 enhancer RNA that drives cancer cell plasticity

a Comparison of SNAI1e expression between normal and tumor breast samples from the TCGA dataset. The results are expressed as mean ± SEM from 101 normal and 1002 tumor breast samples, respectively. b RT-qPCR analysis of SNAI1e expression in multiple cell lines. The data are plotted as mean ± SD from three biological replicates. c–e Effect of SNAI1e on TGF-β-induced EMT marker expression in MCF10A-M2 (c, e) or A549 (d) cells upon CRISPRa-mediated SNAI1e overexpression (c, d) or GapmeR‐mediated SNAI1e knockdown (e). f, g Immunofluorescence analysis of F‐actin expression in A549 cells upon CRISPRa-mediated SNAI1e overexpression (f) or GapmeR‐mediated SNAI1e knockdown (g). Scale bar = 36.8 μm. h, i Transwell assay to evaluate the effect of SNAI1e on TGF-β-induced migration in MDA-MB-231 cells. SNAI1e overexpression and knockdown were achieved by CRISPRa (h) and GapmeR (i), respectively. The results are expressed as mean ± SD from eight (h) and four (i) biological replicates, respectively. j, k In vivo zebrafish xenograft experiments with MDA-MB-231 cells upon CRISPRa-mediated SNAI1e overexpression (j) or GapmeR‐mediated SNAI1e knockdown (k). Extravasated breast cancer cell clusters are indicated with yellow arrows. Whole zebrafish image, bar = 618.8 μm; zoomed image, bar = 154.7 μm. The results are expressed as mean from 27 (gEV), 25 (g1), and 23 (g2) biological replicates in (j), and from 20 (Scramble GapmeR) and 22 (SNAI1e GapmeR) biological replicates in (k), respectively. l Effect of CRISPRa-mediated SNAI1e overexpression on mammosphere formation in MCF10A-M2 cells. The numbers of mammospheres are presented as mean ± SD from eight biological replicates. Scale bar = 100 μm. m, n Dose-response curves for doxorubicin (Doxo; m) or paclitaxel (PTX; n) in MCF10A-M2 cells upon CRISPRa-mediated SNAI1e overexpression The results are expressed as mean ± SD from three biological replicates. Significance was assessed using two-tailed unpaired Student’s t-test (a, k), two-way ANOVA followed by Dunnett’s (h, i) and Tukey’s (m, n) multiple comparisons test, and one-way ANOVA followed by Dunnett’s multiple comparisons test (j, l). Data are representative of two (f, g) and at least three (c–e) independent experiments with similar results. gEV gRNA expression vector. Scr scramble.