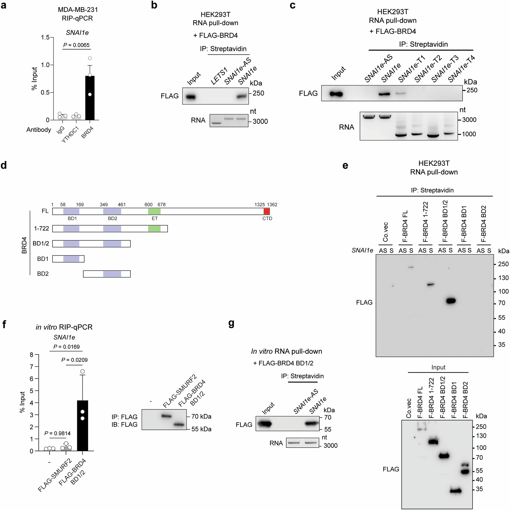
Fig. 6: SNAI1e directly interacts with BRD4.
From: Identification of a SNAI1 enhancer RNA that drives cancer cell plasticity

a The interaction between SNAI1e and BRD4 in MDA‐MB‐231 cells was analyzed by RNA immunoprecipitation (RIP). YTHDC1 served as a negative control. RT-qPCR was performed to detect SNAI1e expression in immunoprecipitants from MDA‐MB‐231 cells. The results are expressed as mean ± SD from three independent experiments. b The interaction between SNAI1e and BRD4 in MDA-MB-231 cells was analyzed by RNA pull-down. Western blotting analysis was performed to detect FLAG expression in whole-cell lysates (Input) and immunoprecipitants (IP). LETS1 and SNAI1e-AS served as negative controls. The RNA amounts used for pull-down were evaluated by agarose gel electrophoresis. c The interaction between SNAI1e truncation mutants and BRD4 in MDA-MB-231 cells was analyzed by RNA pull-down. Western blotting analysis was performed to detect FLAG expression in whole-cell lysates (Input) and immunoprecipitants (IP). The RNA amounts used for pull-down were evaluated by agarose gel electrophoresis. d Schematic representation of full-length (FL) BRD4 and the truncation mutants tested. e The interactions between SNAI1e and BRD4 FL or the truncation mutants in MDA-MB-231 cells were analyzed by RNA pull-down. SNAI1e-AS, antisense SNAI1e; SNAI1e-S, sense SNAI1e. Western blotting analysis was performed to detect FLAG expression in whole-cell lysates (Input) and immunoprecipitants (IP). The RNA amounts used for pull-down were evaluated by agarose gel electrophoresis. f The direct interaction between SNAI1e and the FLAG-BRD4 BD1/2 recombinant protein was analyzed by in vitro RIP. The results are expressed as mean ± SD from three independent experiments. The FLAG-tagged proteins in immunoprecipitants were evaluated by western blotting. g The direct interaction between SNAI1e and the recombinant FLAG-BRD4 BD1/2 protein was analyzed by in vitro RNA pull-down. Western blotting analysis was performed to detect FLAG expression in whole-cell lysates (Input) and immunoprecipitants (IP). The RNA amounts used for pull-down were evaluated by agarose gel electrophoresis. Significance was calculated by using one-way ANOVA followed by Dunnett’s (a) and Tukey’s (f) multiple comparisons test. Data are representative of at least three (b, c, e, g) independent experiments with similar results. Co.vec empty control vector.