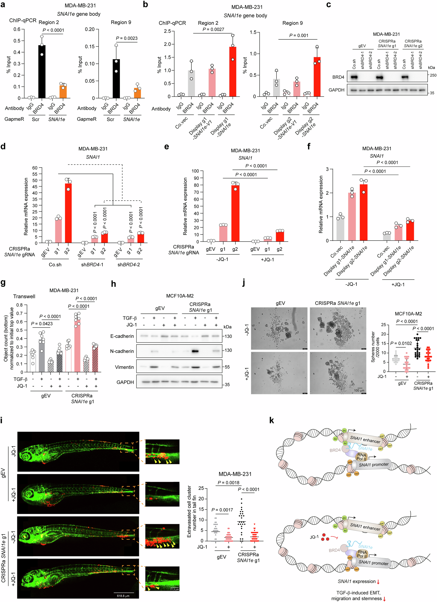
Fig. 7: BRD4 is required for SNAI1e to induce SNAI1 expression and promote EMT and migration.
From: Identification of a SNAI1 enhancer RNA that drives cancer cell plasticity

a, b ChIP-qPCR analysis of BRD4 enrichment at two regions in SNAI1e gene body upon GapmeR-mediated SNAI1e knockdown (a) and CRISPR-Display-mediated in cis overexpression of SNAI1e or SNAI1e-V1 (b). RT-qPCR results are shown as mean ± SD from three biological replicates. c Validation of the knockdown efficiency of BRD4 by western blotting. d RT-qPCR analysis of SNAI1e-induced SNAI1 expression upon BRD4 knockdown. The results are shown as mean ± SD from three biological replicates. e, f Effect of JQ-1 on SNAI1 expression induced by SNAI1e overexpression using CRISPRa (e) and CRISPR-Display (f). RT-qPCR results are shown as mean ± SD (e) and mean ± SEM (f) from three biological replicates. g A transwell migration assay was performed to evaluate the effect of JQ-1 on TGF-β/SNAI1e-induced migration in MDA-MB-231 cells. The results are expressed as mean ± SD from seven biological replicates. h Effect of JQ-1 on TGF-β/SNAI1e-induced EMT marker expression in MCF10A-M2 cells. i In vivo zebrafish extravasation experiments with MDA-MB-231 cells upon CRISPRa-mediated SNAI1e overexpression and JQ-1 treatment. Extravasated breast cancer cell clusters are indicated with yellow arrows. Whole zebrafish image, bar = 618.8 μm; zoomed image, bar = 77.3 μm. The results are expressed as mean from 31 (gEV-JQ-1), 36 (gEV+JQ-1), 27 (g1-JQ-1), and 41 (g1+JQ-1) biological replicates. j Mammosphere formation assays to check effect of JQ-1 and CRISPRa-mediated SNAI1e overexpression on MCF10A-M2 cell stemness. The numbers of mammospheres are expressed as mean ± SD from 24 biological replicates in the right panel. Scale bar = 100 μm. k Schematic working model. SNAI1e interacts with BRD4 to facilitate its binding to H3K27ac on the local enhancer, and thereby triggers SNAI1 transcription, TGF-β-induced EMT, migration, and stemness. JQ-1 treatment disrupts BRD4 binding to the local enhancer and inhibits SNAI1 transcription, TGF-β-induced EMT, migration, and stemness. Significance was assessed using one-way ANOVA followed by Dunnett’s (a, b, i) and Tukey’s (d–g, j) multiple comparisons test. Data are representative of at least three (c, h) independent experiments with similar results. gEV gRNA expression vector. Co.vec empty control vector. Scr scramble.