Fig. 3: Citronellal promotes keratinocyte proliferation via TRPV3 channel-induced Ca2+ influx and EGFR signaling pathway.
From: Plant essential oil targets TRPV3 for skin renewal and structural mechanism of action

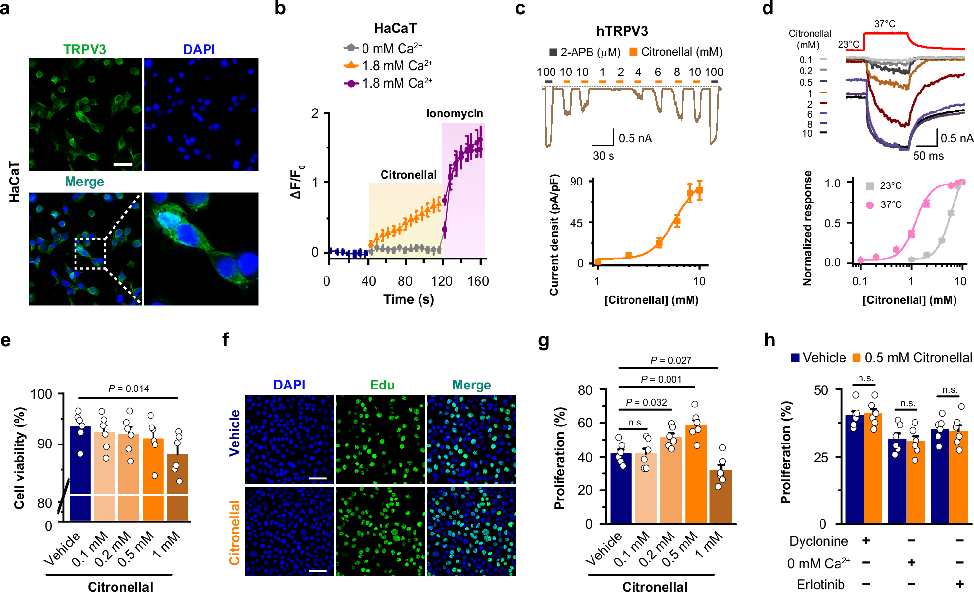
a Representative immunostaining images of TRPV3 in HaCaT cells. Nuclei are marked by DAPI. The enlarged image indicates HaCaT cells express a certain level of TRPV3. Scale bar is 30 μm. b Time courses of the relative change of fluorescence in HaCaT cells challenged with citronellal or ionomycin in the presence of 1.8 mM Ca2+ (n = 35 cells) and free Ca2+ (n = 31 cells) as indicated. c Typical response of HEK 293 T cells exogenously expressing hTRPV3 to different concentrations of citronellal as indicated. Holding potential was −60 mV. Concentration–response curves of citronellal for activation of hTRPV3 after sensitization (WT: EC50 = 5.78 ± 0.72 mM, nH = 3.76 ± 1.39, n = 7 cells). d Whole-cell hTRPV3 currents evoked by variable citronellal concentrations at 23 °C and 37 °C. Heat-evoked current traces were recorded in whole-cell configuration from hTRPV3-expressing HEK 293 T cells held at −60 mV. The temperature pulse (37 °C) is shown in red. Normalized concentration–response curves for hTRPV3 activation by citronellal at the indicated temperatures (at 23 °C: EC50 = 5.77 ± 0.51 mM, nH = 3.84 ± 1.03, n = 6 cells; at 37 °C: EC50 = 1.31 ± 0.04 mM, nH = 3.00 ± 0.25, n = 6 cells). e Statistical analysis of HaCaT cells viability under different concentrations of citronellal treatment. n = 6 replicates. f Representative images of HaCaT cells stained with Edu (green) and DAPI (blue) after vehicle or 0.5 mM citronellal incubation for 24 h. Scale bar is 55 μm. g Statistical analysis of HaCaT cell proliferation under different concentrations of citronellal treatment. n = 6 replicates. h Statistical analysis of HaCaT cells proliferation under each indicated treatment. n = 6 replicates. One-way ANOVA with LSD multiple comparisons test for statistical analysis in (e) and (g). Two-tailed unpaired t-tests were used for statistical analysis in (h). All the data are expressed as mean ± SEM; *P < 0.05, **P < 0.01, n.s stands for not significant.