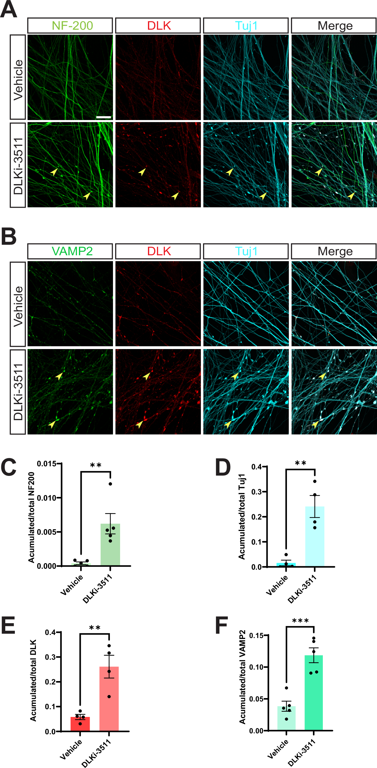
Fig. 1: DLK kinase domain inhibition disrupts axonal integrity in DRG neurons.

A Images of cultured DRG neurons that had been treated with DMSO vehicle or 500 nM DLK inhibitor GNE-3511 (DLKi-3511) for 4 hours and fixed and stained with the indicated antibodies. B As A, except that neurons were fixed to detect vesicle marker VAMP2 rather than NF-200. C–F Quantified data from A and B confirm that DLK inhibition disrupts distribution of NF-200 (neurofilament heavy chain; 1C; 5 independent cultures per condition) and Tuj1 (neuron-specific tubulin; 1D; 4 independent cultures per condition) and leads to accumulations of DLK (1E, 4 independent cultures per condition) and VAMP2 (1F, 5 independent cultures per condition) in axons, suggestive of cytoskeletal dysregulation and/or impaired vesicle-based transport. Yellow arrowheads highlight examples of disruption/accumulation of the respective signals. Unpaired two-sided t tests reveal significant effects of DLKi-3511 vs. Vehicle treated conditions for NF-200 signal (p = 0.005), DLK signal (p = 0.005), Tuj1 signal (p = 0.0025), and VAMP2 signal (p = 0.0005). Scale bar: 20 μm (all panels). Data are presented as mean values +/− SEM. Source data are provided in the Source Data file.