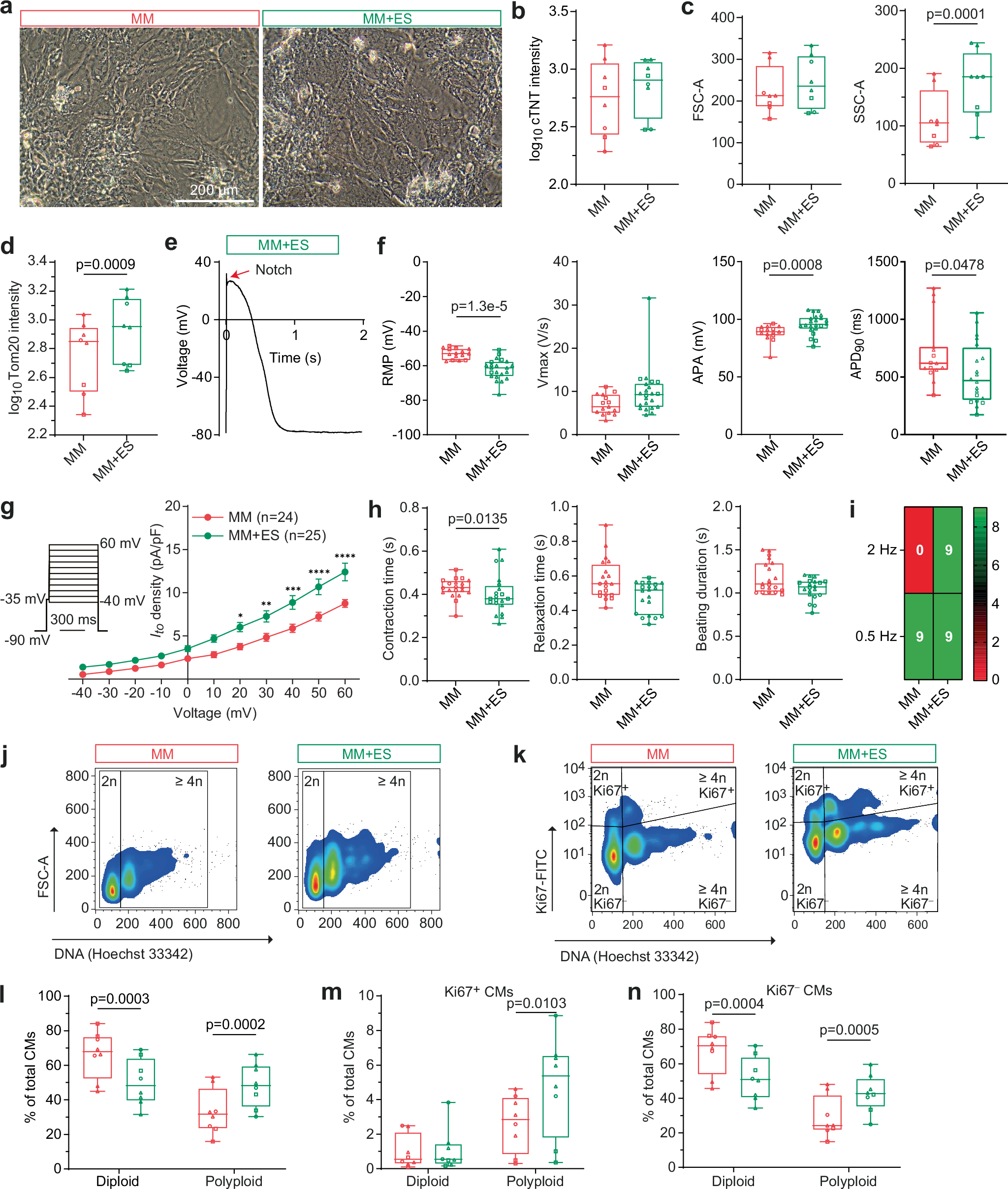
Fig. 10: Effect of ES on iPSC-CM maturation.

a Representative morphology of iPSC-CMs under MM and MM + ES conditions. b–d Quantification of cTNT intensity (b), cell volume (FSC-A) and granularity (SSC-A) in the cTNT-positive CMs (c), and Tom20 intensity (d). n = 8 independent experiments with 3 different iPSC lines. Log transformation (b, d) was performed for statistical analysis. e A notch event (red arrow) in an iPSC-CM of the MM + ES group. f Quantification of action potential (AP) metrics: resting membrane potential (RMP), maximum upstroke velocity (Vmax), AP amplitude (APA), and AP duration at 90% repolarization (APD90). For RMP, Vmax and APA: n = 15 (MM) and 22 (MM + ES) cells from 3 (MM) and 4 (MM + ES) independent differentiations of 2 iPSC lines. For APD90: n = 15 (MM) and 20 (MM + ES) cells from 3 (MM) and 4 (MM + ES) independent differentiations of 2 iPSC lines. g Statistical analysis of Ito in single cells derived from 5 independent differentiations of 2 iPSC lines. The stimulation protocol is shown as an inset. h Statistical analysis of beating properties: contraction time, relaxation time and beating duration of iPSC-CMs under 0.5 Hz field stimulation (n = 20 cultures/group from 5 independent differentiations of 3 iPSC lines). i Heatmap of the ability of iPSC-CMs to adapt to increasing pacing frequencies (n = 9 cultures/group from 3 independent differentiations of 3 iPSC lines). The colour scale represents the number of cultures. j, k Shown are flow cytometry plots for DNA content (j) and Ki67 activity (k). l-n Quantification of diploid and polyploid cells in total iPSC-CMs (l) and in Ki67-positive (m) and negative (n) populations. n = 8 independent experiments with 3 different iPSC lines. Symbols in (b–d, f, h, l–n) denote iPSC lines: circles for isWT7, squares for iWTD2, and triangles for iBM76. Source data are provided as a Source Data file. Statistical analysis was performed using linear mixed model and t-test (two-sided) (b–d, l–n), Two-way ANOVA with Sidak’s multiple comparison test (g), or two-sided Kolmogorov-Smirnov test (f, h). Data are presented as mean ± SEM (g) and in box plots indicating median (middle line), 25th, 75th percentile (box) and min and max data points (whiskers) in (b–d, f, h, l–n).