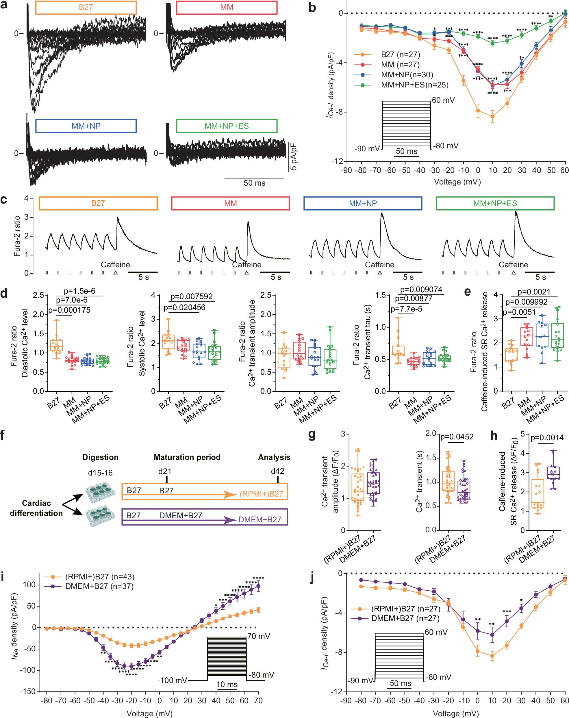
Fig. 4: Assessment of calcium handling in iPSC-CMs and effects of calcium concentrations used in media.

a Representative ICa-L recordings in iPSC-CMs cultured under the four conditions. b Statistical analysis of ICa-L in single cells derived from 6 independent differentiations of 3 iPSC lines. c Representative Ca2+ transient traces recorded at 0.5 Hz followed by application of 10 mM caffeine to induce the release of total SR calcium. d Statistical analysis of calcium transient parameters: diastolic Ca2+ level, systolic Ca2+ level, transient amplitude and decay time constant tau measured in iPSC-CMs paced at 0.5 Hz. n = 15, 18, 17, and 20 cells for B27, MM, MM + NP, and MM + NP + ES groups, respectively, from 2 iPSC lines. e SR calcium release induced by 10 mM caffeine. n = 16, 14, 12, and 18 cells for B27, MM, MM + NP, and MM + NP + ES groups, respectively, from 2 iPSC lines. f–h Experimental scheme (f), and effects of calcium concentrations on Ca2+ transient amplitude and tau (g, n = 38 cells/group from 2 iPSC lines), and SR Ca2+ release induced by 10 mM caffeine (h, n = 18 and 15 cells for the (RPMI + )B27 and DMEM + B27 groups from 2 iPSC lines, respectively). f is created in BioRender. Li, W. (2025) https://BioRender.com/t88d878. i Effects of calcium concentrations on INa in single cells derived from 9 ((RPMI + )B27) and 6 (DMEM + B27) independent differentiations of 3 iPSC lines. j Effects of calcium concentrations on ICa-L in single cells derived from 6 ((RPMI + )B27) and 4 (DMEM + B27) independent differentiations of 3 iPSC lines. Symbols in (d, e, g, h) denote iPSC lines: circles for isWT7, squares for iWTD2 and triangles for iBM76. Source data are provided as a Source Data file. Statistical analysis was performed using Kruskal-Wallis test with Dunn’s multiple comparison test (d, e) or two-sided Kolmogorov-Smirnov test (g, h). Two-way ANOVA with Sidak’s multiple comparison test was used in (b, i, j) *p < 0.05, **p < 0.01, ***p < 0.001, ****p < 0.0001 compared to the B27 group. Exact p values are provided in the Source Data file. Data are presented as mean ± SEM (b, i, j) and in box plots indicating median (middle line), 25th, 75th percentile (box) and min and max data points (whiskers) in (d, e, g, h).