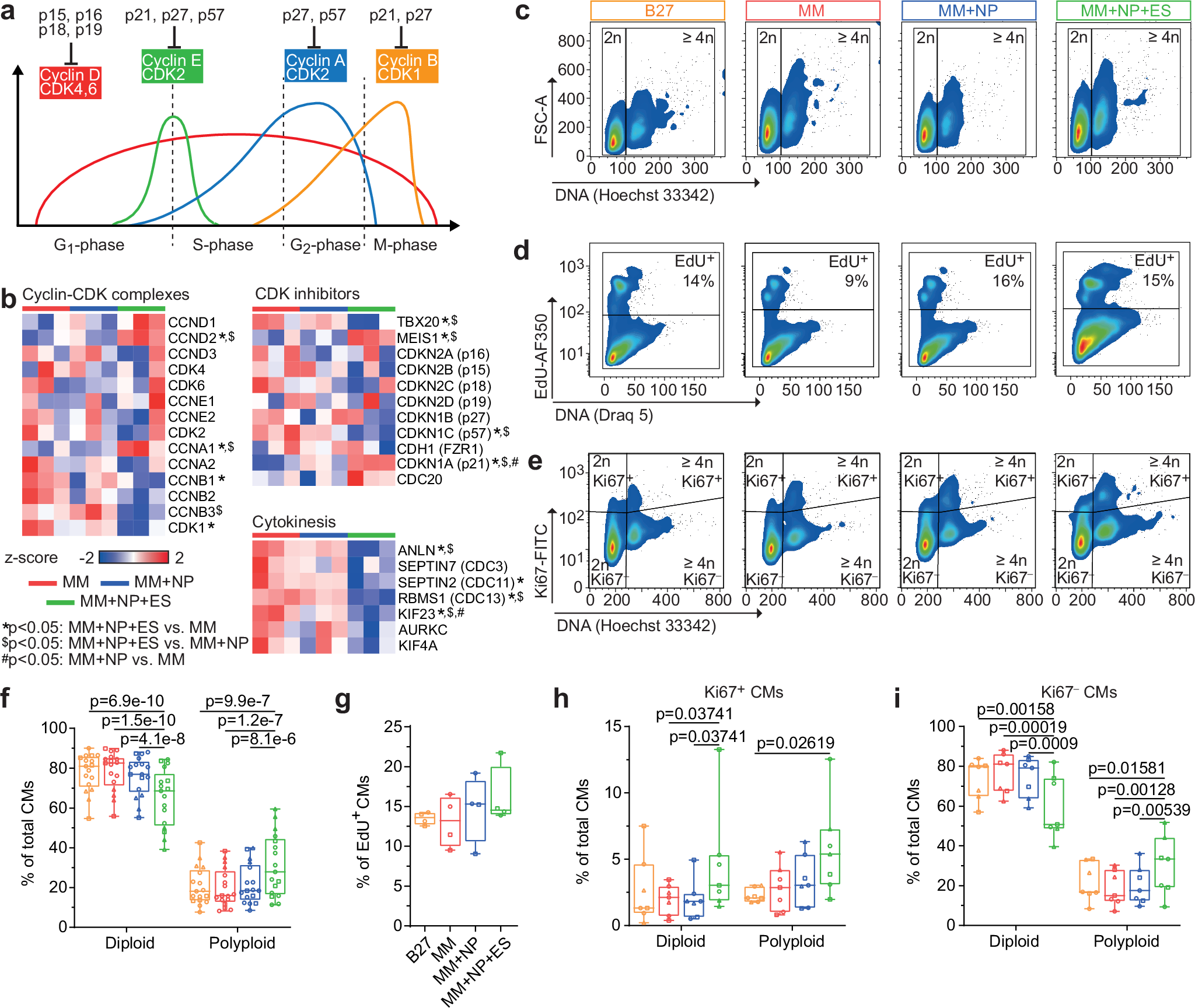
Fig. 8: Cell cycle regulation of iPSC-CMs cultivated under MM, MM + NP and MM + NP + ES conditions.

a Scheme illustrating the expression of cyclin-CDK complexes and respective inhibitors during cell cycle. b Heatmaps of cyclin-CDK complexes, CDK inhibitors, and cytokinesis related genes including those significantly differentially expressed genes among the three groups. The colour scale represents z-score. c–e Flow cytometry plots showing cellular DNA content (c), DNA synthesis activity (d), and Ki67 activity (e). f Quantification of diploid and polyploid iPSC-CMs (cTNT-positive populations). Data from 17 independent experiments of 3 iPSC lines. g Proportion of EdU-incorporated iPSC-CMs. Data from 4 independent experiments of 2 iPSC lines. h, i Quantification of diploid and polyploid CMs in Ki67-positive (h) and negative (i) populations. Data from 7 independent experiments of 3 iPSC lines. Symbols in (f–i) denote iPSC lines: circles for isWT7, squares for iWTD2, and triangles for iBM76. Source data are provided as a Source Data file. Statistical analysis was performed using the Wald test of DESeq2 (two-sided) in (b) or using linear mixed model (two-sided) with Tukey’s correction for multiple comparisons between the 4 groups (f–i). Exact p values in (b) are provided in the Source Data file. Data are presented in box plots indicating median (middle line), 25th, 75th percentile (box) and min and max data points (whiskers) in (f–i).