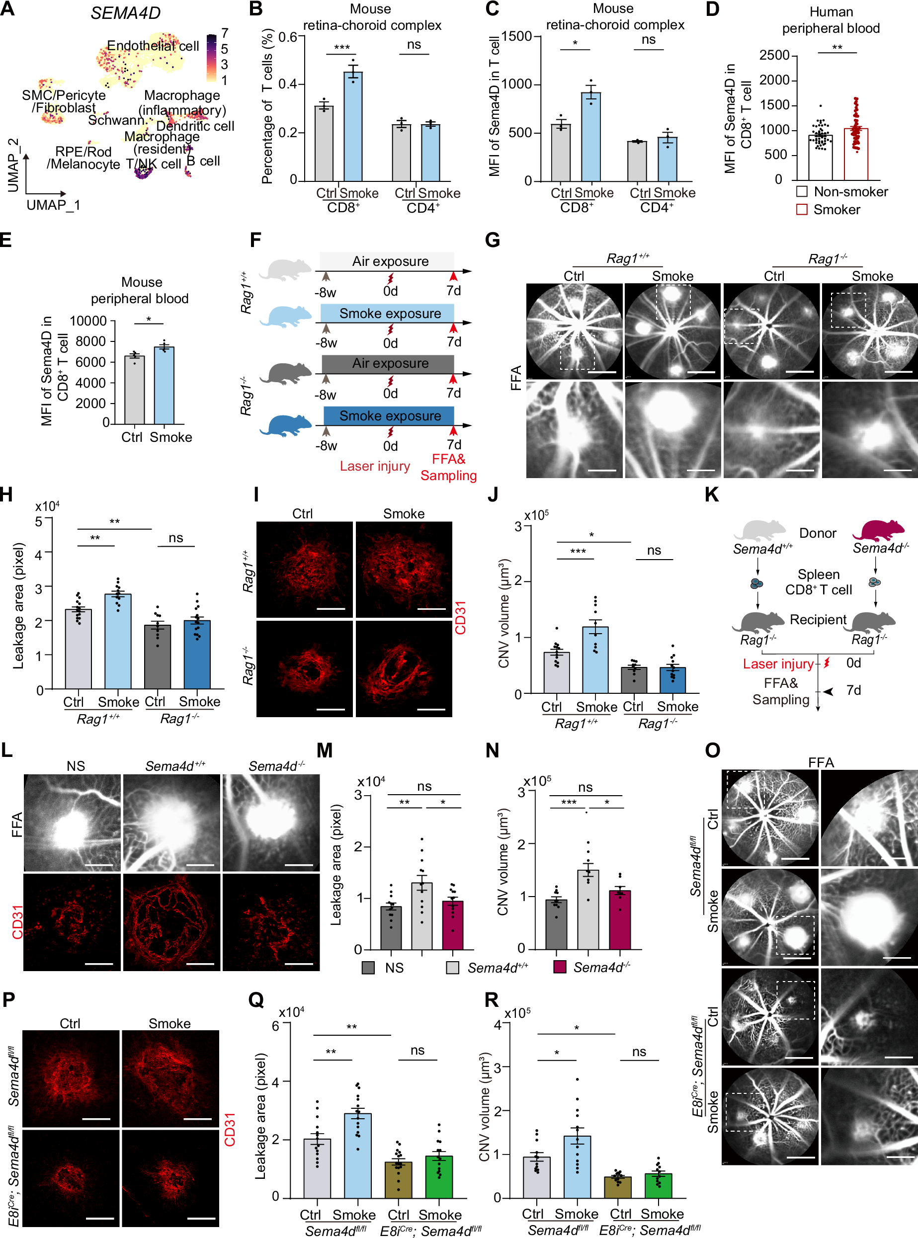
Fig. 2: Sema4D in CD8+ T Cells Aggravates Smoking-Induced CNV.

A ScRNA-seq analysis of human choroid samples from four donors. UMAP shows SEMA4D expression across cell types. B, C Flow cytometry analysis of CD8+ and CD4+ T cells in the retina-choroid complex after 8 weeks of smoking at CNV day 3 (n = 3/3). Mean ± SEM, P = 0.0093, > 0.9999, 0.0169, 0.5751 (two-tailed Student’s t test). D, E Flow cytometry of Sema4D on CD8+ T cells in peripheral white blood cells of nvAMD patients (D) (n = 47/50) and mice after 2-months smoking (E) (n = 5/5). Mean ± SEM, P = 0.0059, 0.0161 (two-tailed Student’s t test). F Strategy for cigarette smoke exposure and CNV modeling in Rag1+/+ and Rag1−/− mice. G, H Representative FFA images (G) and quantification of leakage area (H) on CNV day 7 (n = 15/12/10/15). Mean ± SEM, P = 0.0059, 0.0074, 0.7660 (one-way ANOVA, Tukey’s test). I, J Representative CD31-stained RPE-choroid flat mounts images (I) and quantification of CNV volume (J) on CNV day 7 (n = 13/10/10/12). Mean ± SEM, P = 0.0003, 0.0492, > 0.9999 (one-way ANOVA, Tukey’s test). K Diagram of CD8+ T cell transfusion from Sema4d+/+ or Sema4d−/− mice into Rag1−/− mice via tail vein. CNV modeling was performed, followed by FFA and CD31 staining on day 7. L Representative FFA and CD31-stained images of CNV mice treated as in (K) (NS: normal saline). M, N Quantification of leakage area (n = 12/12/12) and CNV volume (n = 10/8/8). Mean ± SEM, P = 0.0086, 0.0487, 0.7542, 0.0003, 0.0133, 0.3289 (one-way ANOVA, Tukey’s test). O, P Representative FFA, and CD31-stained RPE-choroid flat mounts images on CNV day 7 as indicated in (Supplementary Fig. 4D). Q, R Quantification of leakage area (n = 14/15/16/14) and CNV volume (n = 12/13/12/12). Mean ± SEM, P = 0.0016, 0.0043, 0.7942, 0.0215, 0.0356, 0.9690 (one-way ANOVA, Tukey’s test). *P < 0.05, **P < 0.01, ***P < 0.001. Scale bars: 50 µm (I, L lower, P), 80 µm (G lower, O right), 200 µm (G upper, O left). Source data are provided as a Source Data file.