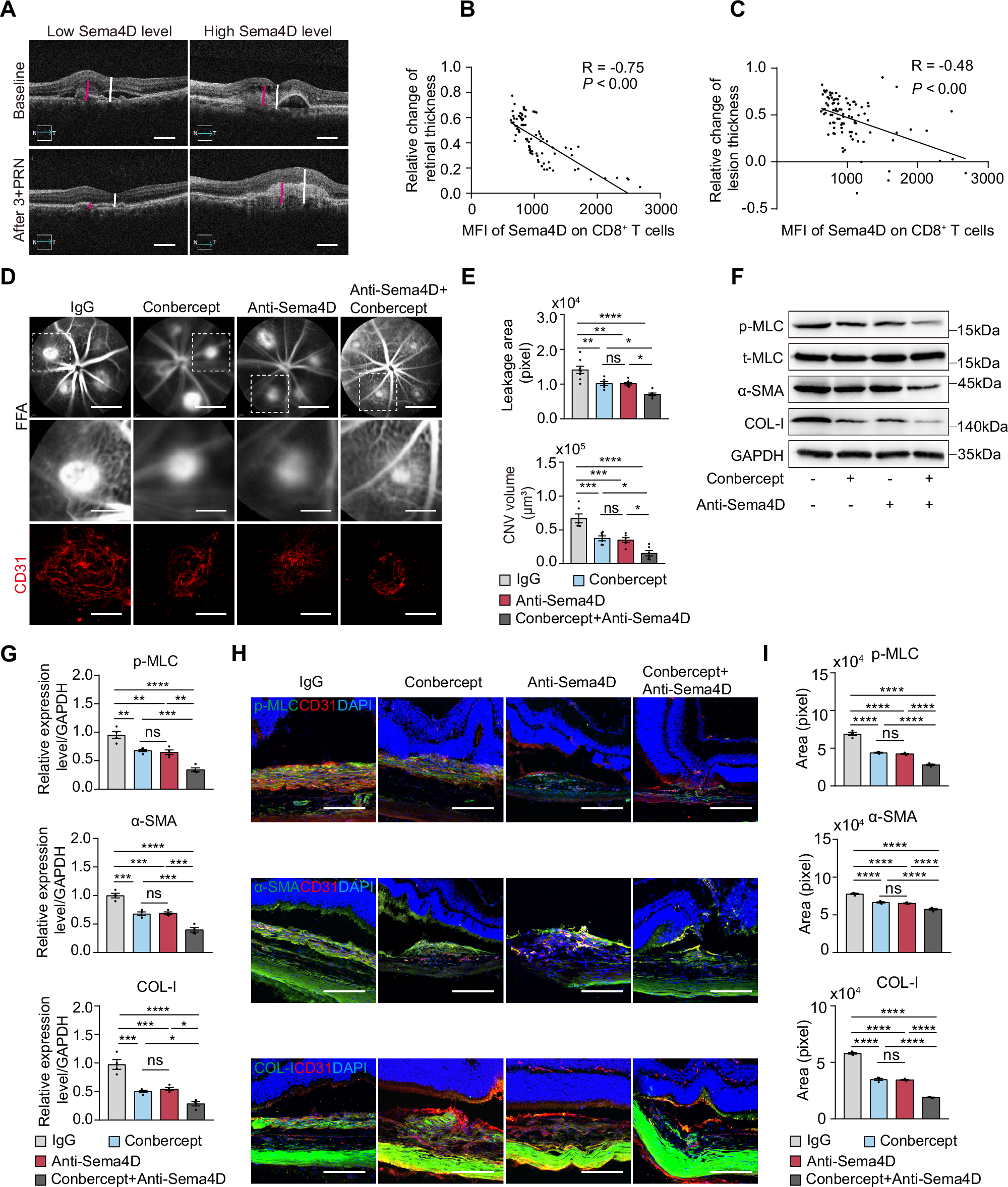
Fig. 8: Targeting Sema4D alleviates CNV progression and enhances anti-VEGF therapy efficacy.

A Patients with nvAMD were segregated into groups based on low and high levels of Sema4D on CD8+ T cells in peripheral blood. Representative OCT images were captured at baseline and after initiating the 3 + PRN anti-VEGF treatment strategy. B, C Pearson correlation coefficient analysis was conducted between the MFI of Sema4D on CD8+ T cells and changes in central retinal thickness (B) or lesion thickness (C) (normalized to baseline) in patients with nvAMD (n = 97). P = < 0.0001, < 0.0001 (Pearson correlation coefficient analysis). D CNV mice received intravitreal injections of IgG, Conbercept, Anti-Sema4D, or Anti-Sema4D+Conbercept. Samples were examined on CNV day 7. Representative FFA images (upper) and CD31 stained RPE-choroid-sclera flat mounts confocal images (lower) were shown. E Quantification of leakage area (n = 8/6/6/7) (upper) and CNV volume (n = 6/6/6/6) (lower) in (D). Mean ± SEM, P = 0.0039, 0.0038, < 0.0001, > 0.9999, 0.0328, 0.0332, 0.0009, 0.0004, < 0.0001, 0.9774, 0.0124, 0.0297 (one-way ANOVA, Tukey’s test). F, G Representative blots (F) and quantification (G) of p-MLC /α-SMA/COL-I in retina-choroid complexes from mice after treatment (n = 4/4/4/4). Mean ± SEM, P = 0.0042, 0.0017, < 0.0001, 0.9524, 0.0007, 0.0017, 0.0001, 0.0002, < 0.0001, 0.9979, 0.0004, 0.0003, 0.0001, 0.0002, < 0.0001, 0.9341, 0.0384, 0.0138 (one-way ANOVA, Tukey’s test). H, I Immunofluorescence staining of p-MLC/α-SMA/COL-I (green), CD31 (red), and DAPI (blue) in CNV lesion in cross-section of eyes from mice treated as indicated. Representative images (H) and quantification (I) of p-MLC, α-SMA, and COL-I-positive area are presented (n = 4/4/4/4). Mean ± SEM, P = < 0.0001, < 0.0001, < 0.0001, 0.7821, < 0.0001, < 0.0001, <0.0001, 0.6142, <0.0001, <0.0001, <0.0001, 0.9693 (one-way ANOVA, Tukey’s test). * P < 0.05, ** P < 0.01, *** P < 0.001, **** P < 0.0001. Scale bars: 50 µm in (D, H), 80 mm in (D middle), 200 µm in (A, D upper). Source data are provided as a Source Data file.