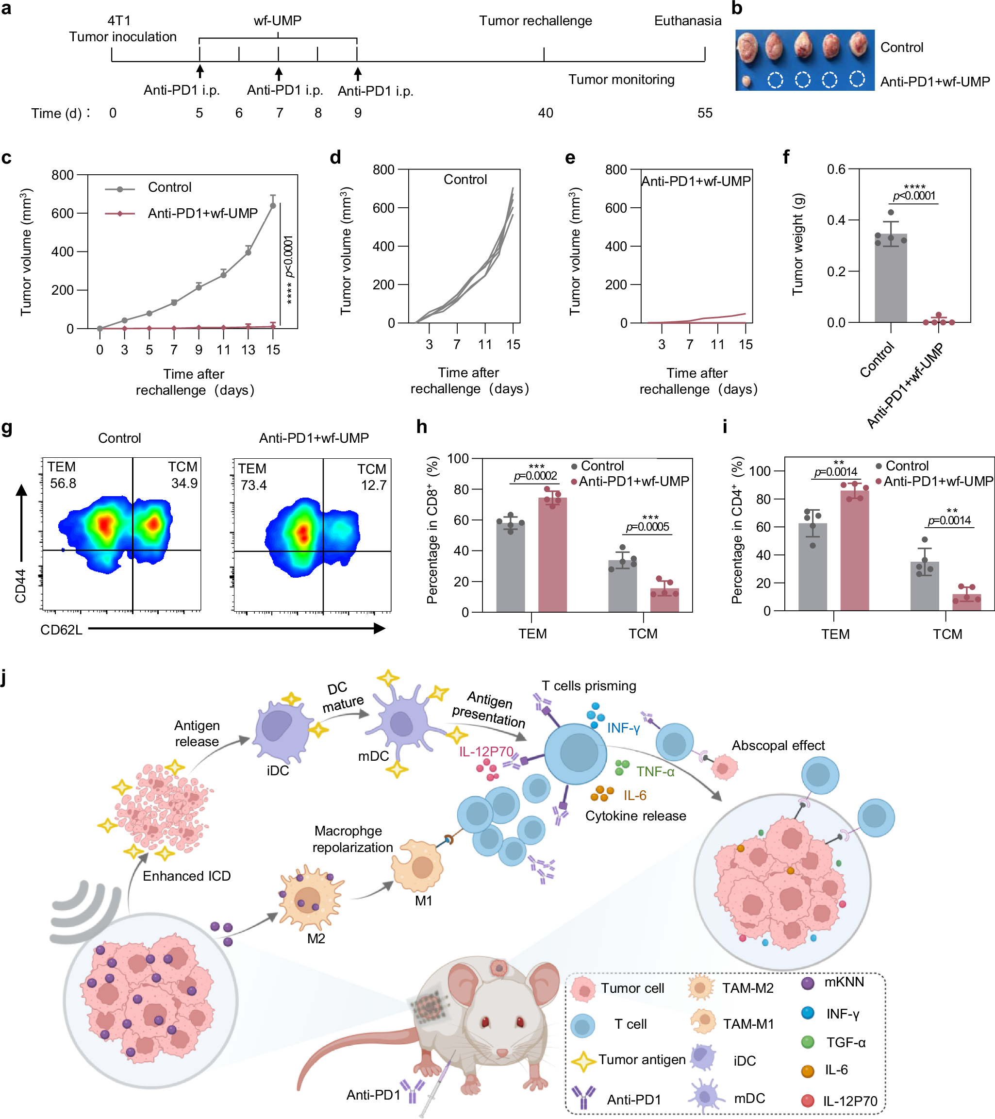
Fig. 8: Long-term immuno-memory effects of wf-UMP in combination with PD1 blocker.
From: Wearable flexible ultrasound microneedle patch for cancer immunotherapy

a Schematic of the experiment timeline for the tumor rechallenge study. b Representative tumor images captured 15 days after tumor rechallenge (n = 5 independent samples). c–e Tumor growth curves during the rechallenge study: overall growth curves (c), individual tumor growth curves in the control group (d), and the Anti PD1+wf-UMP group (e). Data are presented as mean ± SD (n = 5 independent samples). f Tumor weights measured 15 days post-rechallenge (n = 5 independent samples). g, h Representative flow cytometric analysis (g) and quantification of effector memory T cell (Tem, CD44+ CD62L−) and central memory T cell (Tcm, CD62L+ CD44+) from CD8+ T cells (h) in the spleen after different treatments (n = 5 independent samples). i Quantitative analysis of Tem and Tcm subsets from CD4+ T cells in the spleen after different treatments (n = 5 independent samples). j Proposed mechanism of wf-UMP synergistic checkpoint blockade immunotherapy for distant tumor suppression. TAM-M1, tumor-associated macrophages-M1; TAM-M2, tumor-associated macrophages-M2; iDC, immature dendritic cells; mDC, mature dendritic cells. Created in BioRender. Jin, J. (2025) http://BioRender.com/r08a561. All data are presented as mean ± s.e.m. Two-sided Student’s t-test was used to calculate the statistical difference between two groups. Significance thresholds: *p < 0.05, **p < 0.01, ***p < 0.001, ****p < 0.0001. Source data are provided as a Source Data file.