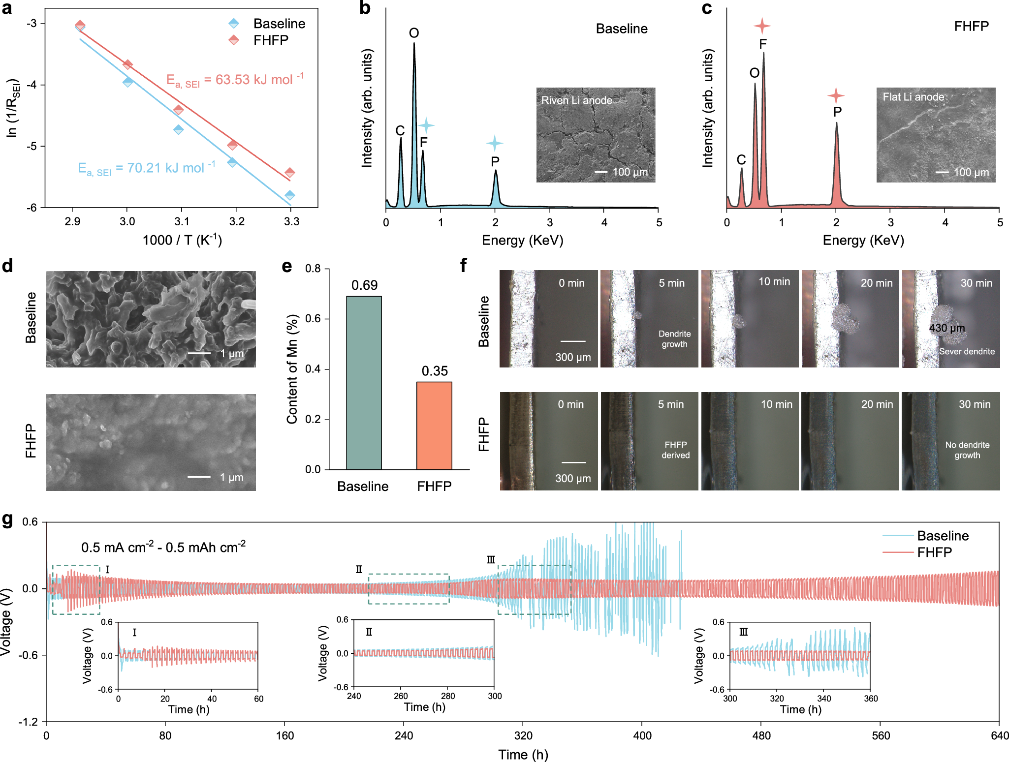
Fig. 5: Lithium dendrite growth and plating/stripping reversibility in different electrolytes.
From: Dynamic doping and interphase stabilization for cobalt-free and high-voltage Lithium metal batteries

a Arrhenius plots of the SEI resistance in different electrolytes. b, c EDS energy spectra of elements on the surface of Li negative electrode after 50 cycles at 29.4 mA g−1 between 3.5–4.9 V in baseline (b) and FHFP-modified electrolyte (c). The insets show the morphology of the Li-negative electrode after 100 cycles. d Morphology of 0.5 mAh cm−2 lithium deposit on the Cu current collector in different electrolytes. e Mn contents derived from the XPS spectra of the SEI on Li negative electrode in different electrolytes after 50 cycles at 29.4 mA g−1 between 3.5-4.9 V. f Operando optical microscopy investigation of the Li plating process on the Li | |Li symmetric cells at 2 mA cm-2 with different electrolytes. The cutoff capacity is 1 mAh cm−2. g Long-term plating/stripping performance of Li | |Li symmetric cells at 0.5 mA cm−2 and 0.5 mAh cm−2. The illustrations are enlargements of the different stages of the process.