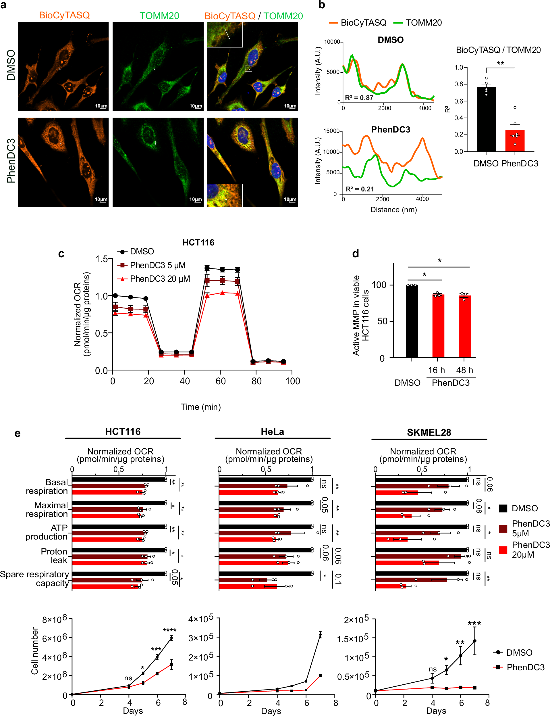
Fig. 1: RG4 localization and function in mitochondria.
From: RNA G-quadruplexes control mitochondria-localized mRNA translation and energy metabolism

a RG4 detection in fixed cells using the BioCyTASQ probe (1 µM for 24 h) coupled with TOMM20 immunofluorescence in HeLa cells treated with DMSO or 20 µM of PhenDC3 for 24 h. Scale bar: 10 μm. Shown is a representative result from n = 3 independent experiments. b Graphs displaying the fluorescence intensity (arbitrary unit) in each channel over the distance depicted by the white arrow in (a). The correlation coefficient (R2) of the colocalized fluorescence intensities of BioCyTASQ with TOMM20 signal is plotted. Data are presented as mean values ± SEM for 5 or 6 different cells, P-value = 0.0024. c Quantification of the normalized Oxygen Consumption Rate (OCR) per cell, measured by a Seahorse assay, in HCT116 cells treated with DMSO or a dose scale of PhenDC3 for 16 h. Data are presented as mean values ± SEM of n = 3 independent experiments. d Quantification of the Mitochondrial Membrane Potential (MMP) using flow cytometry analysis of the fluorescent TMRE probe in HCT116 cells treated with DMSO or PhenDC3 for 16 h or 48 h and plotted relatively to the DMSO condition. Data are presented as mean values ± SEM of n = 3 independent experiments, P-value = 0.0135 and P-value = 0.0373 for 16 h and 48 h PhenDC3 treatment, respectively. e Quantification of the Oxygen Consumption Rate (OCR) linked to basal and maximal mitochondrial respiration, ATP turnover, proton leak, spare respiratory capacity, measured by a Seahorse assay, and of the proliferation in HCT116, HeLa and SKMEL28 cells treated with DMSO or a dose scale of PhenDC3 for 16 h. Data are presented as mean values ± SEM of n = 2 (for proliferation assay in HeLa) or n = 3 independent experiments. For all the panels, *P < 0.05, **P < 0.01, ***P < 0.001, ns: non-significant (two-sided paired t-test for OCR and two-way ANOVA for the proliferation). For (b, c, d, e) Source data are provided as a Source Data file indicating exact P-values for (e).