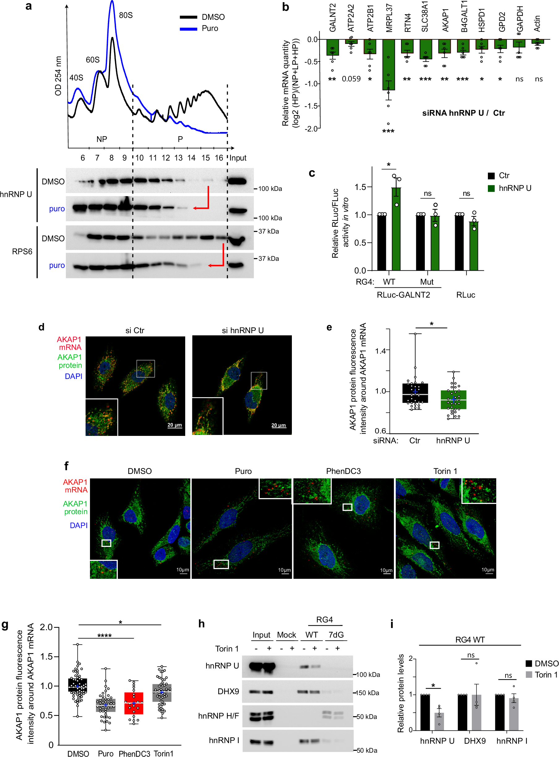
Fig. 5: hnRNP U is involved in translation regulation of RG4-containing nuclear-encoded mitochondrial mRNAs.
From: RNA G-quadruplexes control mitochondria-localized mRNA translation and energy metabolism

a Polysome profile of HCT116 cells DMSO or puromycin (Puro) treated, followed by western blot analysis. RPS6: positive control. Shown is a representative result from n = 2 independent experiments. b RT-qPCR analysis from non-polysomal (NP), light (LP) and heavy (HP) polysomal fractions from Supplementary Fig. 7c. *P < 0.05, **P < 0.01, ***P < 0.001, ns: non-significant (two-sided paired t-test). c In vitro translation of Rluc-GALNT2 reporter mRNAs (depicted in Supplementary Fig. 3j) containing the RG4 unmodified (WT), or mutated (Mut) and of the control Rluc reporter mRNA with or without recombinant hnRNP U. d RNAscope analysis of AKAP1 mRNA localization and immunofluorescence (IF) analysis of AKAP1 protein localization in HeLa cells treated with control (Ctr) or hnRNP U siRNAs. Scale bar: 20 μm. e Quantification from images in (d). Data represent n = 3 independent experiments and each dot is a cell, P-value = 0.02486 (two-sided paired t-test). (f) RNAscope and IF analysis as in (d) in HeLa cells treated 20 µM PhenDC3 for 24 h or 300 nM Torin 1 for 2 h. Scale bar: 10 μm. g Quantification from images in (f). Data represent n = 3 and n = 2 independent experiments for the Puro, Torin 1 and PhenDC3 treatments, respectively, each dot is a cell. h RNA affinity chromatography using RG4 sequences either native (WT) or 7-deaza-modified (7dG) and cytoplasmic extracts of HCT116 treated with DMSO or 300 nM Torin 1 for 3 h, followed by western blot analysis. i Quantification of the protein levels on the RG4 WT from (h). P-value = 0.02336, ns non-significant (two-sided paired t-test). For (a, b, c, e, g, h), Source Data is provided as a Source Data file indicating exact P-values for (b, c, g). Data are presented as mean values ± SEM of n = 3 for (b), (c), n = 4 for (i) independent experiments. For (e, g), the box extends from 25th to 75th percentiles; middle line is the median and “+” is the mean; the whiskers show upper and lower extremes. For (d, f), shown is a single representative field over n = 3 independent experiments.