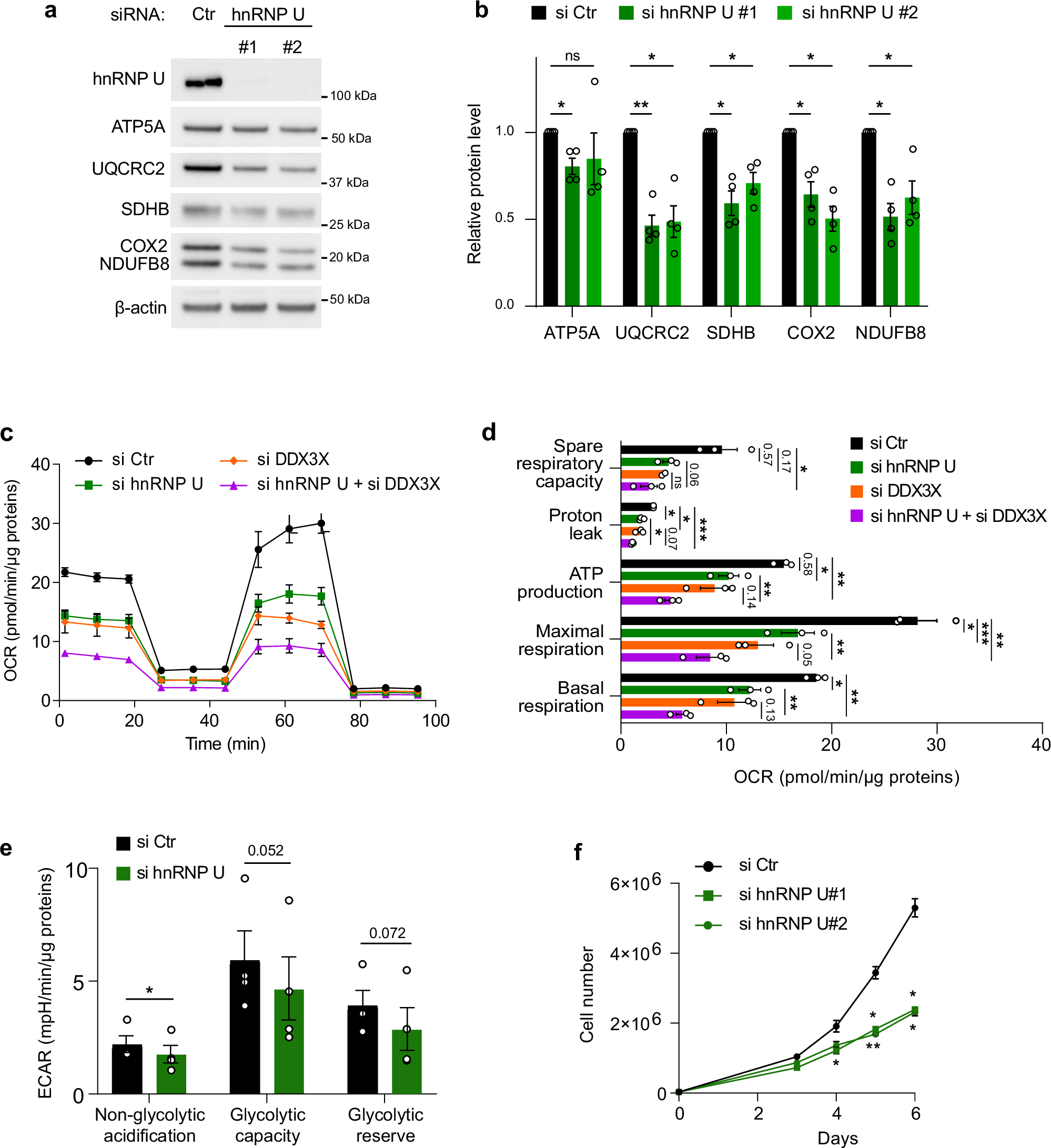
Fig. 6: hnRNP U modulates OXPHOS expression and function.
From: RNA G-quadruplexes control mitochondria-localized mRNA translation and energy metabolism

a Western blot analysis in HCT116 cells treated with control (Ctr), and 2 different hnRNP U (#1, #2) siRNAs for 72 h. The blot shown is a representative result from n > 4 independent experiments. b Quantification of the protein levels in (a) normalized to β-Actin and plotted relatively to si Ctr condition. Data are presented as mean values ± SEM of n = 4 independent experiments, *P < 0.05, **P < 0.01, ***P < 0.001, ns: non-significant (two-way ANOVA). c Quantification of the Oxygen Consumption Rate (OCR) per cell, measured by a Seahorse assay, in HCT116 cells treated with control (si Ctr), hnRNP U (si hnRNP U), DDX3X (si DDX3X) or a combination of hnRNP U and DDX3X (si hnRNP U + si DDX3X) siRNAs for 48 h. Data are presented as mean values ± SEM of n = 3 independent experiments. d Quantification of the Oxygen Consumption Rate (OCR) linked to basal and maximal mitochondrial respiration, ATP turnover, proton leak, and spare respiratory capacity, measured by a Seahorse assay, in HCT116 treated with si Ctr, si hnRNP U, si DDX3X or a combination of si hnRNP U + si DDX3X for 48 h. Data are presented as mean values ± SEM of n = 3 independent experiments, *P < 0.05, **P < 0.01 (two-sided paired t-test). e Quantification of the ECAR linked to non-glycolytic acidification, glycolytic capacity and glycolytic reserve, measured by a Seahorse assay (glycolysis stress test), in HCT116 treated with si Ctr and si hnRNP U for 48 h. Data are presented as mean values ± SEM of n = 3 independent experiments, P-value = 0.0316 for the non-glycolytic acidification (one-sided paired t-test). f Proliferation assay in HCT116 cells treated with si Ctr, si hnRNP U#1, si hnRNP U#2 for 48 h. Data are presented as mean values ± SEM of n = 3 independent experiments, *P < 0.05, **P < 0.01 (two-sided paired t-test). For all the panels, Source Data is provided as a Source Data file indicating exact P-values for (b, d, f).