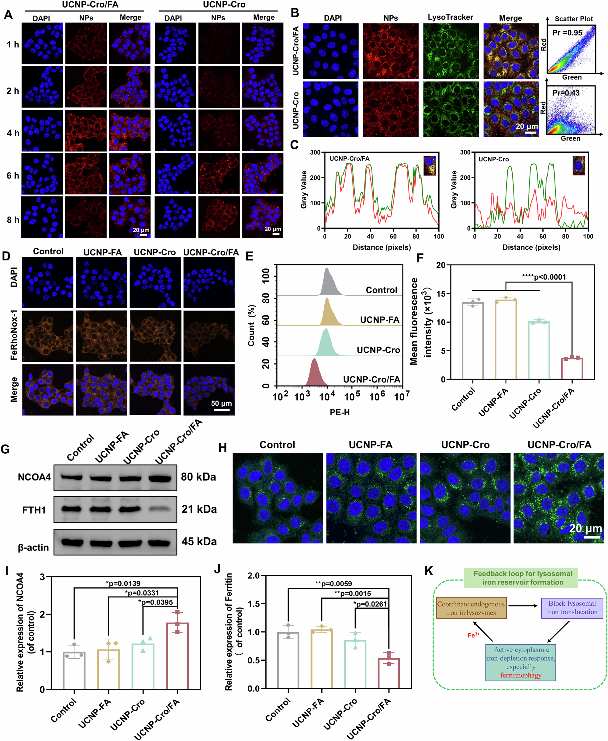
Fig. 3: Intracellular uptake, subcellular localization and ferritinophagy induction of UCNP-Cro/FA.

A Intracellular uptake of the nanoparticles with and without the folate ligand in MCF-7 cells measured by CLSM at prolonged coincubation times. Scale bar=20 μm. B Colocalization images of UCNP-Cro/FA or UCNP-Cro with lysosomes in MCF-7 cells after incubation for 4 h. The lysosomes and cell nuclei were stained with Lyso-Tracker Green and DAPI, respectively. Scale bar=20 μm. C The plot profile for colocalization analysis of UCNP-Cro/FA or UCNP-Cro with lysosomes. Red line: nanoparticles; Green line: lysosomes. D CLSM images (labeled with FeRhoNox−1) of intracellular Fe2+ ions after incubation with different formulations. Scale bar=50 μm. E, F) Quantitative analysis of intracellular Fe2+ ion levels after incubation with different formulations (n = 3 independent experiments in each group). Statistical significance was calculated using an unpaired two-tailed t-test. G) Western blot analysis of the expression levels of ferritinophagy-related proteins (NCOA4 and FTH) after incubation with different formulations. H Immunofluorescence images of MCF-7 cells showing the formation of LC3 puncta after incubation with different formulations. Scale bar=20 μm. I, J Semi-quantification of NCOA4 and FTH expression based on the western blot results (n = 3 independent experiments in each group). Statistical significance was calculated using an unpaired two-tailed t-test. K The artificial intracellular positive feedback loop of lysosomal iron reservoir formation. All experiments were repeated three times independently with similar results. Error bars represent the mean ± SD. Source data are provided as a Source Data file.