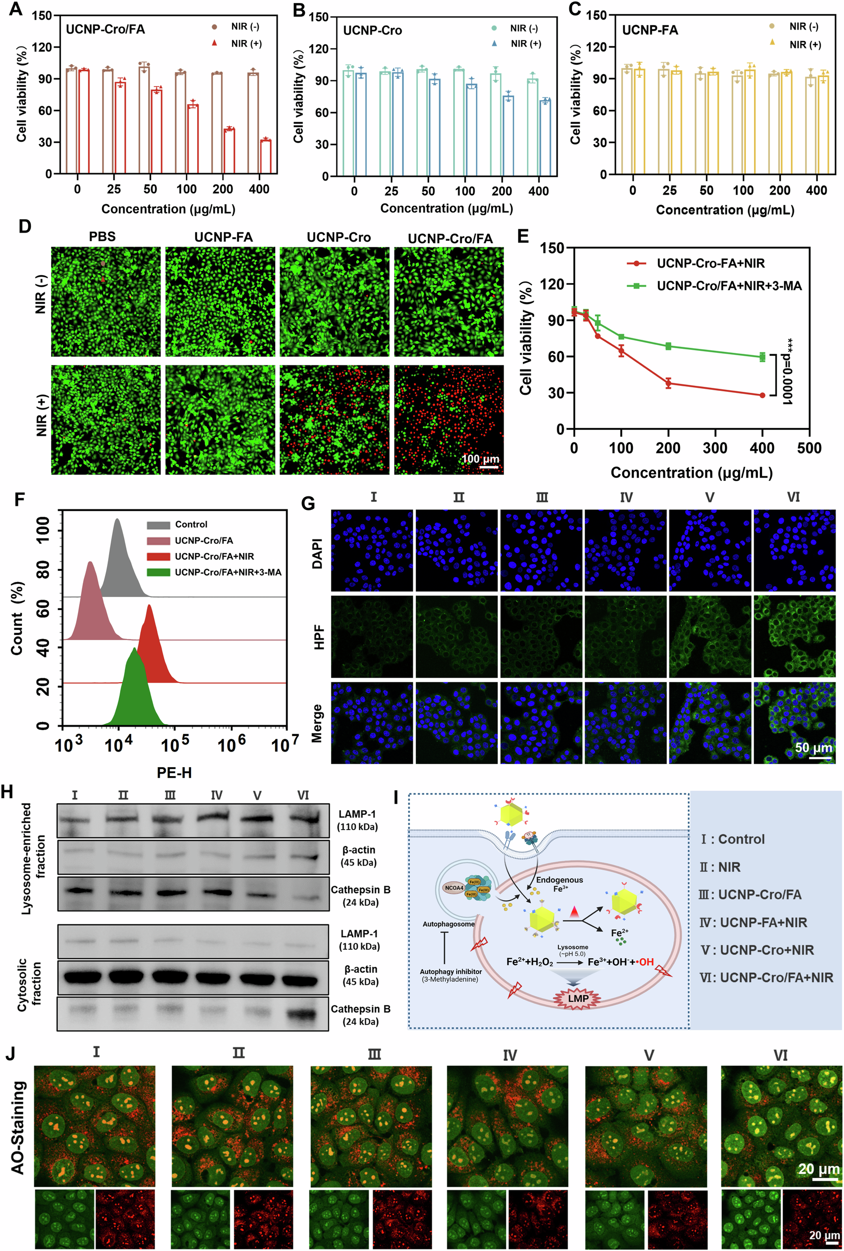
Fig. 4: The cytotoxicity, •OH generation and lysosomal membrane permeability induction of UCNP-Cro/FA upon NIR irradiation.

A, B, C Cytotoxicity assay of MCF-7 cells in response to different formulations after 24 h of incubation with or without NIR irradiation (1 W/cm2, 10 min). n = 3 independent experiments in each group. D Live/dead staining assay (green: live cells; red: dead cells) of MCF-7 cells after different treatments. Scale bar=100 μm. E Relative viability of MCF-7 cells treated by UCNP-Cro/FA + NIR with/without the autophagy inhibitor (3-MA) (n = 3 independent experiments in each group). Statistical significance was calculated using an unpaired two-tailed t-test. F FC analysis of intracellular Fe2+ ion level in MCF-7 cells by FeRhoNox−1 after different treatments. G CLSM images of intracellular •OH generation after different treatments. Scale bar=50 μm. H Western blot analysis for the evaluation of CTSB in the different subcellular fractions after different treatments. β-actin and LAMP1 were used as cytosolic and lysosomal markers, respectively. I Schematic illustration of NIR-controlled UCNP-Cro/FA to induce endogenous ion-mediated LMP. The UCNP-Cro/FA nanoparticles coordinated with endogenous Fe3+ ions to sequester them within lysosomes. Upon NIR irradiation, the enhanced Fenton reaction due to the reduction of Fe3+ to Fe2+ resulting from catalytic UV emitted by UCNP, led to the generation of •OH and subsequent LMP. Created in BioRender. Luwen, Z. (2025) BioRender.com/n85y153. J) CLSM images of AO-stained MCF-7 cells after different treatments for LMP evaluation. Scale bar=20 μm. Experiments in (D), (F), (G), (H), and (J) were repeated three times independently with similar results. Error bars represent the mean ± SD. Source data are provided as a Source Data file.