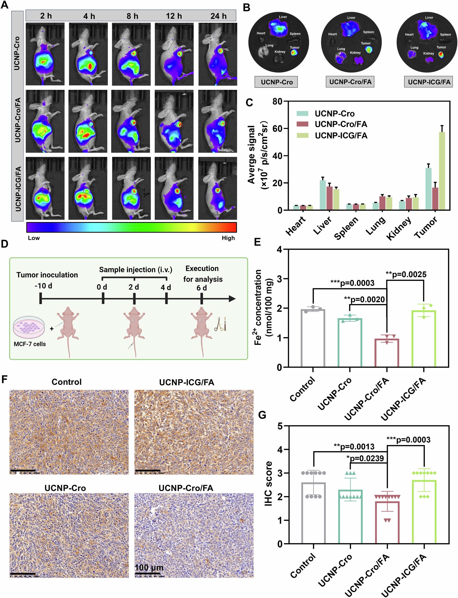
Fig. 6: Biodistribution and Ferritinophagy induction of UCNP-Cro/FA.

A In vivo fluorescence imaging of MCF-7 tumor-bearing mice at different time points after intravenous injection of UCNP-Cro, UCNP-Cro/FA and UCNP-ICG/FA nanoparticles. B, C Ex vivo fluorescence imaging (B) and semiquantitative analysis (C) of major organs and tumors harvested at 24 h post-injection of UCNP-Cro, UCNP-Cro/FA and UCNP-ICG/FA nanoparticles (n = 3 mice in each group). D Scheme of experimental plan to evaluate Fe2+ ion contents and ferritin levels in tumor tissues after the indicated treatments. Created in BioRender. Luwen, Z. (2025) BioRender.com/n87w615. E Fe2+ ion contents in tumor tissues after intravenous injection of different nanoformulations (n = 3 mice in each group). Statistical significance was calculated using an unpaired two-tailed t-test. F Representative ferritin immunohistochemical staining images of tumor tissues after intravenous injection of different nanoformulations. Scale bar=100 μm. G The IHC scores of ferritin in tumor tissues after intravenous injection of different nanoformulations. n = 10 images examined over three independent experiments. Statistical significance was calculated using an unpaired two-tailed t-test. Experiments in (A), (B) and (F) were repeated three times independently with similar results. Error bars represent the mean ± SD. Source data are provided as a Source Data file.