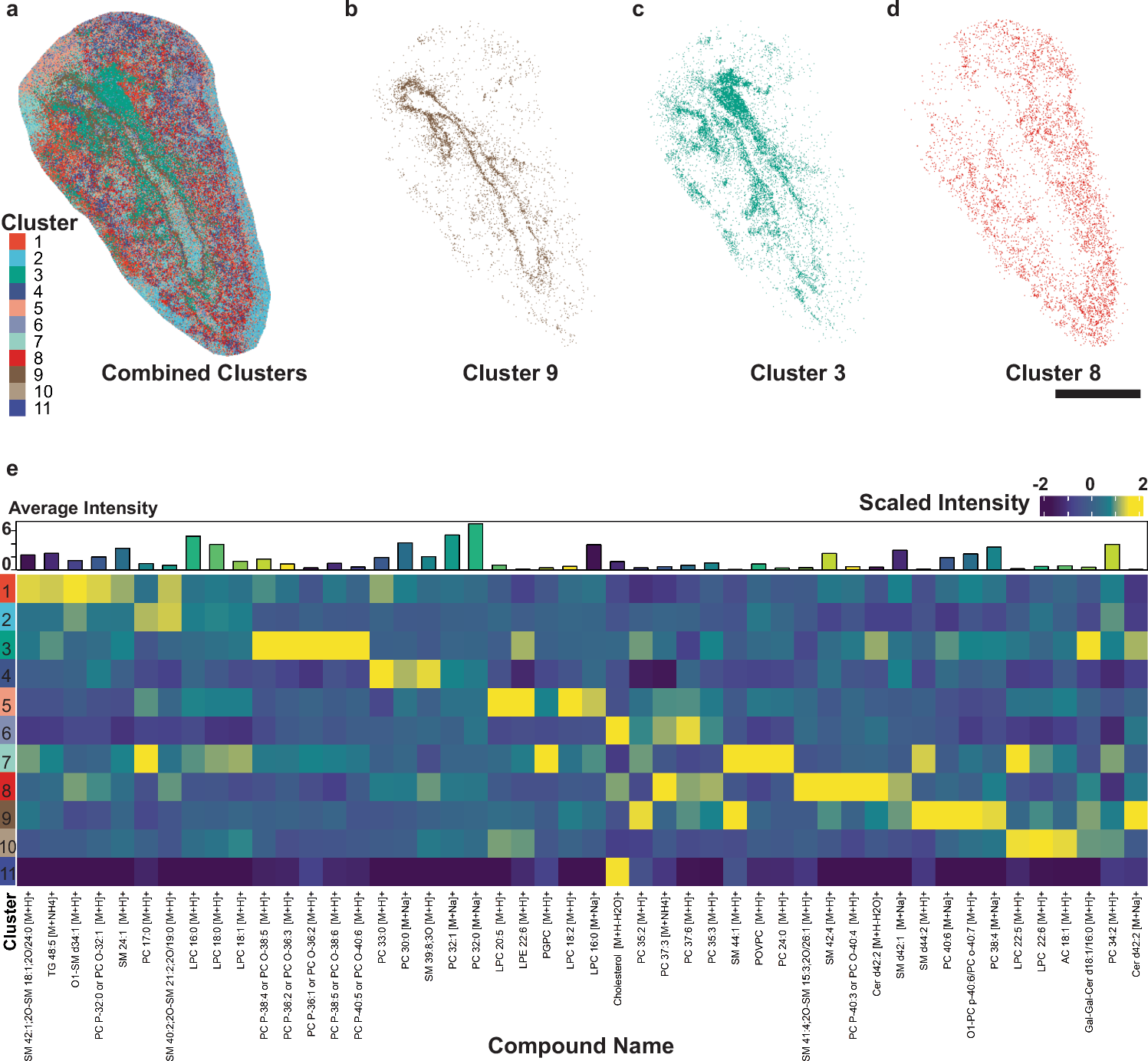
Fig. 4: Segmentation and colocalization analysis of annotated lipids.
From: Resolving multi-image spatial lipidomic responses to inhaled toxicants by machine learning

a Representative positive ionization mode tissue section segmented into individual regions by Seurat-based KNN clustering analysis. Extracted pixels from clusters corresponding roughly to the (b) airway epithelium (Cluster 9), (c) airway basement membrane (Cluster 3), and (d) alveolar epithelium (Cluster 8) from a matched H&E-stained serial section (Supplementary Fig. 2). e Heatmap displaying the median-scaled intensity of the top-5 lipids represented by each cluster. Lipids shared between the top-5 lists in multiple clusters are only included once. The average log2 signal intensity per pixel for each lipid is included in the top heatmap annotation. Bar = 1 mm. Source data for panel e are provided as a Source Data file.