Fig. 2: Removal of dpf-3 in alg-1 loss-of-function animals restores normal miRNA regulation of transcripts.
From: Dipeptidyl peptidase DPF-3 is a gatekeeper of microRNA Argonaute compensation in animals

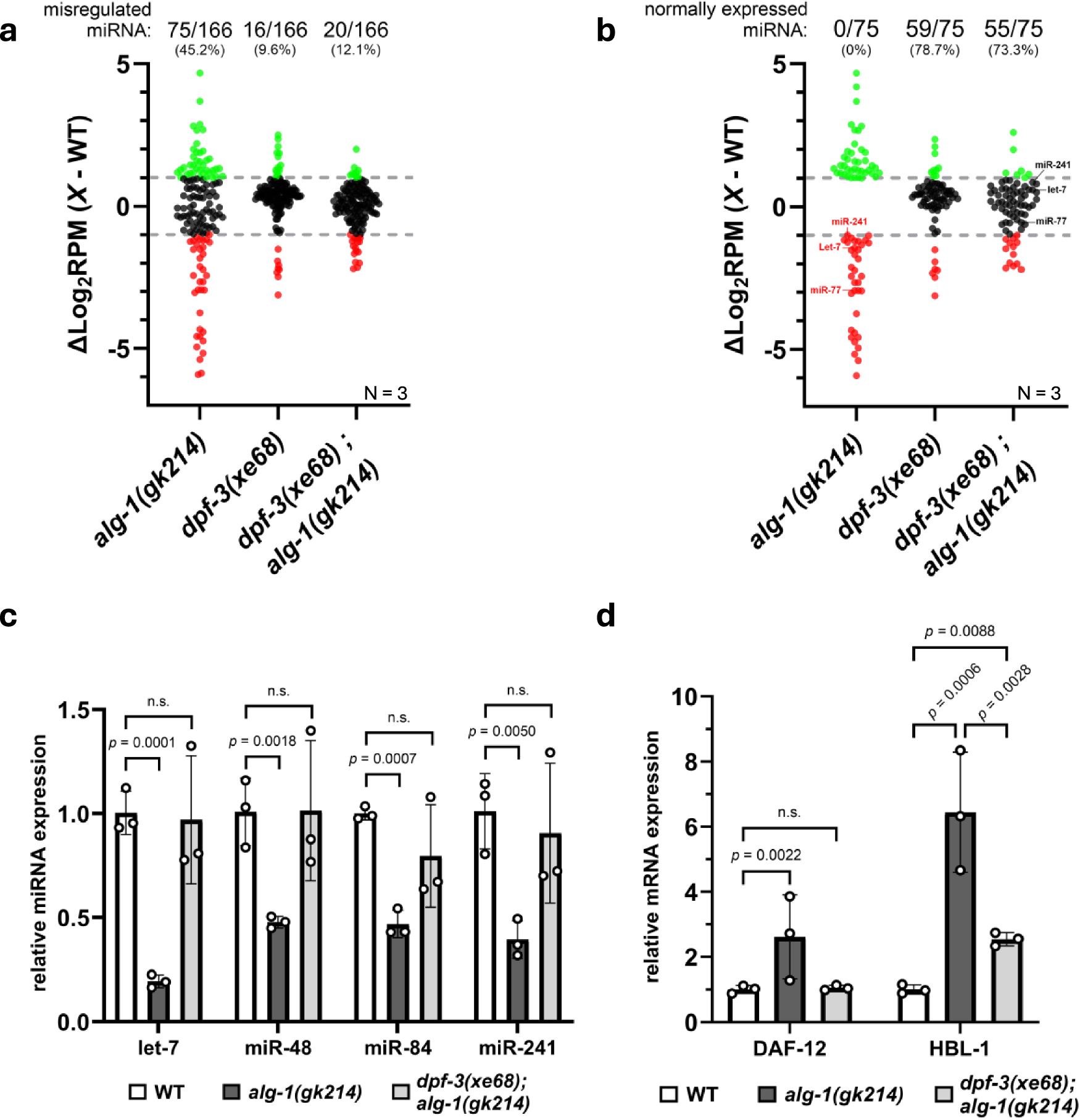
a ΔLog2 of RPM of miRNA sequencing data where the WT values are subtracted from the dpf-3(xe68), alg-1(gk214) and dpf-3(xe68);alg-1(gk214) values. Each dot represents a single miRNA, where green dots are miRNAs more expressed than WT and red dots are miRNAs less expressed than WT. Black dots represent miRNAs that are within normal expression thresholds (gray dashed lines). The proportion of miRNAs misregulated by at least ±1 ΔLog2 appear on top of each condition. Each dot is a mean of 3 biological replicates normalized on the total reads. b ΔLog2 of RPM of miRNA sequencing data where only miRNAs that were up- or downregulated in alg-1(gk214) animals were selected and quantified in specified genetic backgrounds. The proportion of those miRNAs that are within normal expression thresholds (gray dashed lines) appear on top of each condition. c, d RT-qPCR was performed on total RNA extracts of WT, alg-1(gk214) and dpf-3(xe68);alg-1(gk214) worms to measure the relative expression of the let-7 miRNA family members and their targets. Data are presented as mean values of three biological replicates (white dots) ± SD. MiRNA levels were normalized using sn2841, and miRNA target levels were normalized using tba-1. P-values were calculated by two-tailed Student t-test. n.s. = non-significant.