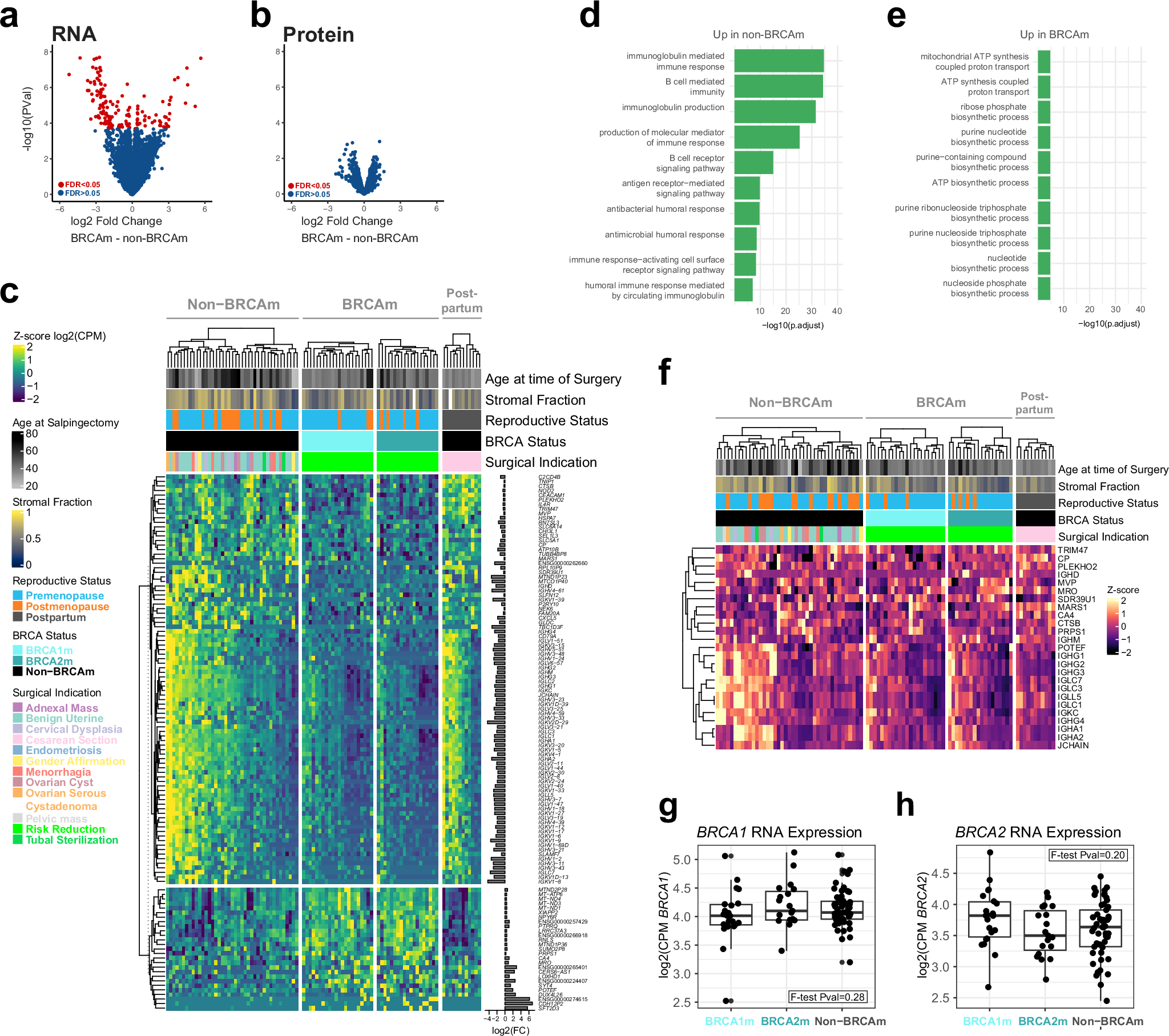
Fig. 3: Differential gene and protein expression between non-BRCAm and BRCAm FTs.

a Volcano plot for all genes between BRCAm and non-BRCAm adjusting for stromal fraction and excluding postpartum samples. X-axis shows the fold change and y-axis shows the −log10(P value) for each gene from quasi-likelihood F tests. b As in (a) but for proteomics data with P values from moderated t tests. c Heatmap of 117 of 159 differentially expressed genes shown in (a) comparing non-BRCAm and BRCAm. Not shown are 42 genes with less than one counts per million (CPM) in 95% of samples. Supplementary Fig. 5a shows all 159 DEGs and their average log CPM values. Rows are grouped by up in non-BRCAm (top) or up in non-BRCAm (bottom); d Gene ontology (GO) enrichment for genes up in non-BRCAm showing the top 10 enriched terms all of which are related to immunoglobin mediated immunity. P values are from Fisher exact tests. e GO enrichment terms which are up in BRCAm shown in (c) showing relatively lower enrichment by P value for terms mostly involving core metabolism. P values from Fisher exact test. f Twenty-five protein products from DEGs were identified showing immune hot samples but otherwise few consistent changes. g Boxplot of BRCA1 expression by BRCA1/2 mutation status showing no difference between groups (BRCA1 n = 22; BRCA1 n = 19; non-BRCAm n = 53). Y-axis is log2(CPM). h as in (g) but for BRCA2 expression. P values derived from F test conducted with ANOVA models.