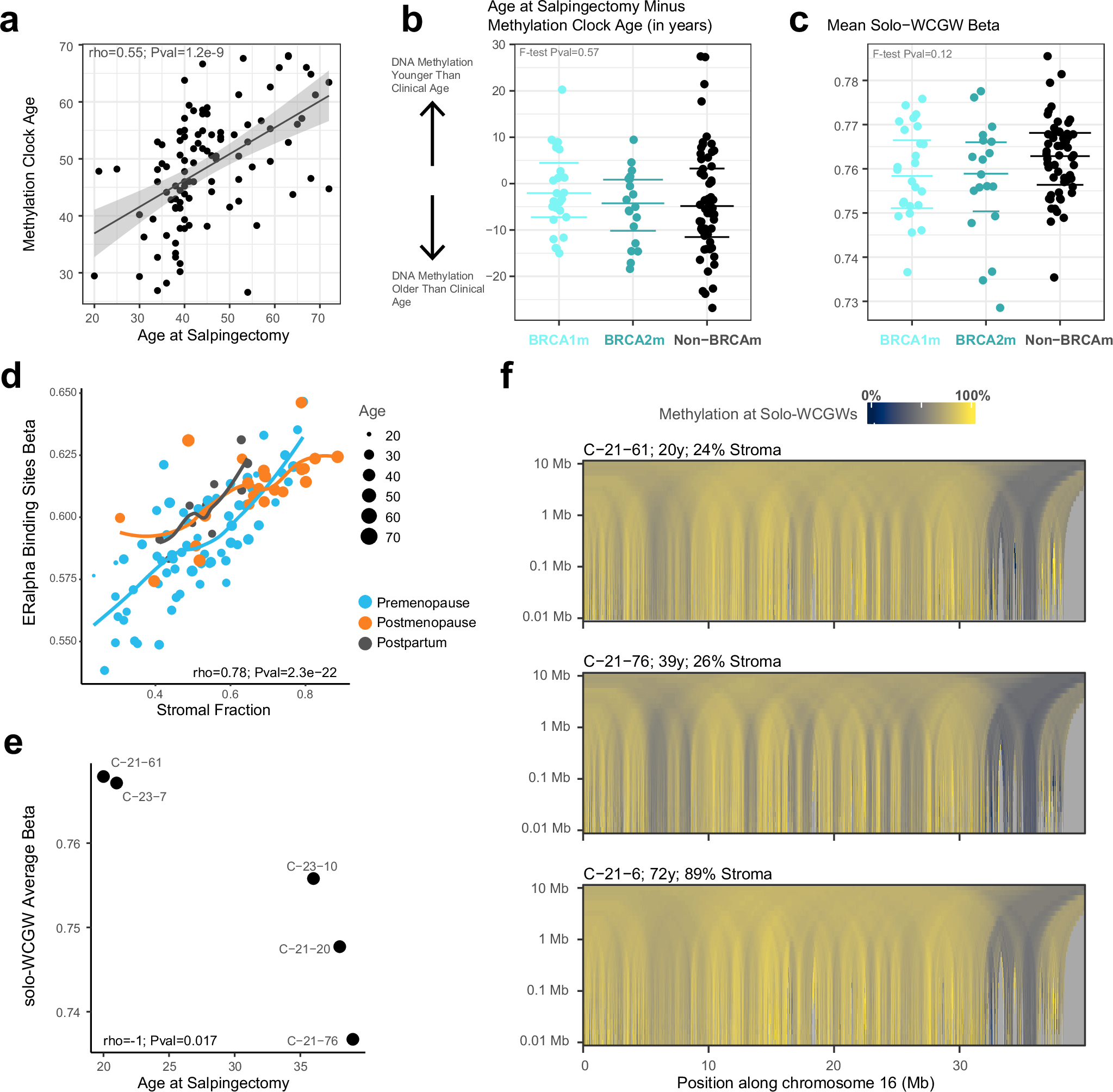
Fig. 6: Aging in the normal Fallopian tube.

a Clinical age at time of salpingectomy (x-axis) correlates with predicted age from the Horvath methylation clock. A linear line of best fit is shown as a black line; shading around the best fit line indicates the 95% confidence interval as done with ggplot2 function geom_smooth(method = “lm”). A Spearman rank correlation coefficient was found to be significant with p = 1.2e-9. b Differences between predicted and clinical age (as indication of accelerated or decelerated aging) are not different by BRCA status (F test p = 0.57 from ANOVA model; BRCA1m n = 25; BRCA2m n = 19; non-BRCAm n = 59). The y-axis is the difference between predicted and clinical age with horizontal lines representing the first quartile, median, and third quartile of each x-axis group. c DNA methylation at solo-WCGWs, which lose methylation during aging, are not different by BRCA1/2 status F test p = 0.12 from ANOVA model; BRCA1m n = 25; BRCA2m n = 19; non-BRCAm n = 59). Horizontal lines representing the first quartile, median, and third quartile. d Average DNA methylation at ERalpha binding sites from JASPAR database (y-axis) positively correlates with stroma fraction (x-axis) as determined by Spearman rank correlation (p = 2.3e-22; rho = 0.78). LOESS smoothed lines are displayed for each of the reproductive status groups with the 95% confidence interval represented by the shaded region e. When restricted to samples with more than 70% of epithelium, solo-WCGW methylation is inversely associated with age at time of sampling, as expected for a more homogeneous population. Spearman rank correlation coefficient rho was −1 with p = 0.017. f Multi-scale plot showing DNA methylation profile at solo-WCGWs for the petit arm of chromosome 6 for two samples with high epithelium and different age (20 years and 39 years) and the oldest sample with high stromal content. Mega-base DNA methylation loss is associated with age in the epithelium in normal human FT, but not in the stroma compartment.