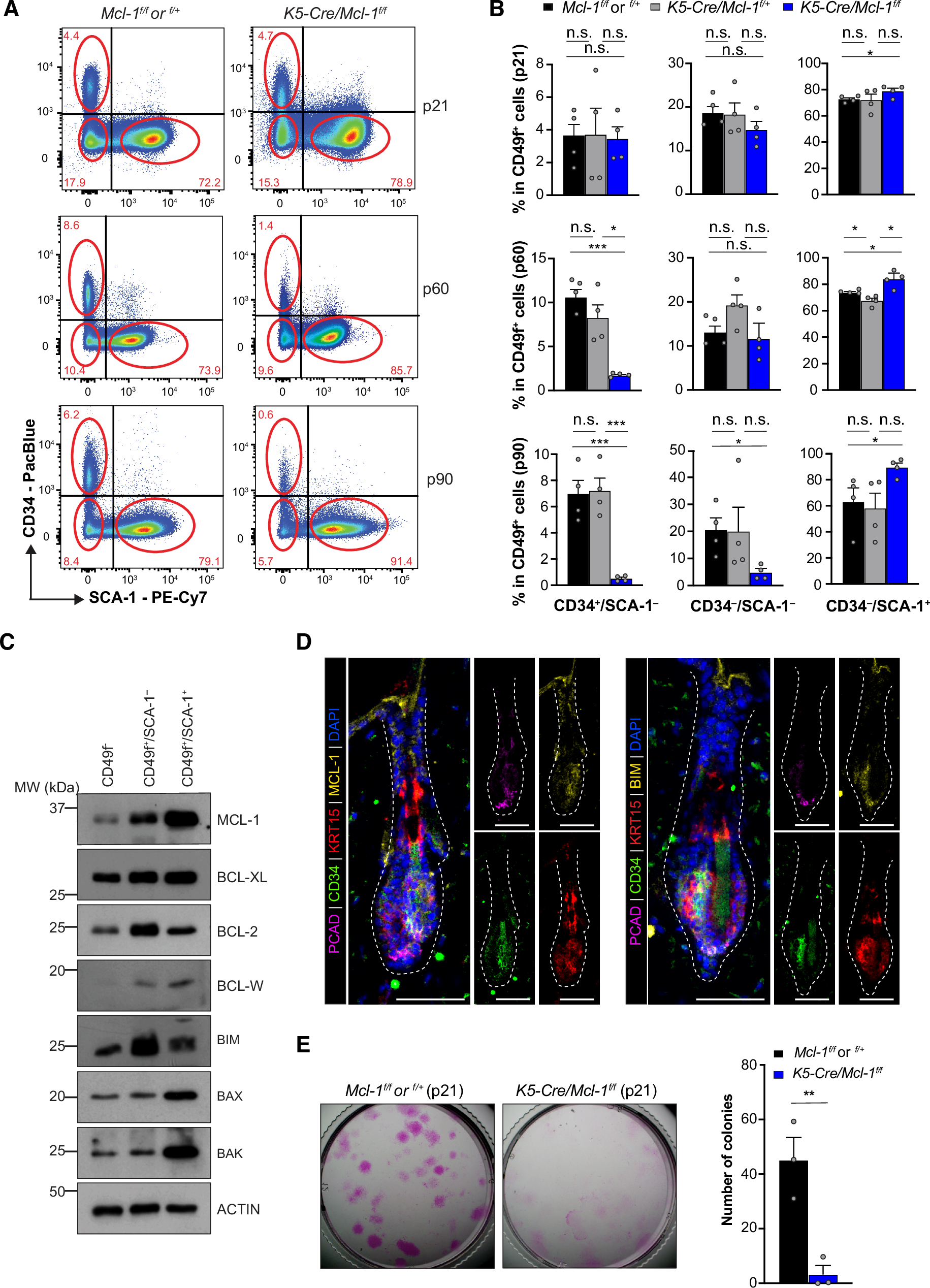
Fig. 3: The maintenance of adult CD34+ HF bulge stem cells is dependent on MCL‑1.
From: MCL‑1 safeguards activated hair follicle stem cells to enable adult hair regeneration

A, B Deletion of Mcl‑1 resulted in the gradual reduction of the CD34+ HF bulge cell subset. Representative FACS plots for skin epithelial cells fractionated based on CD34 and SCA‑1 expression from K5‑Cre/Mcl‑1f/f mice or littermate control mice at p21, p60 and p90 (n = 4) (A). Bar graphs showing the percentages of the indicated cell sub‑populations within the CD49f+ epithelium isolated from the dorsal skin of K5‑Cre/Mcl‑1f/f, K5‑Cre/Mcl‑1f+, Mcl‑1f/f or Mcl‑1f/+ mice at p21, p60 and p90. Data are presented as mean ± SEM (n = 4 mice for each genotype). *p < 0.05; **p < 0.01; ***p < 0.001; n.s., non‑significant; Student’s t‑test (B). C Western blot analysis of the indicated BCL‑2 family members in the CD49f– (non‑epithelial cells), CD49f+/SCA‑1– (HFs), CD49f+/SCA‑1+ IFE populations of HFs at telogen (p60). Data shown are representative of n = 4 independent experiments. D Representative confocal images showing the expression of MCL‑1 and BIM protein in HF stem cells marked by CD34+ and KRT15+ in hair bulges at telogen phase (p60). Representative of n = 3 experiments. Scale bar, 50 µm. Hair matrix containing TACs is stained by PCAD, and DAPI is used as a nuclear counterstain in each image. E In vitro clonogenic assay of the CD34+ HF bulge stem cells. 100 Lin–/CD49f+/CD34+/SCA‑1– cellsisolated from the skin of K5‑Cre/Mcl‑1f/f mice and littermate control mice at p21 were grown on 3T3 feeder cells for 14 days. Bar graphs show the numbers of colony‑forming cells among the seeded CD34+ HF bulge cells. Data are presented as mean ± SEM for n = 3 independent experiments. **p < 0.01; Student’s t‑test.