Fig. 1: Light-controlled induction of ferroptosis with Opto-GPX4Deg.
From: Ferroptosis spreads to neighboring cells via plasma membrane contacts

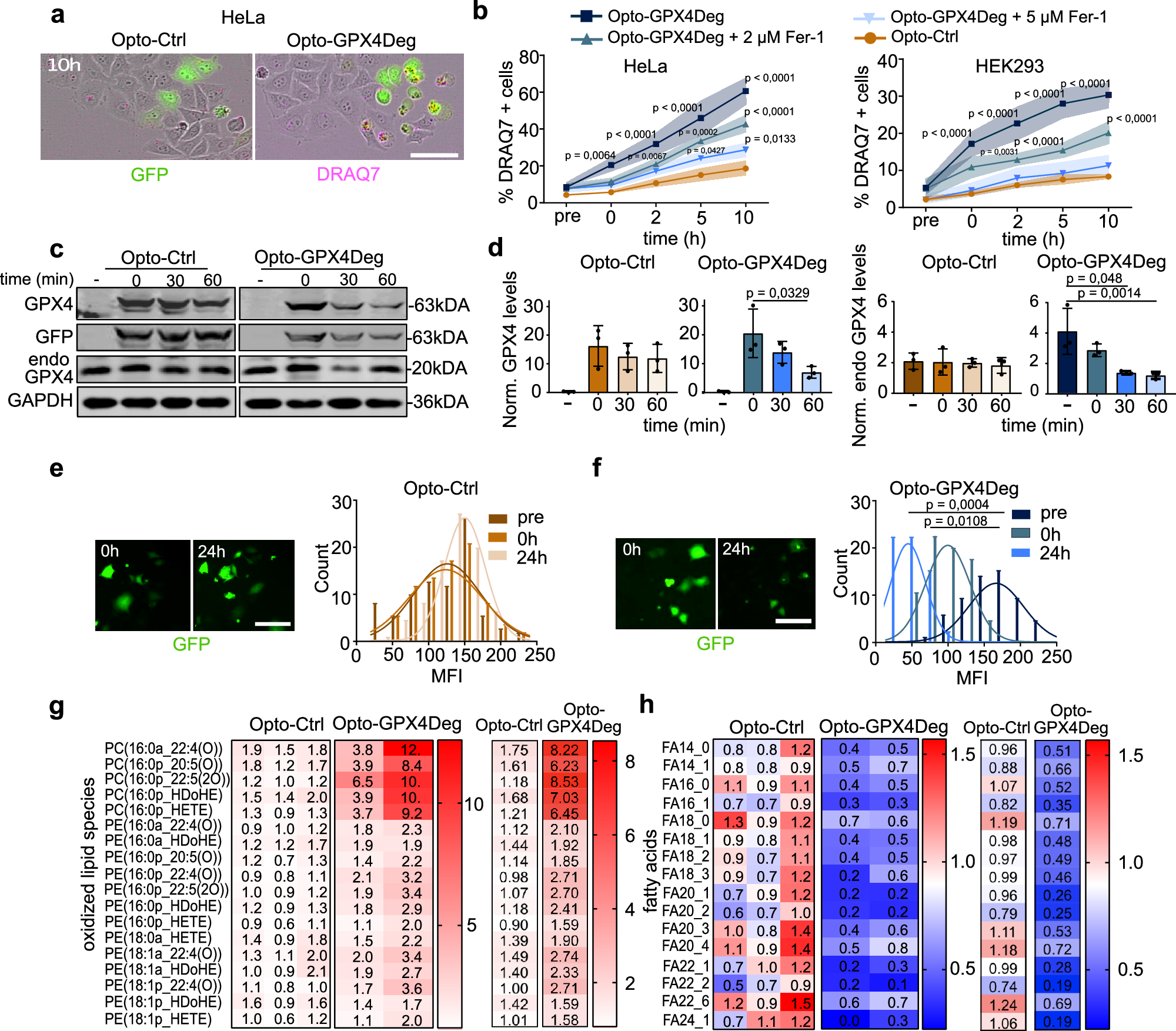
a Images of cell death assessment by DRAQ7 staining (magenta) in HeLa cells expressing Opto-GPX4Deg or Opto-Ctrl (green) 10 h post-illumination. Scale bar, 30 µm. b Kinetics of cell death triggered by activating illumination in HeLa and HEK293 cells transfected with Opto-GPX4Deg or Opto-Ctrl and treated or not with Fer-1. DRAQ7 positive cells normalized to GFP positive cells. Statistical analysis by two-sided three-way ANOVA corrected for multiple comparisons using Tukey’s multiple comparison test. Values displayed as mean ± SD. c WB analysis of Opto-GPX4Deg, Opto-Ctrl and endogenous GPX4 protein levels activated or not with indicated illumination times. GAPDH, loading control. d Quantification of WBs in (c). Protein levels normalized to loading control. Values displayed as mean ± SD. Experiments were performed with three independent biological replicates (n = 3). e, f Quantification of the Mean Fluorescence Intensity (GFP) in individual cells at indicated times, as a readout Opto-GPX4Deg degradation (8-bit greyscale). Scale bar, 50 µm. g, h Mass spectrometry analysis of oxidized lipids and fatty acids, respectively. Fold change in the heat map calculated by dividing lipid species upon illumination by the non-illuminated control for the individual replicates (left) and average (right). Experiments were performed with three independent biological replicates (n = 3) for Opto-Ctrl and two independent biological replicates (n = 2) for Opto-GPX4Deg. Each independent biological replicate is represented by the mean of three technical replicates. Unless otherwise stated, statistical analysis by two-sided one-way ANOVA corrected for multiple comparisons using Tukey’s multiple comparison test. Exact p values are shown. All experiments were performed with three independent biological replicates (n = 3) unless otherwise stated.