Fig. 3: Ferroptotic cells induce ferroptosis in neighboring cells.
From: Ferroptosis spreads to neighboring cells via plasma membrane contacts

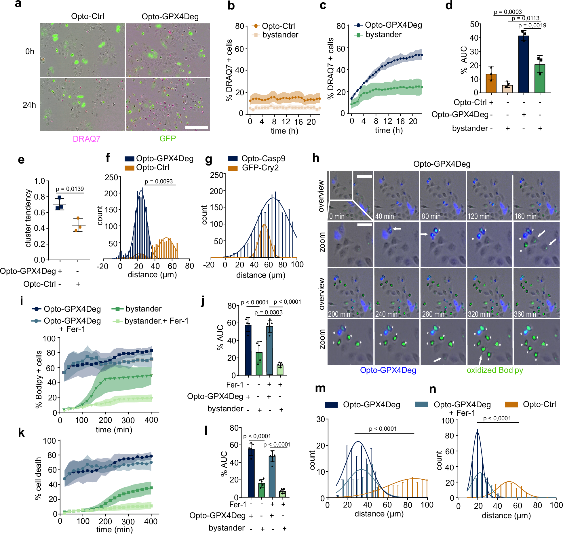
a Images of cell death (DRAQ7, magenta) in bystander HeLa cells (GFP negative) at 0 h and 24 h post-illumination in Opto-GPX4Deg and Opto-Ctrl samples. Scale bar, 100 µm. b–d %DRAQ7 positive cells over time for indicated cell populations from experiments in (a). Values displayed as mean ± SD. d To express the experimental results in a form that can be more easily statistically compared, we calculated % Area under the Curve (AUC) for the graphs of cell death kinetics of the different cell populations. Two-sided one-way ANOVA corrected for multiple comparisons using Tukey’s multiple comparison test. Experiments were performed with three independent biological replicates (n = 3). e Hopkins statistical analysis for assessment of data cluster tendency. Statistical analysis with a two-sided parametric t-test. Experiments were performed with three independent biological replicates (n = 3). Values displayed as mean ± SD. f Distribution of distances between dead cells expressing Opto-GPX4Deg or Opto-Ctrl and dead, bystander cells from experiments in (a–d). Statistical analysis by two-sided parametric t-test. Values displayed as mean ± SD. g Same as in (f), but using Opto-Casp9 for light-driven apoptosis induction and respective control construct. Statistical analysis by two-sided parametric t-test. Values displayed as mean ± SD. h Time series of lipid peroxidation spread. Opto-GPX4Deg, blue; oxidized C11-Bodipy, green. White arrows, cells with C11-Bodipy oxidation. White asterisks, dead cells. Scale bars, 100 µm for overview and 50 µm for zoom. %C11-Bodipy positive (oxidized C11-Bodipy) cells (i) and %cell death (k) over time in the indicated populations treated or not with 5 µM Fer-1. Values displayed as mean ± SD. j, l %AUC of the different cell populations in (h, i). Statistical analysis by two-sided one-way ANOVA corrected for multiple comparisons using Tukey’s multiple comparison test. Values are displayed as mean ± SD. Experiments were performed with five independent biological replicates (n = 5). Distribution of distances between dead, Opto-GPX4Deg expressing cells and dead, bystander cells (m), and distances between dead, bystander cells (n). Statistical analysis by a two-sided one-way ANOVA corrected for multiple comparisons using Tukey’s multiple comparison test. Exact p values are shown. All experiments were performed with three independent biological replicates (n = 3) except in (i–l) and (f) five independent biological replicates (n = 5) were performed.