Fig. 5: PKMYT1i-ATRi combination resulted double strand DNA in CCNE1 amplified OVCA and EMCA.
From: Targeting CCNE1 amplified ovarian and endometrial cancers by combined inhibition of PKMYT1 and ATR

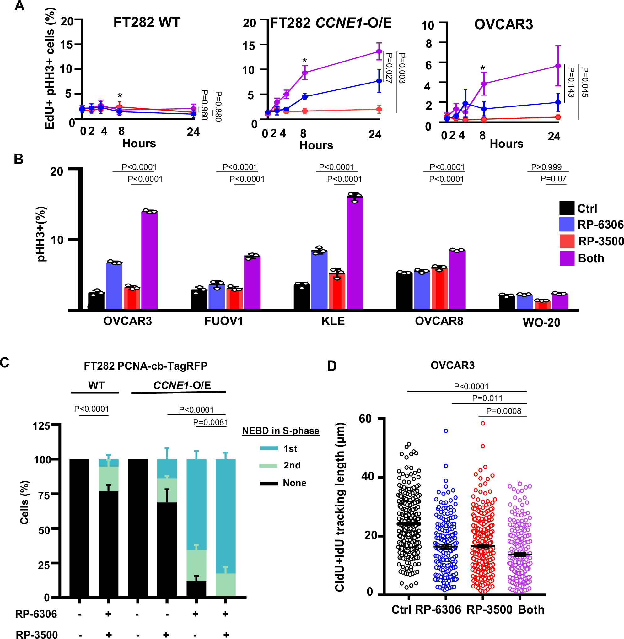
A QIBC quantitation of FT282-hTERT p53R175H parental (WT, left) CCNE1-overexpressing (CCNE1-O/E, middle) and OVCAR3 (right) cells with percent of EdU+/ pHH3+ as a function of time after addition of RP-6306 (250 nM), RP-3500 (100 nM) or combination of both. * P-values reveal the comparison of groups at 8 h. B Measurement pHH3+ cells in the indicated cells after treated with RP-6306 (250 nM), RP-3500 (50 nM), or combination for 24 h. n = 3; Mean + SD. C Quantitation of the number of nuclear envelope breakdowns (NEBDs) observed during the 1st or 2nd observed S-phase using time-lapse imaging of FT282-hTERT p53R175H PCNA-chromobody-TagRFP (WT) and CCNE1-overexpressing (CCNE1) cells treated with the indicated RP-6306 (125 nM) or RP-3500 (25 nM) for 47 h. n = 3; Mean + SD. D DNA fiber assay were performed to detect DNA fiber progression. The OVCAR3 cells were treated with RP-6306 (250 nM), RP-3500 (50 nM), or a combination for 1 h, then pulsed with CIdU (red) and IdU (green) for 25 min. Significance determined by one-way ANOVA followed by Tukey’s multiple comparisons test in (A, D), and two-way ANOVA followed by Tukey’s multiple comparisons test for (B, C).