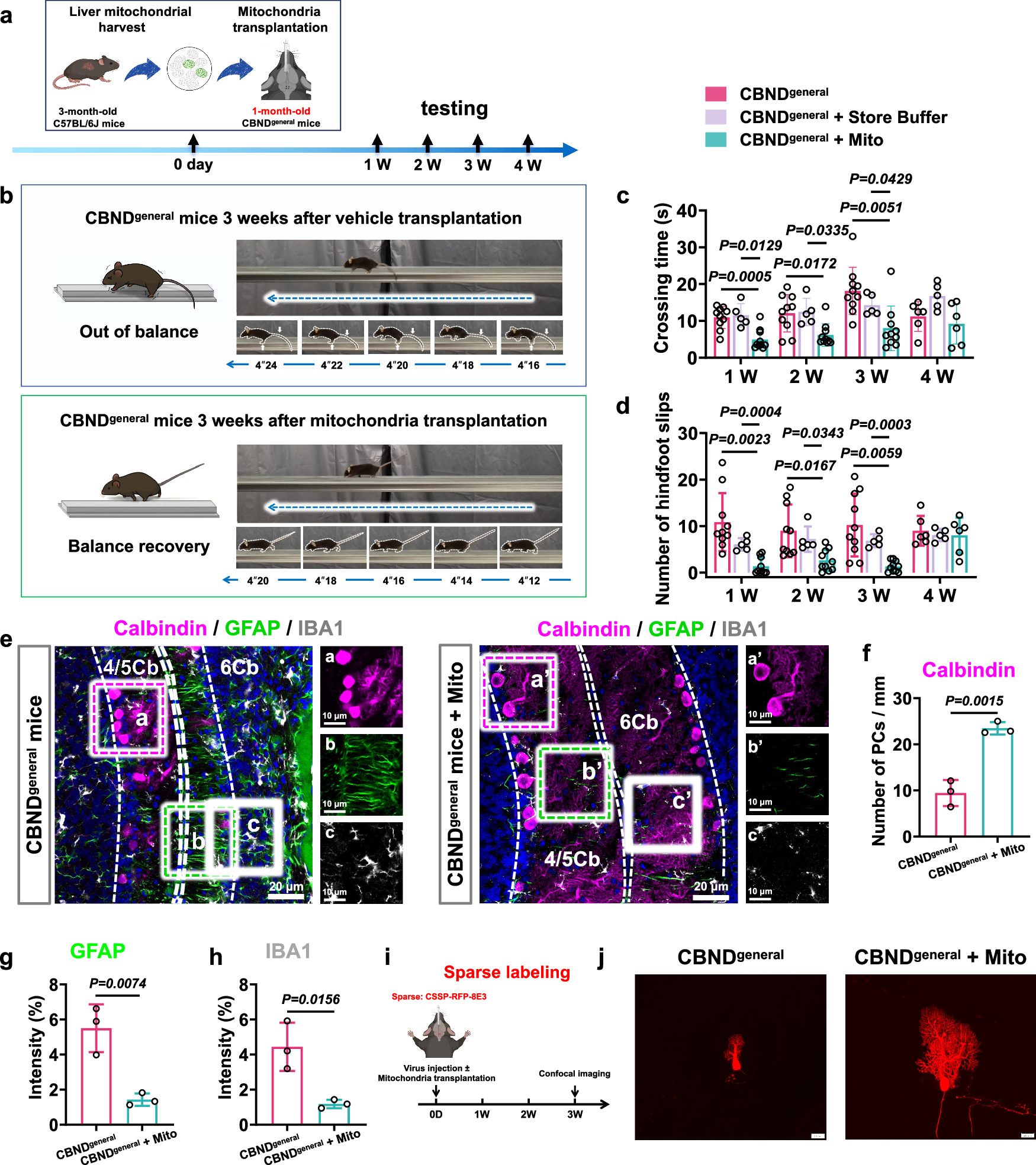
Fig. 3: Significant alleviation of neuronal loss and ataxia in early-stage CBNDgeneral mice following mitochondria transplantation.

a Schematic of mitochondria transplantation into 1-month-old CBNDgeneral mice. b Performances of vehicle-treated (upper panel) and Mito-treated (lower panel) CBNDgeneral mice on the balance beam 3 weeks post-treatment. Quantification of crossing time (c) and the number of hindfoot slips (d) on the balance beam for CBNDgeneral mice without treatment, with store buffer treatment, or with mitochondria transplantation 1, 2, 3, and 4 weeks post-treatment. Two-way ANOVA test and Sidak test. n = 10 mice for CBNDgeneral and CBNDgeneral + Mito group 1, 2, and 3 weeks post-treatment. n = 6 mice for CBNDgeneral and CBNDgeneral + Mito group 4 weeks post-treatment. n = 5 mice for CBNDgeneral + Store Buffer group. e Sagittal confocal images of Purkinje cells (stained with Calbindin in purple), astrocytes (stained with GFAP in green) and microglia (stained with IBA1 in white) in Cb4/5 and Cb6 of CBNDgeneral mice with or without mitochondria transplantation 3 weeks post-treatment. Scale bars = 20 μm or 10 μm. n = 3 mice. Quantification of the number of Calbindin-stained Purkinje cells (PCs) (f), the intensity of GFAP-stained astrocytes (g), the intensity of IBA1-stained microglia (h) in CBNDgeneral mice with or without mitochondria transplantation. Two-sided Mann-Whitney U test. n = 3 mice. i Schematic of sparse imaging for CBNDgeneral mice with or without mitochondria transplantation. j Confocal images of sparse imaging. Scale bars = 20 μm. n = 3 mice. The data was shown by mean ± SD. Cartoon images were created in BioRender. Li, S. (2025) https://BioRender.com/j40j862. CBND cerebellar neurodegeneration, Cb cerebellar lobule, GFAP Glial fibrillary acidic protein, IBA1 Ionized calcium binding adapter molecule 1, Mito mitochondria, W weeks.