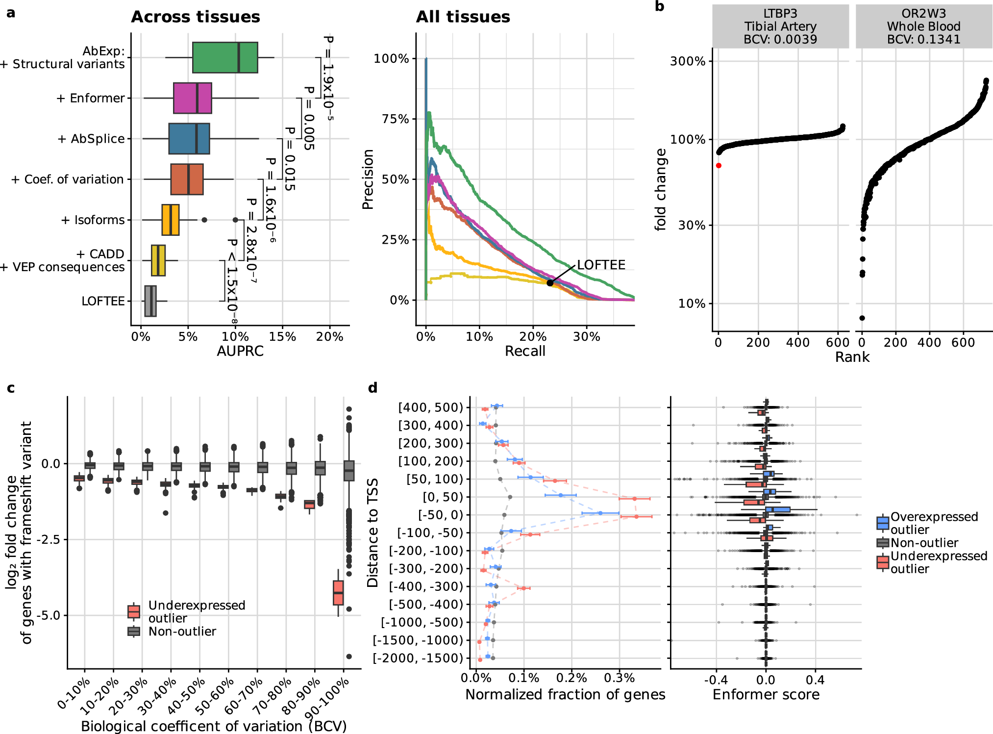
Fig. 4: Tissue-specific features improve the model prediction.
From: Aberrant gene expression prediction across human tissues

a Left: Distribution of average precision (AUPRC) across 27 GTEx tissue types. P-values were obtained using the paired two-sided Wilcoxon test. AbExp combines various variant and tissue annotations to predict aberrant gene expression and outperforms LOFTEE by about sevenfold. Right: Precision-recall curve for all tissues combined. b Fold change of gene expression against normalized gene expression rank for LTBP3 in tibial artery, an autosomal recessive gene whose defect can lead to dental anomalies and short stature28, and for OR2W3 in blood, an olfactory gene whose defect should not impair the viability of an individual27. Expression outliers are highlighted in red. LTBP3 is tightly regulated with a fold change range of ±20% among non-outliers. The individual marked in red carries a heterozygous frameshift variant that associates with 30% reduction and which is detected as an outlier. In contrast, OR2W3 shows very large variations where individuals with 30% reductions are not outliers. c Distribution of gene expression fold changes for 1295 underexpression outliers (red) and 20,655 non-outliers (gray) harboring a frameshift variant per decile of expression variability (biological coefficient of variation). d Left: Proportion of underexpressed outliers (red; n = 2051), non-outliers (gray; n = 2,749,843), and overexpressed outliers (blue; n = 1177) with a rare variant within a certain distance of the transcription start site (TSS), normalized by the length of each distance interval. Error bars mark 95% binomial confidence intervals. Right: Distribution of Enformer scores in different outlier classes among rare variants within a certain distance of the TSS. For all boxplots: Center line, median; box limits, first and third quartiles; whiskers span all data within 1.5 interquartile ranges of the lower and upper quartiles.