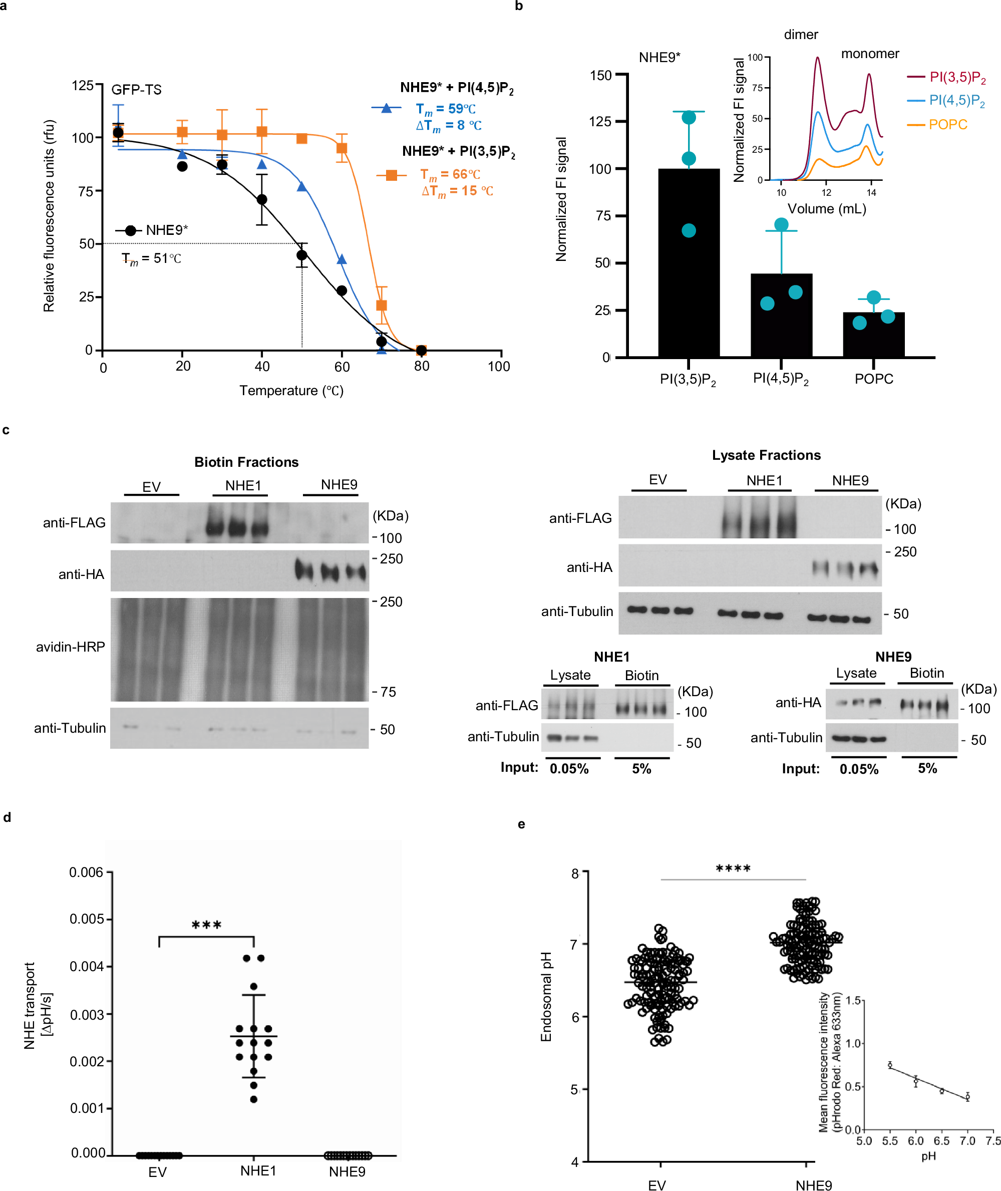
Fig. 3: NHE9 is non-functional at the plasma membrane and the endosomal-specific lipid PI(3,5)P2 stabilizes the functional homodimer and activity.
From: PIP2-mediated oligomerization of the endosomal sodium/proton exchanger NHE9

a Thermal shift stabilization of purified dimeric NHE9*GFP in the presence of PI(4,5)P2 (blue) and PI(3,5)P2 (mustard) compared to lipid-free (black). Data presented are normalized fluorescence of mean values ± s.d of n = 3 independent experiments; the apparent TM was calculated from datapoints fitted according to a sigmoidal 4-parameter logistic regression function. b Lipid stabilization of NHE9*. Normalised fraction of NHE9* homodimer remaining after heating at 50 °C for 10 min in the presence of DDM-solubilised lipids and are s.e.m. of n = 3 independent experiments, top inset: representative FSEC traces of the tabulated data shown. c left: Plasma membrane expression of FLAG-tagged NHE1 and HA-tagged NHE9 in PS120 cells. PS120 cells were transfected with empty vector (EV; pMH), or vector encoding human NHE1 or human NHE9. Plasma membrane proteins were isolated using surface biotinylation. Avidin–HRP was used as loading control, right above: Immunoblots of PS120 cell lysates depicted in the left panel, right below: Immunoblots of PS120 cell lysates and biotin fractions for FLAG-tagged NHE1 (left panel) and HA-tagged NHE9 (right panel). Indicated is the percentage of the input loaded on the SDS-page gel. Three independent biological replicates were used in each of the experiment per condition. d Measurement of plasma membrane NHE1 transport activity with empty vector (EV; negative control), human NHE1 (positive control), or human NHE9-transfected PS120 cells was performed by quantifying the sodium-dependent intracellular pH recovery after cytoplasmic acidification represented as mean values ± SD pooled from 3 independent experiments with 5 biological replicates each. Statistical analysis was performed using the Kruskal-Wallis test with Dunn’s post-hoc test for multiple comparisons. EV vs. NHE1 (P = 0.0002) and EV vs. NHE9 (P = 0.2968). e Recycling endosome pH measurement of PS120 cells transfected with empty vector (EV; negative control) or human NHE9. Each dot represents measurement of an individual cell (N = 131 observations for EV transfected cells and N = 126 observations for NHE9 transfected cells). Asterisk denotes significance for the indicated comparison (two-tailed unpaired Student’s t-test; ****p < 0.0001). inset: pH calibration curve for endosomal pH measurements.