Fig. 3: ePOWER enables large quantities of EV production.
From: Programmable production of bioactive extracellular vesicles in vivo to treat myocardial infarction

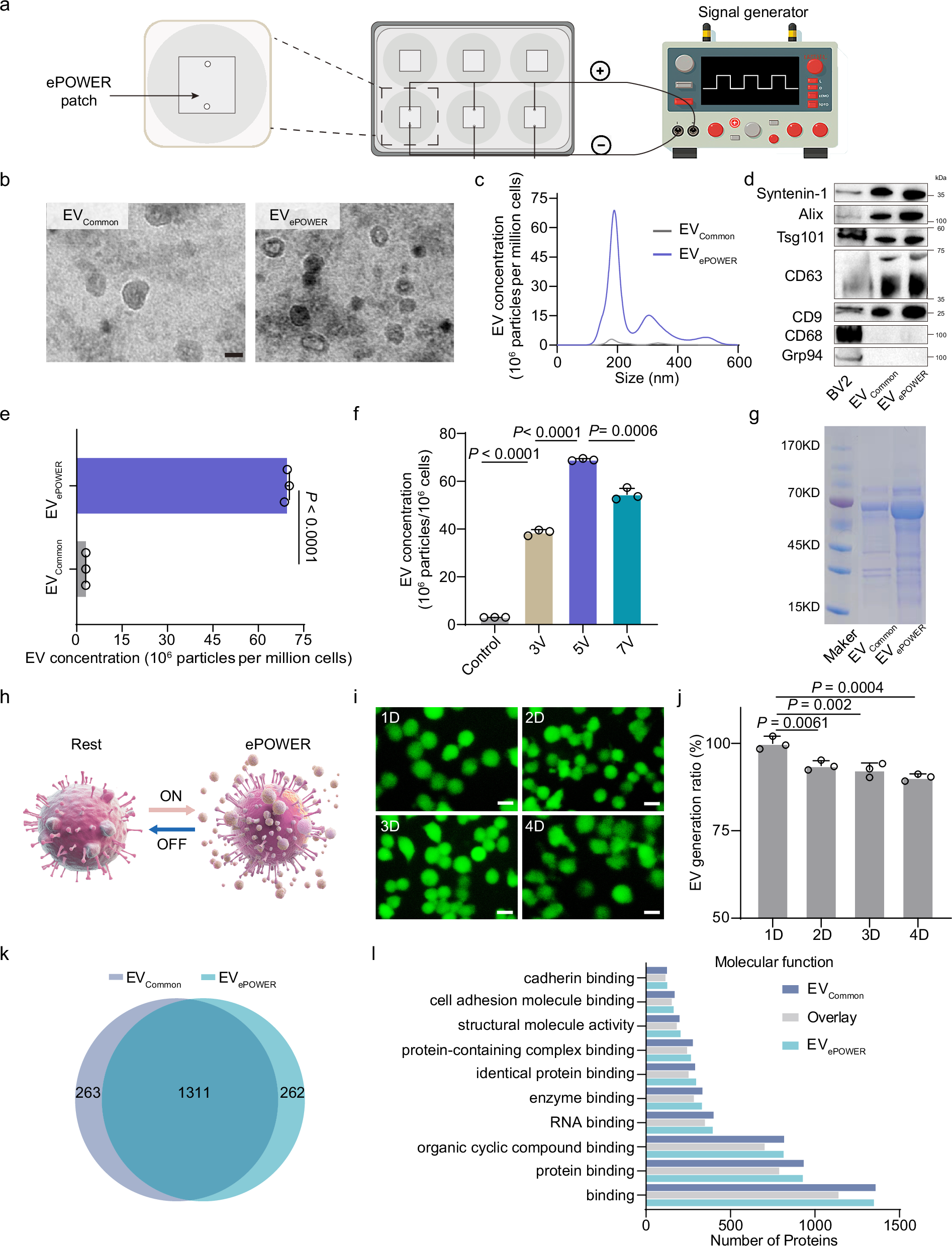
a Schematic representation of ePOWER setup for EV production. BV2 macrophage cells were first seeded on ePOWER patch and then pulsed with alternate polarization. b Representative TEM images of EVCommon and EVePOWER (scale bars, 100 nm). c The concentration of EVs generated under ePOWER stimulation determined by NTA. d Western blot analysis of specific vesicular marker proteins (Systein-1, Alix, Tsg101, CD63, CD9, CD68, Grp94) in EVs generated with and without ePOWER stimulation. e Quantitative comparison of EV concentrations generated under ePOWER stimulation and commonly cultured conditions (n = 3). Normalized against cell amounts. f EV yield under varying applied voltages and stimulation durations of the ePOWER system. The optimal yield was achieved at the condition of 5 V and 20 min (n = 3). g SDS-PAGE analysis of EVs obtained from M2 macrophages-embedded patch, either stimulate or not. h Schematic illustration of ePOWER enables repeatable EV generation. i Viability of loaded BV2 macrophages on the substrate of ePOWER patch under continuous electrical stimulation for 4 days with one-day intervals (scale bars, 20 μm). j The relative concentration of EVs generated under ePOWER stimulation on different days. Above 80% of the production yield remained after 4 days’ stimulation (n = 3). k Veen diagram to compare the EVePOWER and EVCommon proteins. l Biomass spectrometry identification analysis detected the number of proteins with corresponding molecular functions in EVePOWER (light blue) and EVCommon (dark blue). The proteins co-expressed by both are represented in gray. The EVs were obtained by differential centrifugation (First at 3000 g, then at 10,000 g and subsequently at 100,000 g for 2 hours). Statistical differences were analyzed using one-way ANOVA with Turkey’s multiple comparisons test. The data is represented by an average of ± SD.