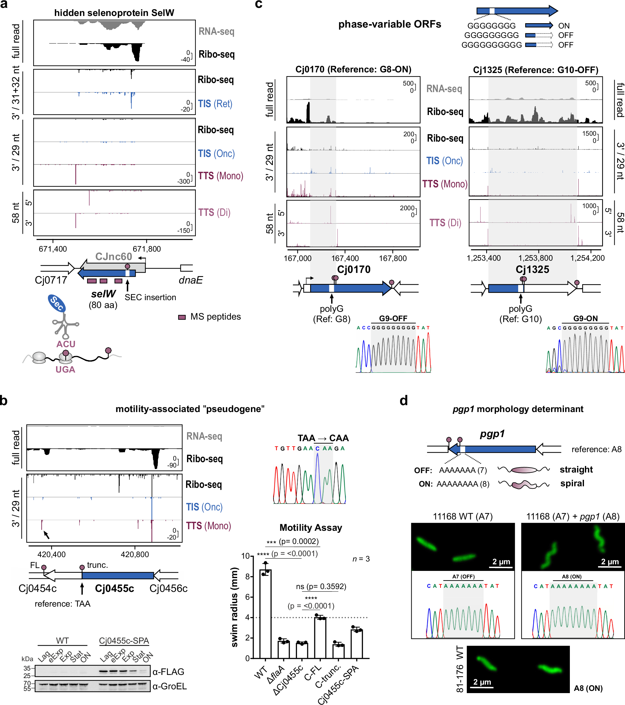
Fig. 4: TTS profiling reveals translation status of infection-relevant genes not apparent from the reference genome.

a Translation of the selenoprotein selW. Gray: CJnc60 sRNA24. Blue: selW ORF33. Red: detected MS peptides. Stop sign: UGA read by tRNA-Sec. b Full-length (FL) translation of motility-related “pseudogene” Cj0455c. Top left: Genomic context with premature TAA stop codon. TTS(Mono) peak (arrow) for FL Cj0455c. (Top right) Sanger sequencing of TAA-CAA conversion. (Bottom left) Western blot validation of FL translation (anti-FLAG). Representative of n = 2 independent experiments. Bottom right: Motility in soft agar of ΔCj0455c complemented either with FL (C-FL; CAA) or truncated (C-trunc.; TAA) Cj0455c isoform at rdxA. The mean/standard deviation of swim radii for three biological replicates is shown. ΔflaA: non-motile control. ****: p < 0.0001, ***: p < 0.001, ns: p > 0.05 (not significant), two-sided, unpaired Student’s t test. ΔCj0455c vs. WT: <0.0001; C-FL vs. ΔCj0455c: < 0.0001; C-trunc. vs. ΔCj0455c: 0.3592; C-FL vs. WT: 0.0002. See also Supplementary Fig. 6a. c TTS peaks for phase variable genes Cj0170 and Cj1325. Blue arrows: current NCBI gene annotation. Gray shading: Translated region of ORFs. Below: Sanger chromatograms of G-tract in WT used for Ribo-seq/TTS. d pgp1 TTS peaks, genotype, and morphology of WT isolate used for Ribo-seq. Top: the genomic context of pgp1 A-tract. A8: ON, A7: OFF/truncated. Bottom: Morphology of rod-shaped WT supplemented with pgp1-A8(ON) allele. Cells were stained with FITC (fluorescein isothiocyanate) and imaged by confocal microscopy. Representative of n = 2 independent experiments. See also Supplementary Fig. 6b–d. Y-axis: rpm (reads per million). Representative of n = 3. Source data are provided as a Source Data file.