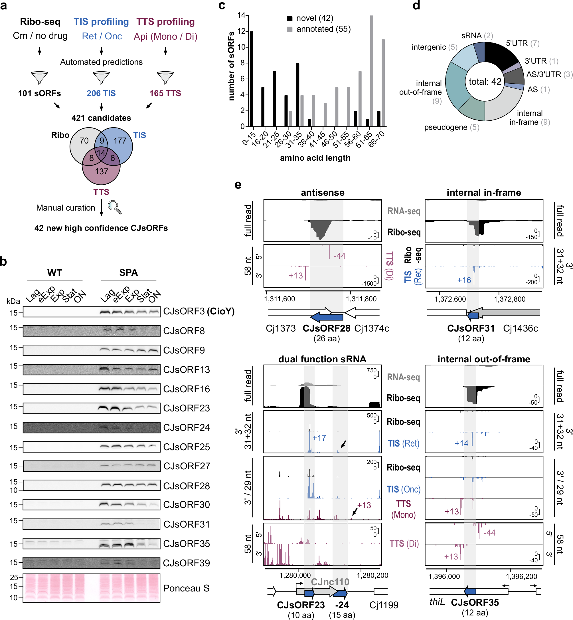
Fig. 5: Novel C. jejuni sORFs revealed by integrated translatomics.

a Workflow for expanding the C. jejuni small proteome via automated predictions based on ribosome occupancy, TIS, and TTS. Predictions were filtered (see Methods; Supplementary Fig. 7d) for a set of 421 strong candidates, which were manually inspected for Ribo-seq, TIS, and TTS coverage & RBS. b Western blot validation of selected novel CJsORFs with a C-terminal SPA tag on Tricine-SDS-PAGE gels. SPA-tagged proteins were detected with an anti-FLAG antibody. Ponceau S staining of membranes serves as a loading control and is shown only once. Representative of n = 2 independent experiments. eExp: early exponential. Exp: exponential. Stat: Stationary. ON: overnight. c Length distribution of novel vs. annotated CJsORFs. d Genomic context of novel CJsORFs. AS: antisense. e Coverage for selected validated novel CJsORFs in diverse contexts by Ribo-seq, TIS, and/or TTS. See also Supplementary Fig. 10. Y-axis: rpm (reads per million). Representative of n = 3. Source data are provided as a Source Data file.