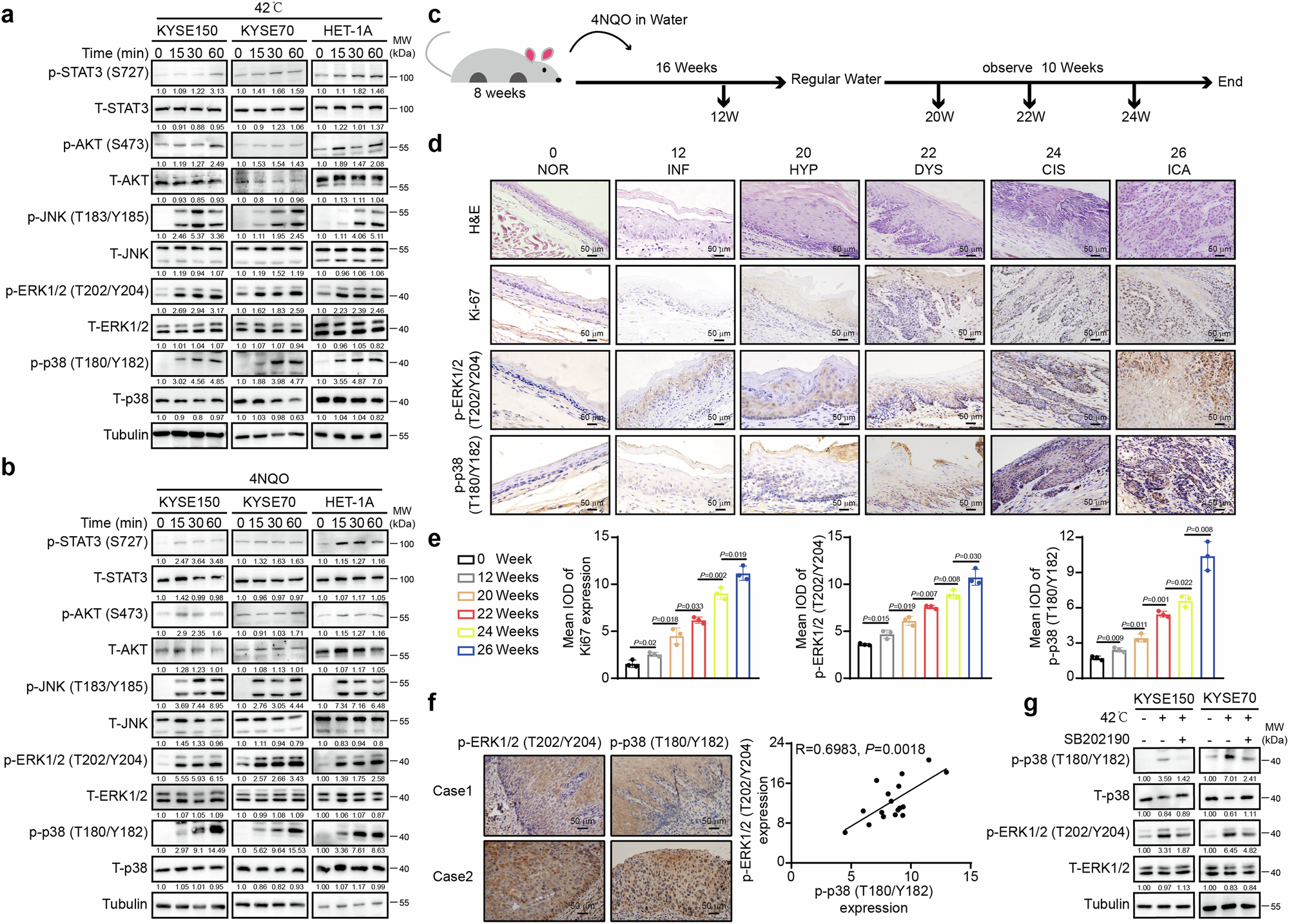
Fig. 1: Signaling pathways investigation and p-p38 and p-ERK1/2 correlation under stress stimulus in ESCC tumorigenesis procedure.

a Screening stress and proliferation related signaling molecules using heat stress. b Screening stress and proliferation related signaling molecules using 4NQO. c Establishing a mouse model of esophageal precancerous lesions and ESCC induced by 4NQO. Mice were given with 4NQO (100 μg/mL) in drinking water for 16 weeks and then kept regular drinking water for another 10 weeks. Mice were offered euthanasia at week 0, 12, 20, 22, 24, or 26 weeks, respectively. Created by Adobe Illustrator. d The samples were harvested and stained with H&E staining and IHC analysis of Ki67, p-ERK1/2 (T202/Y204), and p-p38 (T180/Y182). e Protein levels of Ki67, p-ERK1/2 (T202/Y204), and p-p38 (T180/Y182) at different time points. Statistical significance was conducted by two-sided unpaired Student’s t-test, n = 3 samples detected from 3 independent mice. Error bars show the mean ± SD. f Representative p-p38 (T180/Y182) and p-ERK1/2 (T202/Y204) IHC staining on human precancerous lesions tissue. n = 17, and statistical analysis was conducted by Spearman correlation test. g After treatment with 20 μM SB202190 for 2 h followed by heat stress for 1 h, KYSE 70 and KYSE150 cells were subjected to Western blot analysis. Representative immunoblots shown in figures were repeated three times independently with similar results. Source data are provided as a Source Data file.