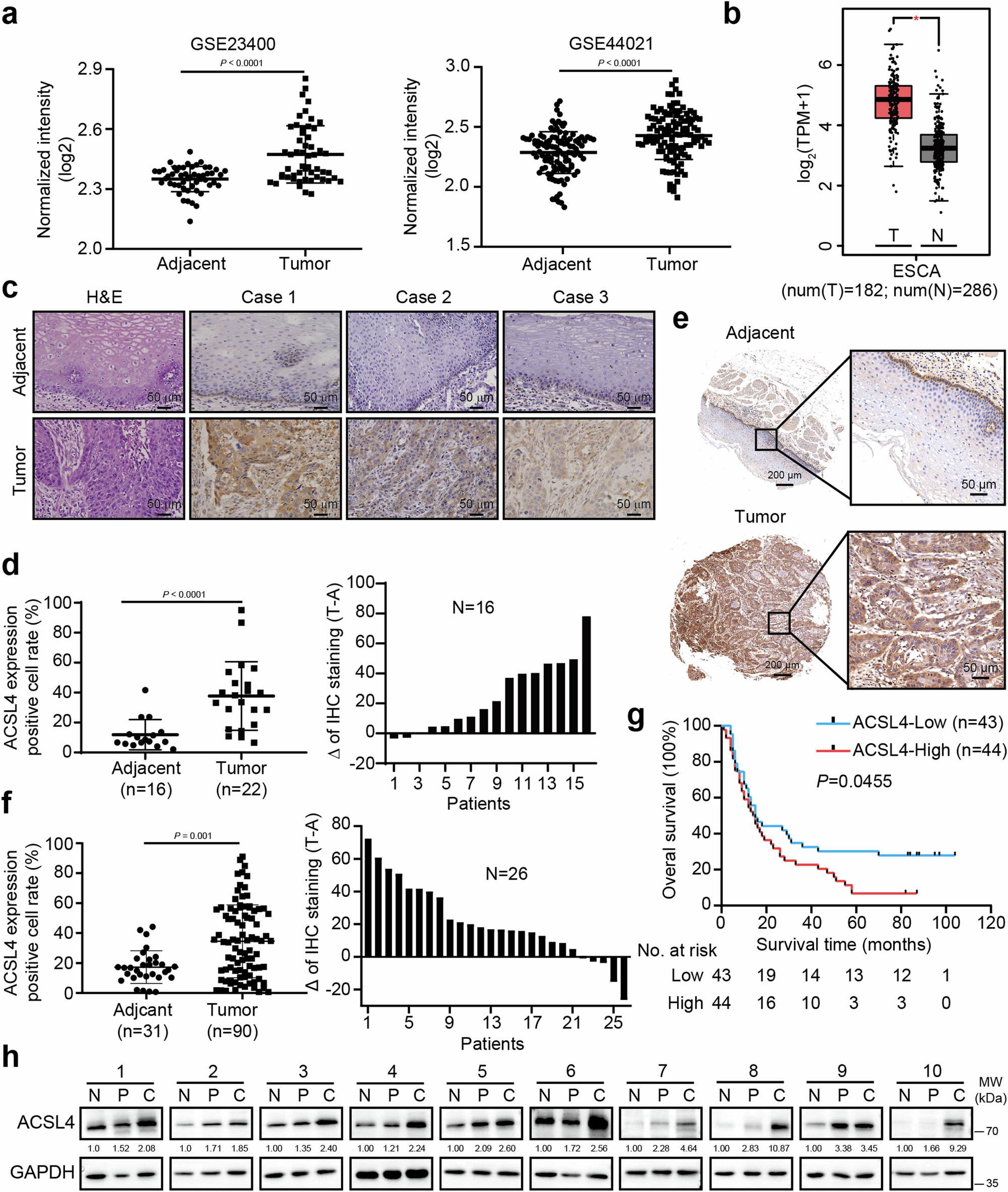
Fig. 3: ACSL4 is upregulated in ESCC and is related with patient survival probability.

a Plots showing ACSL4 transcript expression levels in two paired adjacent-tumor ESCC datasets from GEO. GSE23400, n = 53 per group; GSE44021, n = 113 per group. For the comparison of ACSL4 expression between adjacent and tumor group: GSE23400 by Mann–Whitney U test; GSE44021 by two-sided unpaired Student’s t-test. b mRNA levels analysis of ACSL4 in normal and esophageal carcinoma tissues retrieved from the GEPIA database. TPM Transcripts Per Million. Characteristics of the boxplot in (b) (median of log2TPM + 1): ACSL4 in normal tissue (3.24), tumor tissue (4.86). c IHC staining of human ESCC tissues elucidated by ACSL4 antibody. Tissue specimens are from the Henan Cancer Hospital including 16 adjacent tissues and 22 tumor tissues. d Analysis of ACSL4 protein levels. e IHC staining images of human ESCC tissue microarray using ACSL4 antibody. f ACSL4 protein levels were analyzed in paired adjacent and ESCC tissues. Data of (d and f) are shown as mean ± SD, and P value was determined by Mann–Whitney U test. g Relationship between ACSL4 protein levels and overall survival of patients in ESCC tissue microarray. P value was determined by Kaplan–Meier analysis. h Protein levels of ACSL4 in 10 paired human clinical samples with ESCC and adjacent tissues. Normal esophageal epithelium (N), paracancer tissue (P) and cancer tissue (C) were examined. Representative immunoblots shown in figures were repeated three times independently with similar results. Source data are provided as a Source Data file.