Fig. 7: A hypothetical evolutionary sequence of pathway activation in LUSC development.
From: A human model to deconvolve genotype-phenotype causations in lung squamous cell carcinoma

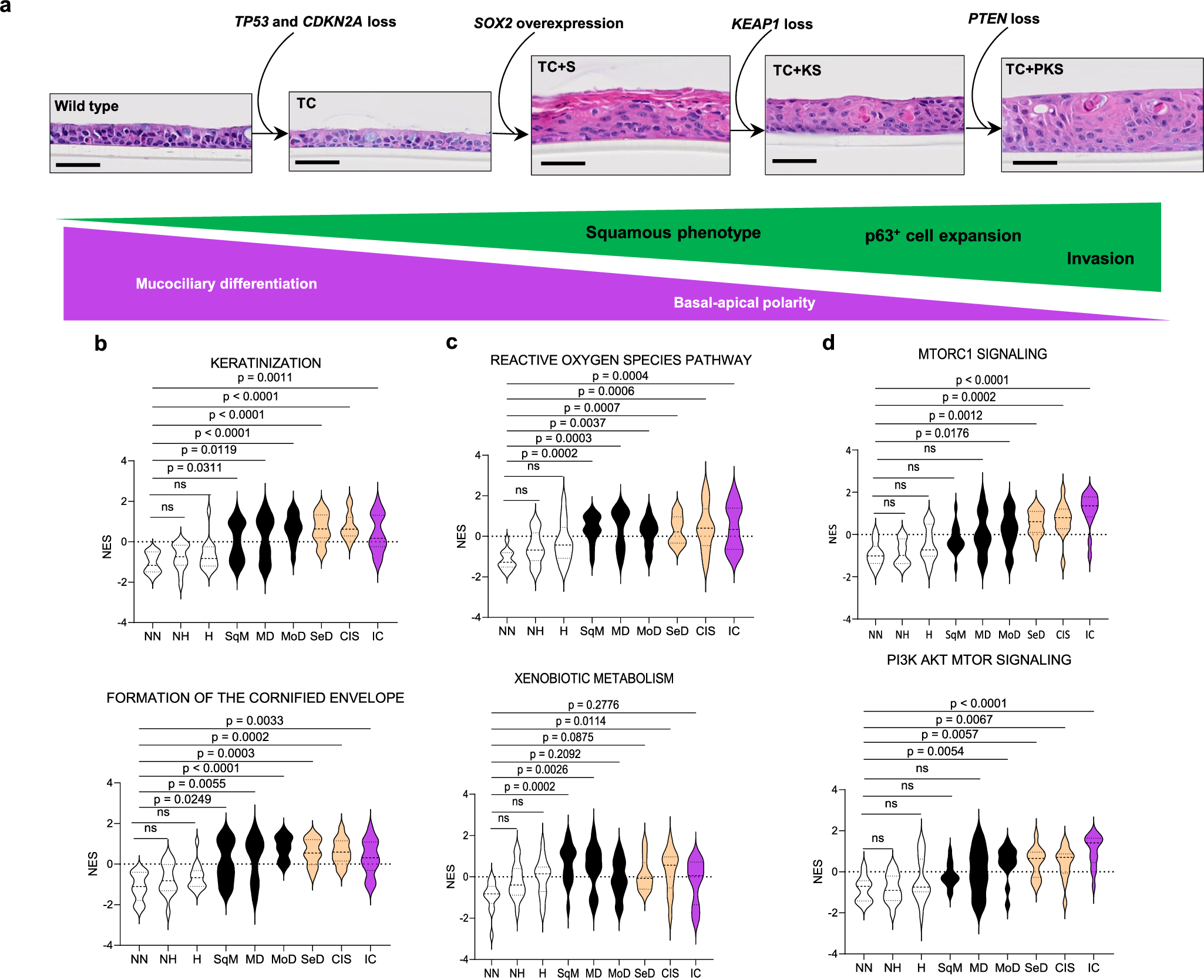
a Hypothesised evolutionary sequence of pathway activation in LUSC development based on the morphological and molecular characteristics of our model including loss of mucociliary differentiation and epithelial polarity, and gain of a squamous phenotype, expansion of p63+ cells, and acquisition of an invasive phenotype. Scale bars = 50 µm. This evolutionary sequence was confirmed in the three donors (see Fig. 3c and Supplementary Fig. 2a). b–d Normalised enrichment scores (ssGSEA) calculated from the dataset published by Mascaux et al. (2019) (GEO accession: GSE33479) for gene signatures associated with activation of the squamous differentiation pathway (b) including keratinisation (GO:0031424, top) and formation of the cornified envelope (Reactome R-HSA-68009371, bottom), the OSR pathway (c) including the reactive oxygen species pathway (Hallmark M5938, top) and xenobiotic metabolism (Hallmarks M5934, bottom), and the PI3K/AKT pathway (d) including MTORC1 signalling (Hallmarks, M5924, top) and PI3K AKT MTOR signalling (Hallmarks M5923, bottom). Scores are shown for each stage of LUSC development including normal (NN), normal hypofluorescent (NH), hyperplastic (H), squamous metaplasia (SqM), mild dysplasia (MD), moderate dysplasia (MoD), severe dysplasia (SeD), carcinoma in situ (CIS), lung squamous cell carcinoma (LUSC). White = normal, black = low grade, green = high grade, and red = invasive carcinoma. Significance (q-value < 0.05) was calculated using Kruskal-Wallis testing with multiple comparison and Dunn’s post hoc test. Source data are provided as a Source Data file.