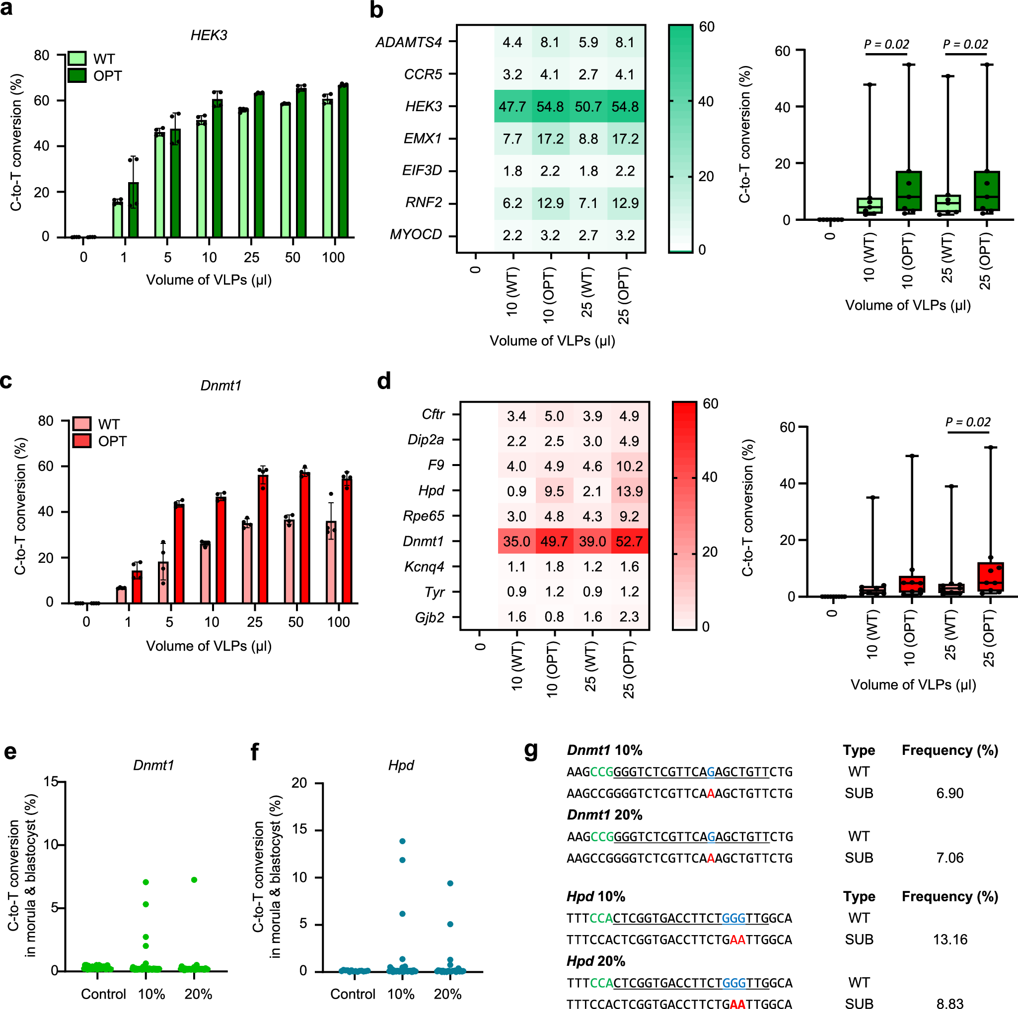
Fig. 4: Base editing using CBE packaged in VLPs in cell lines and mouse zygotes.

a Optimization of processing conditions for AncBE4max/sgRNA (CBE) packaged in existing VLPs (WT) and optimized VLPs (OPT), targeting HEK3 in HEK293T cells (n = 4). b Comparison of C-to-T conversion efficiencies using CBE packaged in WT or OPT VLPs targeting human genes (ADAMTS4, CCR5, HEK3, EMX1, EIF3D, RNF2, and MYOCD) in HEK293T cells (n = 4, p = 0.02, the statistical test used was two-tailed). Data is presented as a box plot with median value. The borders of box represent the first and the third quarter percentiles and the whiskers indicate the highest and lowest value. c C-to-T conversion efficiency at Dnmt1 target using CBE packaged in WT or OPT VLPs at varying volumes in mouse Neuro-2a cells (n = 4). d Comparison of editing efficiencies using CBE packaged in WT or OPT VLPs across various mouse targets (Cftr, Dip2a, F9, Hpd, Rpe65, Dnmt1, Kcnq4, Tyr, and Gjb2) (n = 4, p = 0.02 the statistical test used was two-tailed). Data is presented as a box plot with median value. The borders of box represent the first and third quater percentiles and the whiskers indicate the highest and lowest value. e, f C-to-T conversion efficiencies mediated by CRISPR-VIM in mouse embryos targeting Dnmt1 and Hpd using optimized VLP-packaged CBE (Dnmt1: 10%, 2.31 × 109 VLPs; 20%, 4.62 × 109 VLPs; Hpd: 10%, 2.15 × 108 VLPs; 20%, 4.30 × 109 VLPs). g Mutation patterns and editing efficiency (wild-type: WT, substitution: SUB) in mouse embryos induced by the CRISPR-VIM method with CBE packaged in VLPs. Statistical significance was determined using a paired t test. All data are shown as the mean ± SD. The bar plot values correspond to the mean value of all biological replicates, and the error bars illustrate the SD. a–d Source data are provided as a Source Data file.