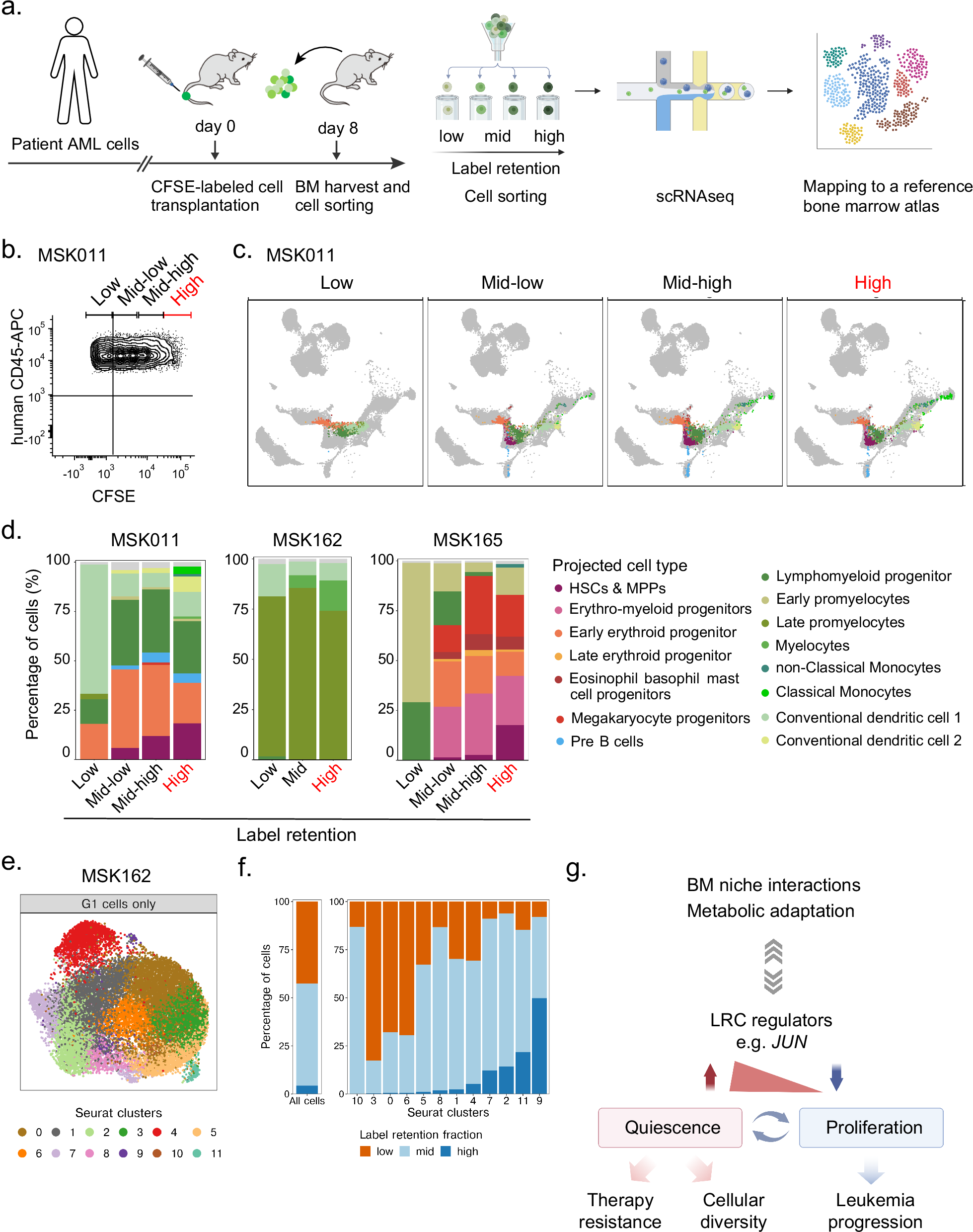
Fig. 10: Single-cell analysis of LRC quiescence reveals shared and distinct gene expression programs.
From: Epigenetic mechanisms controlling human leukemia stem cells and therapy resistance

a Experimental design for single-cell RNA sequencing of patient LRCs versus non-LRCs performed using three different patient AMLs. Human leukemia cells isolated from mice transplanted with CFSE-labeled patient leukemia cells are separately collected based on CFSE-label retention levels of high, middle and low using fluorescence-activated cell sorting. Gene expression profiles are mapped to a reference atlas of healthy human bone marrow hematopoiesis. Free illustration materials from Kenq Net (https://www.wdb.com/kenq/illust/mouse) and SciDraw (https://doi.org/10.5281/zenodo.4152947 and https://doi.org/10.5281/zenodo.5204473) are used (left panel). Created in BioRender. Takao, S. (2025) https://BioRender.com/k45s869 (right panel). b Representative flow cytometry plots (for 3 independent experiments) to isolate human patient leukemia cells based on the levels of CFSE-label retention in MSK011, corresponding to Fig. 10c–f (Supplementary Fig. 17c, e for MSK162 and MSK165, respectively). c Uniform manifold approximation and projection (uMAP) for high, middle-high, middle-low and low-label-retaining cells of MSK011 exhibit that higher label-retaining cell fractions are comprised of more diverse cell types, including HSC- and MPP-like cells. (uMAPs for MSK162 and MSK165 are described in Supplementary Fig. 17d, f). d Stacked bar charts represent projected cell type composition of indicated label-retaining cell fractions of MSK011 (left panel), MSK162 (center panel) and MSK165 (right panel) patient leukemia cells. High label-retaining cells exhibit shared and distinct gene expression programs among three different patient AMLs. e, f uMAP depicts unsupervised clustering of G1 MSK162 cells, which identifies 12 distinct clusters (e). Stacked bar charts represent cell status of label retention in each 12 cluster (f), exhibiting cells with high label retention are enriched in cluster 9 and 11. g Schematic of the mechanisms controlling leukemia cell quiescence and progression. Created in BioRender. Takao, S. (2025) https://BioRender.com/t25j847. Source data are provided as a Source Data file.