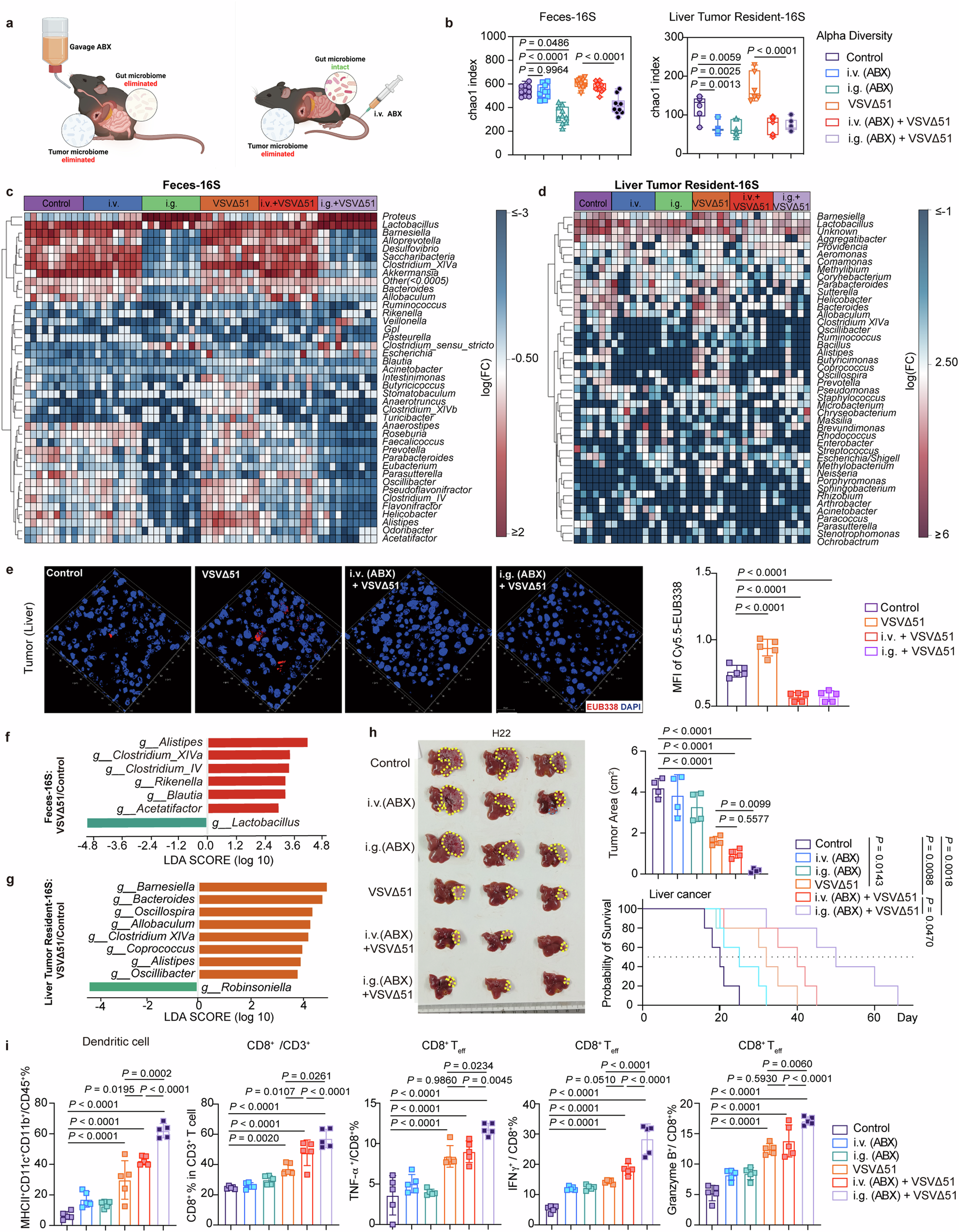
Fig. 3: The presence of gut microbiome compromises the antitumor effect of VSVΔ51.

a Schematic diagram showing administration strategies of antibiotics and the influences on the gut and tissue microbiota. Created in BioRender. Yang, X. (2025) https://BioRender.com/q52l414. b Alpha-diversity Chao1 index of feces (n = 10/group) and liver tumor-resident bacteria (n = 6 for control, i.g., VSVΔ51 and i.g. + VSVΔ51, n = 7 for other groups). Data are presented as box plots (center line at the median, upper and lower bounds are 75th and 25th percentile with whisker at 1.5 IQR). c, d Heatmap representation of differentially abundant bacterial species in feces and liver tumor. e 16S FISH analysis of orthotopic tumor. Red, 16S FISH probe. Blue, DAPI. Scale bar, 20 μm (n = 5/group). f, g LEfSe analysis showing differences in bacterial profiles among feces and liver tumor between the two groups. h Representative images of tumor from each group were shown (n = 4/group). Dashed yellow lines represent tumor areas and the areas were calculated. Kaplan-Meier survival curves were shown (n = 5/group). i At the end of the experiment, the mice were sacrificed, and immune cells from TME were analyzed by flow cytometry. Statistical data for the proportion of dendritic cells, CD8+ T cells, Granzyme B+ cells, IFN-γ+ cells and TNF-α+ cells among live cells in the TME were presented (n = 5/group). b–i One-way ANOVA with Tukey post-hoc test were used, Kaplan-Meier survival curves, and statistical differences between curves were analyzed using the log-rank test. Results are presented as mean ± S.D. Each spot represents one subject. Source data are provided in the Source Data file. See also Supplementary Fig. 2.