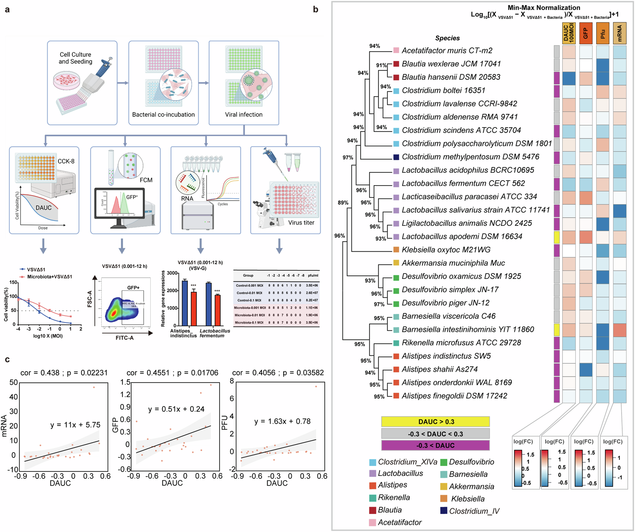
Fig. 4: Oncolytic virotherapy-regulated bacteria can mitigate VSVΔ51 antitumor effect.

a An outline of bacteria screening protocol. HuH7 cells were treated with increasing MOI of VSVΔ51 with or without bacterium from the community. Cell viability (at VSVΔ51 for 48 h), viral GFP, viral RNA (VSV-G) and viral titer (at VSVΔ51 for 12 h) were determined. The DAUC was calculated according to the following formula: (AUC VSVΔ51 − AUC VSVΔ51 + Bacteria)/AUC VSVΔ51 + Bacteria; FCM, Flow Cytometry. Created in BioRender. Yang, X. (2025) https://BioRender.com/j49g663. b Phylogenetic tree of Bacteria and the screening results were shown. c Correlation analysis of DAUCs with viral mRNA (95% CI = [0.0000, 0.8760]), viral GFP (95% CI = [0.2784, 0.6318]) or titer (95% CI = [0.0000, 0.8120]), used Pearson correlation coefficient. Source data are provided in the Source Data file. See also Supplementary Fig. 3.