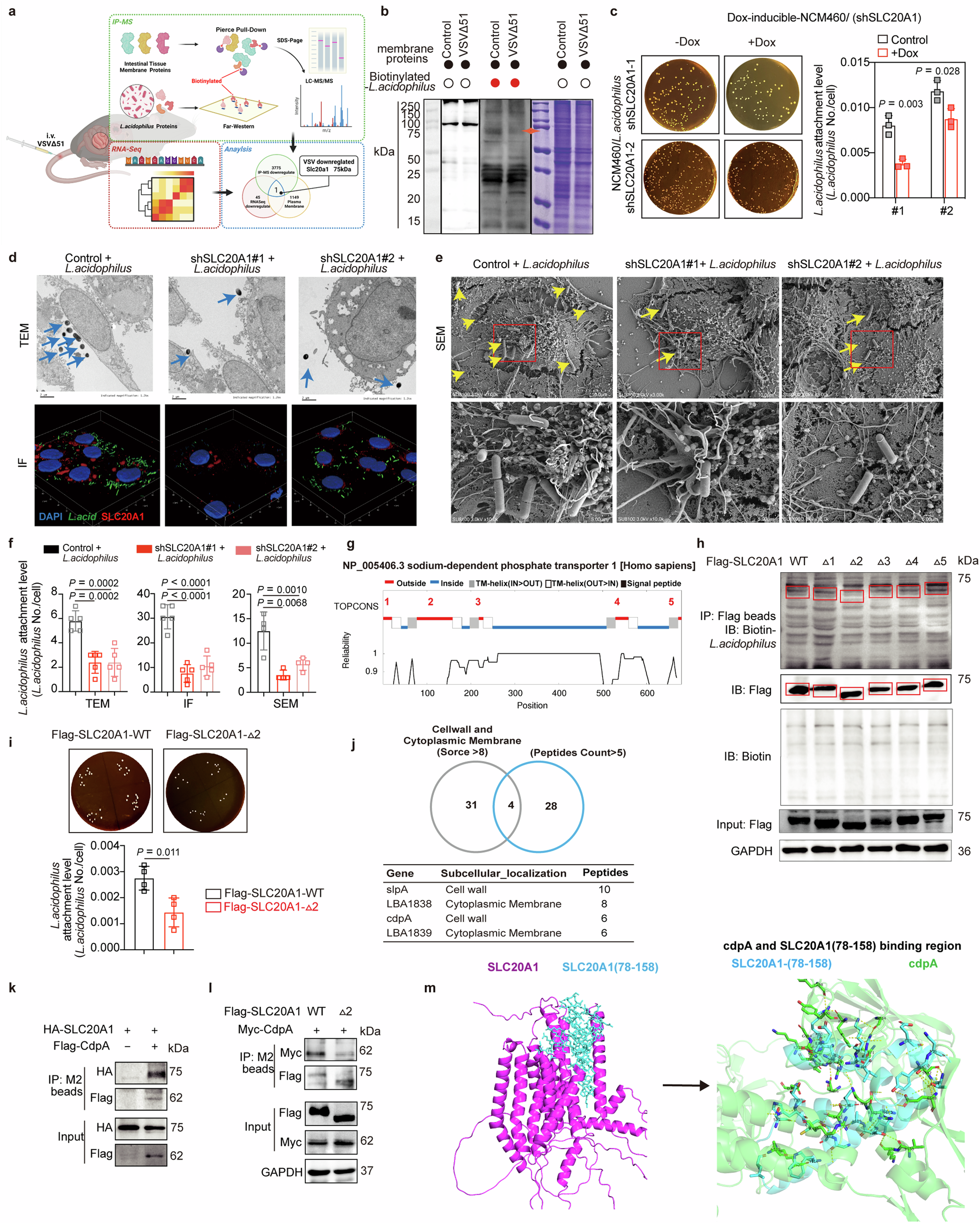
Fig. 7: VSVΔ51 downregulates SLC20A1, thereby decreasing the attachment of L. acidophilus to intestinal tissue and subsequent gut colonization.

a Schematic of the screening of Lactobacillus receptor. RNA-seq was performed from mice intestinal epithelial tissues with or without VSVΔ51 treatment and differentially expressed genes (DEGs) were analyzed. L. acidophilus proteins were collected and labeled with biotin. Streptavidin pull-down and mass spectrometry were performed. Venn diagram was performed based on DEGs, pull-down proteins and membrane proteins, which SLC20A1 was identified.Created in BioRender. Yang, X. (2025) https://BioRender.com/s68y847. b Biotinylation-based Far-Western detected a protein band loss in VSVΔ51 treatment group. c–f KD of SLC20A1 showing reduced attachment of L. acidophilus on NCM460 cells as determined by adhesion assay (n = 3/group), TEM (n = 5/group), bacteria staining with IF (n = 5/group) and SEM (n = 4/group). Quantitation data of each assay for the bacterial count were shown. Dox, doxycycline (200 ng ml-1). g TOPCONS analysis of SLC20A1 membrane protein topology. h The second domain (78-158 aa) of SLC20A1 was bound to the L. acidophilus. NCM460 protein lysis was subjected to SDS-PAGE; Biotin-labeled L. acidophilus proteins were incubated and far-western was performed. i The attachment of L. acidophilus as determined by adhesion assay(n = 4/group). j SLC20A1 binding proteins from L. acidophilus protein were determined by IP-MS. k Immunoprecipitation analysis of the binding between SLC20A1 and CdpA in HEK-293T cells. l The second domain (78–158 aa) of SLC20A1 binds to CdpA in HEK-293T cells based on Immunoprecipitation analysis. m Modeling the binding between the second domain of SLC20A1 and CdpA complex by SWISSMODEL.EXPASY and PyMOL. c, i Two-tailed Student’s t-test. f One-way ANOVA. Results are presented as mean ± S.D. Each spot represents one subject. Source data are provided in the Source Data file. See also Supplementary Fig. 6.