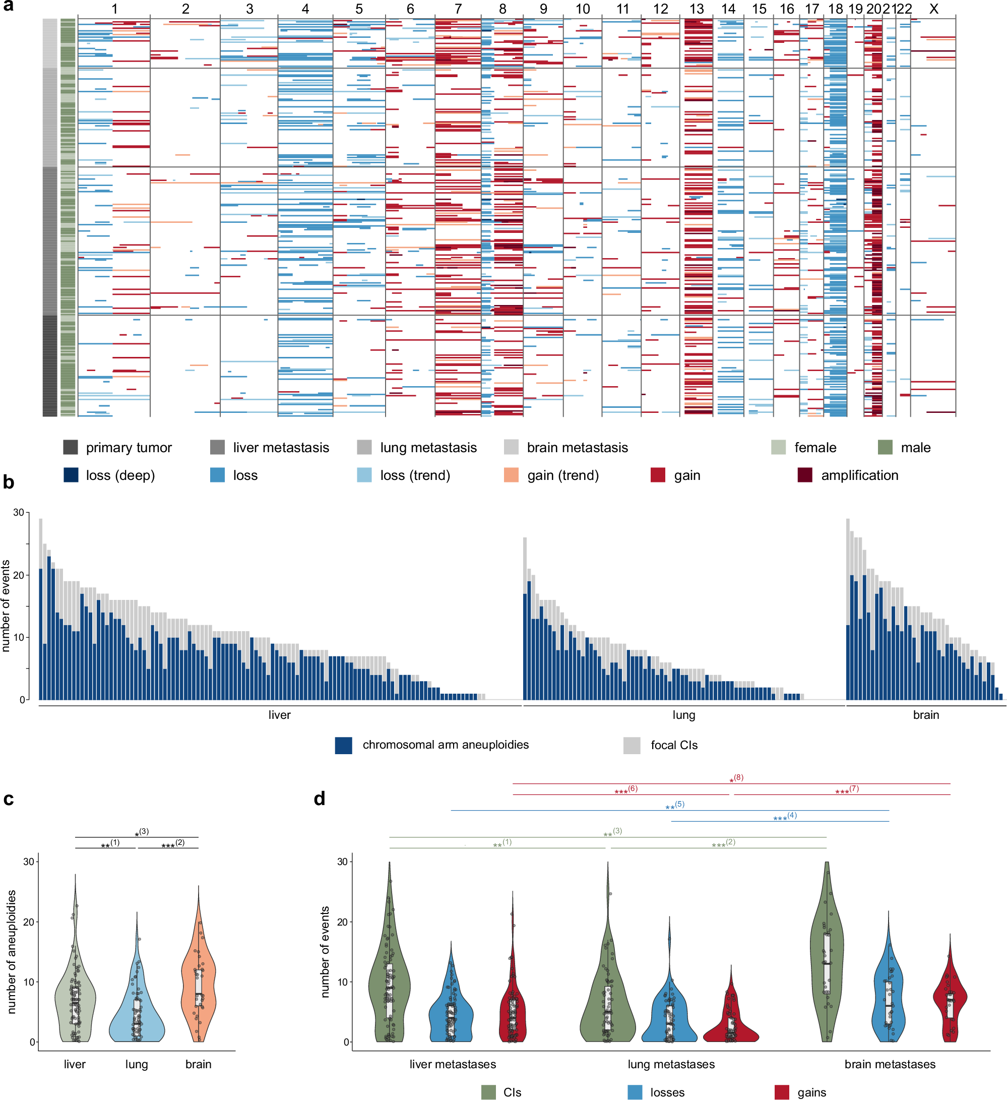
Fig. 1: Pattern of CIs observed in the CRCTropism cohort.
From: Cytogenetic signatures favoring metastatic organotropism in colorectal cancer

a Chromosomal losses and gains in shades of blue and red, respectively, observed in the cohort with 314 tumors, including n = 80 primary CRC and n = 234 distant CRC metastases in the liver, lung, and brain. On the left, tumor site and sex are color-encoded according to the legend. b Number of apparent chromosomal arm aneuploidies in relation to focal CIs, visualized as a stacked bar chart (n = 234). c Distribution of chromosomal arm aneuploidies in CRC metastases (n = 191). (1) padjust = 2.96 × 10−3; (2) padjust = 6.94 × 10−6; (3) padjust = 1.31 × 10−2. d Distribution of CIs including losses and gains for CRC metastases (n = 191). (1) padjust = 2.46 × 10−3; (2) padjust = 1.37 × 10−6; (3) padjust = 5.57 × 10−3; (4) padjust = 3.70 × 10−4; (5) padjust = 5.96 × 10−3; (6) padjust = 1.44 × 10−4; (7) padjust = 4.97 × 10−7; (8) padjust = 1.75 × 10−2. c, d Data are presented as combined violin and box plots (thick line in the box corresponds to median; lower and upper edges of the box indicating the first (Q1) and third (Q3) quartiles; whiskers extend to 1.5 times the IQR). Individual data points are presented using the jitter method. Kruskal-Wallis tests with Dunn posthoc tests (two-sided) and Benjamini-Hochberg corrections for multiple comparisons were used to test for statistical significance. *, padjust < 0.05; **, padjust < 0.01, and ***, padjust < 0.001. Source data are provided as a Source Data file.