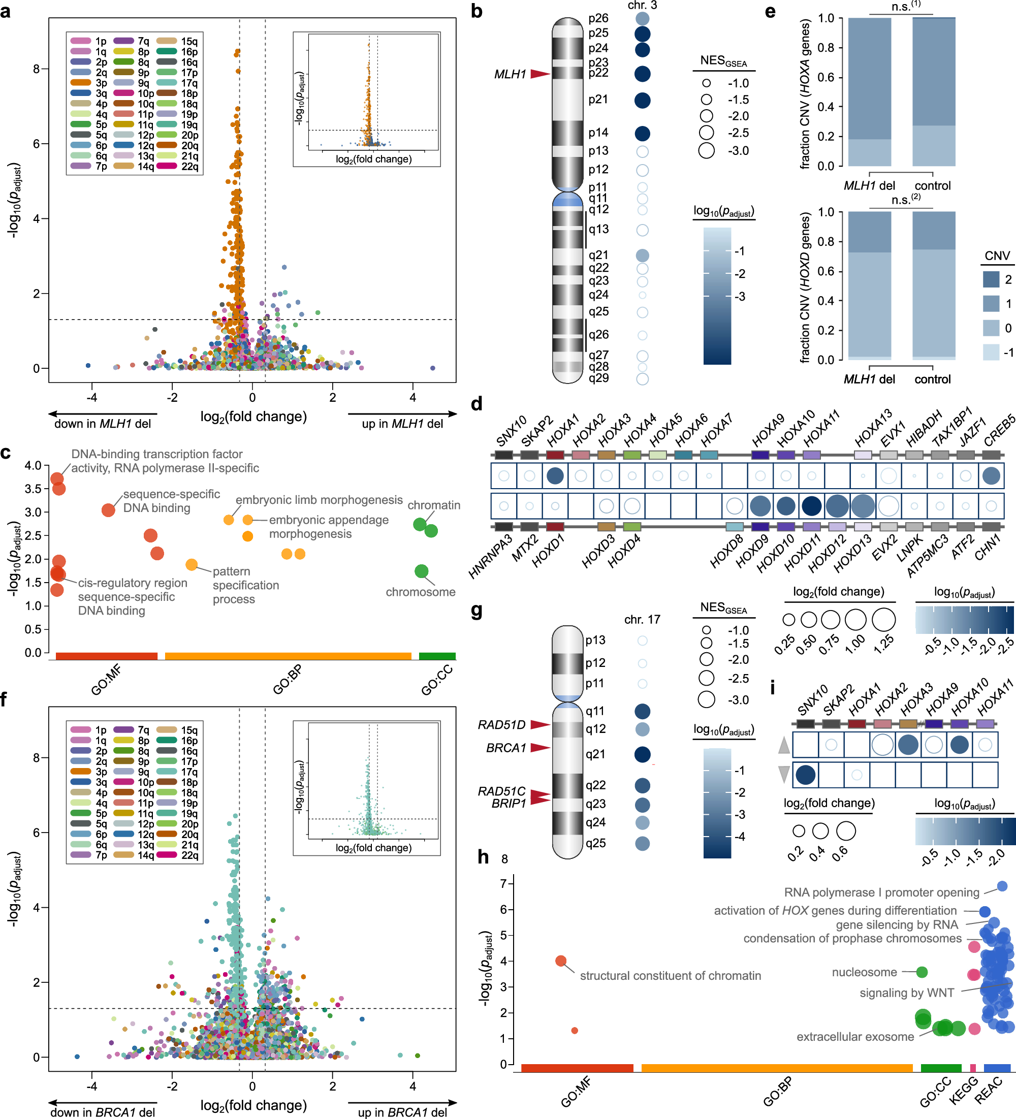
Fig. 5: Transcriptional profile of CRCs with deletions of MLH1 and BRCA1 in the TCGA cohort.
From: Cytogenetic signatures favoring metastatic organotropism in colorectal cancer

a Volcano plot showing differential gene expression between MLH1 deletion CRC and MLH1 control CRCs, with genes colored by chromosomal arm (inset highlights genes on chromosome 3; horizontal dashed line, padjust = 0.05; vertical dashed lines, 1.25-fold change). Significance was determined by two-sided Wilcoxon rank-sum tests with Benjamini-Hochberg adjustment (n = 276). b Two-sided GSEA using C1 positional gene sets indicating that genes encoded on chromosomal arm 3p (ideogram on the left) are significantly downregulated in CRC with MLH1 deletion compared to MLH1 control CRCs (n = 276). Circle size represents NES, color indicates FDR-adjusted p-value. c G:profiler analysis of genes upregulated in MLH1 deletion CRCs, categorized by Gene Ontology (GO), including molecular function (MF), biological process (BP), and cellular component (CC) (n = 276). P-values are adjusted using the g:SCS method. d Differential gene expression of the HOXA and HOXD loci and flanking genes, with circle size based on log2(fold change) and color reflecting Benjamini-Hochberg-adjusted p-values from two-sided Wilcoxon rank-sum tests (open circles indicate padjust > 0.05; n = 276). e CNV analysis of the HOXA and HOXD loci (two-sided Fisher exact test with Benjamini-Hochberg correction; n.s. not significant, (1) padjust = 0.757; (2) padjust = 0.941; n = 276)). f Volcano plot visualizing differential gene expression for BRCA1 deletion CRC vs. BRCA1 control CRC (n = 213). Inset shows genes on chromosome 17. Significance determined by two-sided Wilcoxon rank-sum tests with Benjamini-Hochberg adjustment. g Two-sided GSEA using C1 positional gene sets for chromosome 17 (ideogram) reveals that genes encoded on 17q are significantly downregulated in CRCs with BRCA1 deletion compared to BRCA1 control CRC (n = 213). Circle size represents NES, color indicates FDR-adjusted p-value. h G:profiler analysis of genes upregulated in BRCA1 deletion CRCs compared to BRCA1 control CRC (n = 213) with GO, KEGG (Kyoto Encyclopedia of Genes and Genomes), and Reactome (REAC) pathways (p-values adjusted by g:SCS method). i Differential gene expression of the HOXA locus and surrounding genes, with the top showing upregulated genes in BRCA1 deletion CRCs and the bottom showing downregulated ones; circle size reflects log2(fold change), while color indicates Benjamini-Hochberg-adjusted p-values from two-sided Wilcoxon rank-sum test (open circles denote padjust > 0.05; n = 213). Panels a–e compare CRCs with MLH1 deletion to control CRCs, while (f–i) compare CRCs with BRCA1 deletion to control CRCs. Source data are provided as a Source Data file.