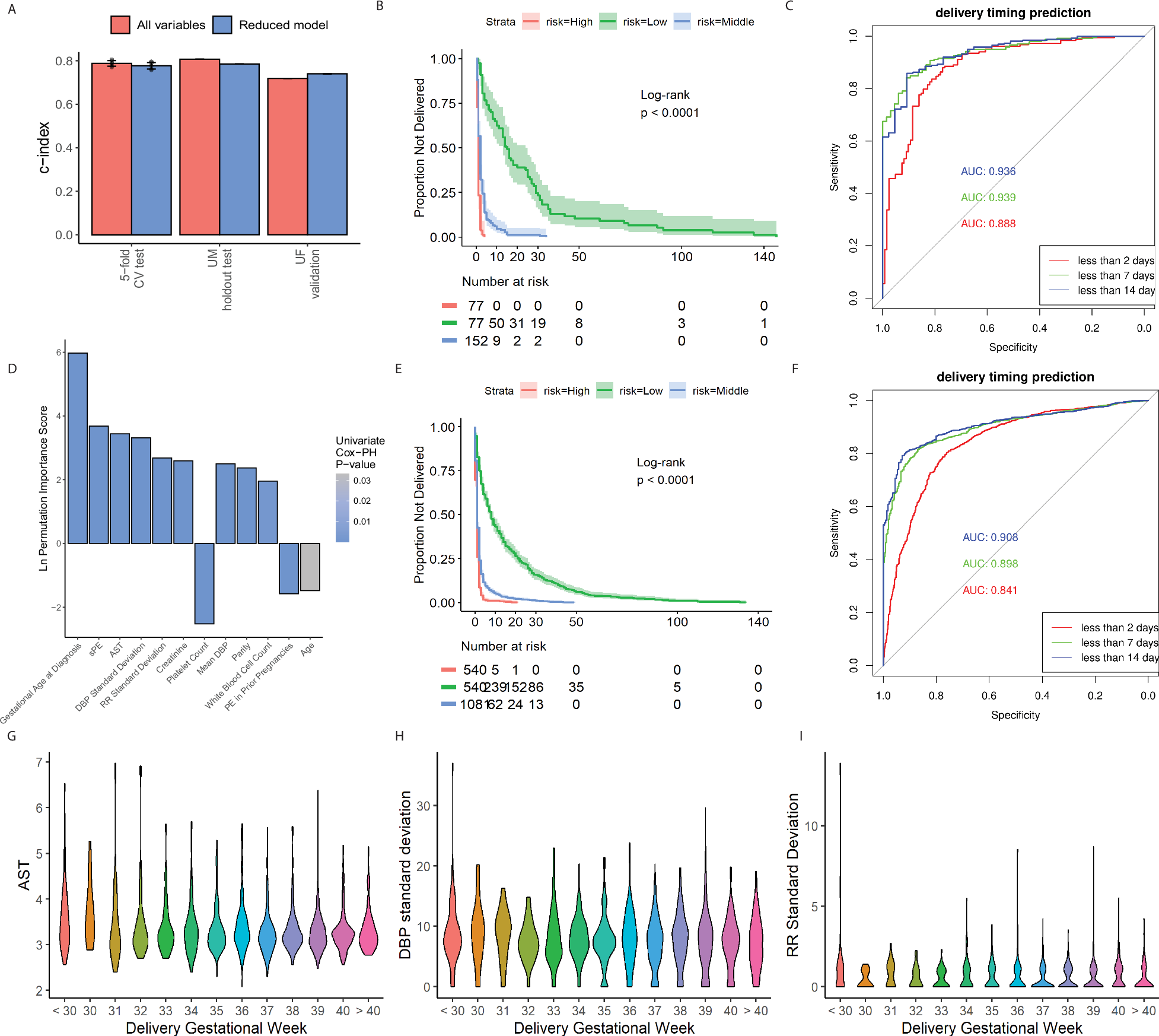
Fig. 3: PE Full model results, interpretation and evaluation.
From: Predicting interval from diagnosis to delivery in preeclampsia using electronic health records

A The bar plots of C-indices from the original models (red) and feature-reduced clinical informative model (blue), on the UM training cross-validation (5 technical replications, error bars represent median ±SD) and UM hold-out test data and UF test set. B, E The survival curves and 95% CI(mean ±1.96SEM) of high-risk (top 25%), intermediate-risk (middle 50%) and low-risk groups (bottom 25%), categorized by predicted PI from the reduced full model in A on (B) UM hold-out test data, (E) UF test set. C, F ROC curves of prediction delivery time within 2 days, 7 days and 14 days using results from reduced full model (A) on (C) hold-out UM test data and (F) UF test data. D The ln-transformed permutation importance scores of features in the feature-reduced baseline model. A positive sign indicates that a higher value in the feature is associated with a shorter diagnosis-to-delivery time and a negative sign means an extension of diagnosis-to-delivery time. Color represents p-values of two-sided univariate Cox-PH test. G–I The distribution of aspartate aminotransferase (AST) values, the standard deviation of diastolic blood pressure (DBP) and the standard deviation of respiratory rate (RR), in association with time (days) to delivery, represented by different colors.