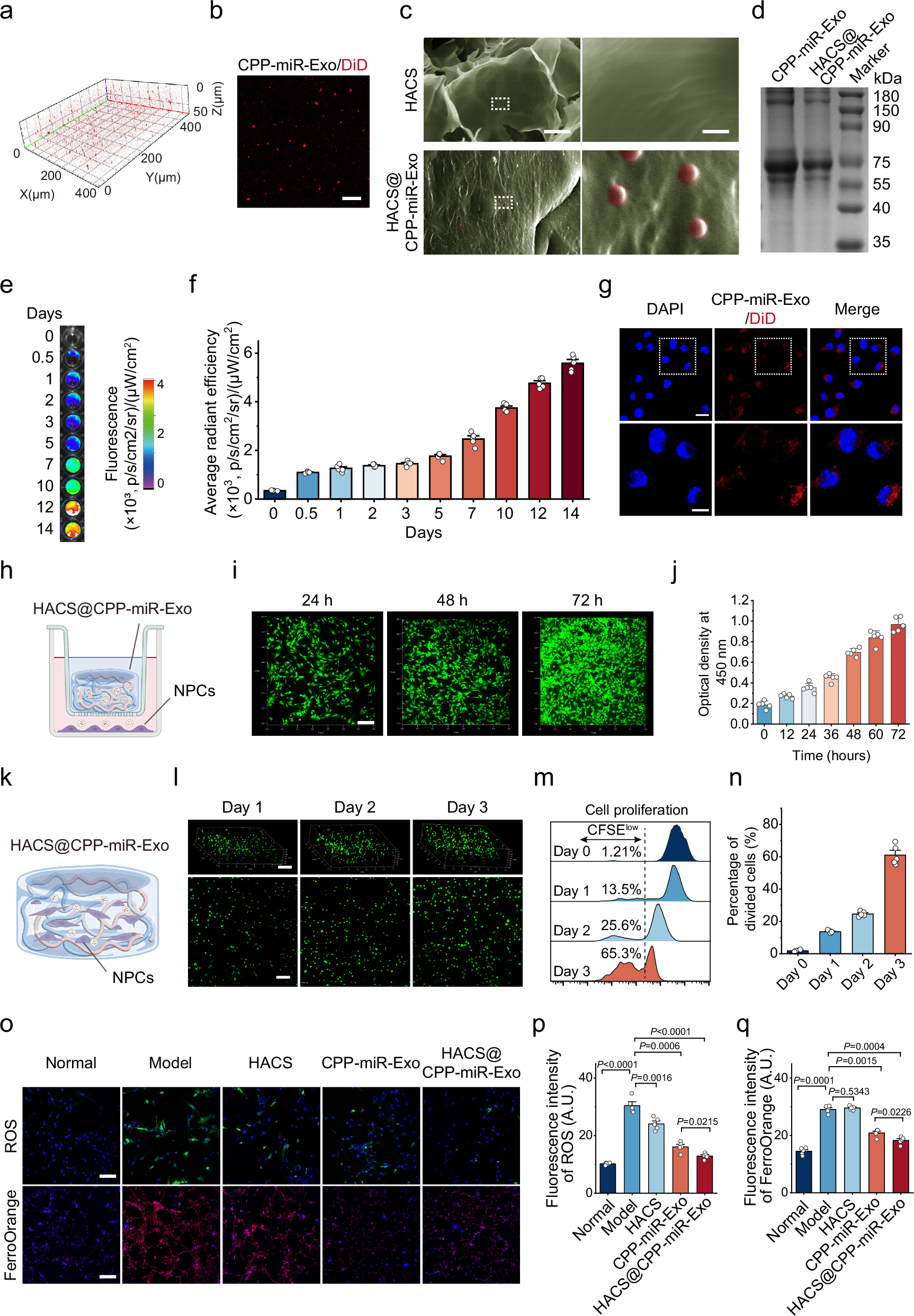
Fig. 7: In vitro biological effects of HACS@CPP-miR-Exo.

a, b CLSM images of HACS@CPP-miR-Exo. a Three-dimensional reconstruction of DiD-labeled miR-Exo in HACS@CPP-miR-Exo. b Representative fluorescence image showing DiD-labeled CPP-miR-Exo in HACS@CPP-miR-Exo. Scale bar, 1 μm. c Representative SEM images of HACS@CPP-miR-Exo hydrogel. The pseudo-red patterns indicate miR-Exo. Scale bar, 2 μm (left) and 200 nm (right). d SDS-PAGE analysis of CPP-miR-Exo and HACS@CPP-miR-Exo after Coomassie Blue staining. n = 3 biologically independent samples for panels (a–d). Luminescent images (e) and corresponding quantitative data (f) on miR-Exo release from the HACS@CPP-miR-Exo hydrogel (n = 5 biologically independent samples). miR-Exo was labeled with the cell membrane dye DiD. g Fluorescence images showing the cellular uptake of CPP-miR-Exo released from HACS@CPP-miR-Exo in NPCs 4 h after incubation, demonstrated by a transwell assay. Lower panels are the magnified fluorescence images in marked regions. Scale bars, 100 μm (upper) and 20 μm (lower). h A schematic diagram illustrates the transwell co-culture system of NPCs with HACS@CPP-miR-Exo. i Observation of CFSE labeled NPCs under a transwell co-culture assay with HACS. Scale bar, 200 μm. j Viability of NPCs cultured with HACS in the transwell co-culture systems examined by CCK-8 assays (n = 5 biologically independent samples). k A schematic diagram illustrates the 3D co-culture system of NPCs with HACS. l Observation of CFSE labeled NPCs under a 3D co-culture system with HACS. Scale bar, 250 μm. Flow cytometric profiles (m) and quantification (n) shows the cell proliferation of NPCs under a 3D co-culture system with HACS (n = 5 biologically independent samples). Representative fluorescence images (o) and quantification of ROS (p) and FerroOrange (q) probe staining showing the levels of cellular ROS and ferrous ion in NPCs of different groups (n = 5 biologically independent samples). Scale bar, 200 μm. Comparisons were performed by two-tailed Student’s t test in panels (p, q). Data are presented as means ± SD. HACS ECM-mimetic hydrogel, CPP-miR-Exo cell-penetrating peptide modified miR-Exo, NPCs nucleus pulposus cells. DiD, 1,1’-dioctadecyl-3,3,3’,3’-tetramethylindodicarbocyanine,4-chlorobenzenesulfonate salt, a far-red plasma membrane fluorescent probe. Schematic illustrations were generated using BioRender (Wang, V., 2025; accessible at: https://BioRender.com/i62o243). Source data are provided as a Source Data file.